AST-抽象语法树学习总结
抽象语法树简介
(一)简介
抽象语法树(abstract syntax code,AST)是源代码的抽象语法结构的树状表示,树上的每个节点都表示源代码中的一种结构,这所以说是抽象的,是因为抽象语法树并不会表示出真实语法出现的每一个细节,比如说,嵌套括号被隐含在树的结构中,并没有以节点的形式呈现。抽象语法树并不依赖于源语言的语法,也就是说语法分析阶段所采用的上下文无文文法,因为在写文法时,经常会对文法进行等价的转换(消除左递归,回溯,二义性等),这样会给文法分析引入一些多余的成分,对后续阶段造成不利影响,甚至会使合个阶段变得混乱。因些,很多编译器经常要独立地构造语法分析树,为前端,后端建立一个清晰的接口。
抽象语法树在很多领域有广泛的应用,比如浏览器,智能编辑器,编译器。
(二)举例
现在,我们拆解一个简单的add函数
function add(a, b) {
return a + b
}
首先,我们拿到的这个语法块,是一个FunctionDeclaration(函数定义)对象。
用力拆开,它成了三块:
一个id,就是它的名字,即add
两个params,就是它的参数,即[a, b]
一块body,也就是大括号内的一堆东西
add没办法继续拆下去了,它是一个最基础Identifier(标志)对象,用来作为函数的唯一标志,就像人的姓名一样。
{
name: 'add'
type: 'identifier'
...
}
params继续拆下去,其实是两个Identifier组成的数组。之后也没办法拆下去了。
[
{
name: 'a'
type: 'identifier'
...
},
{
name: 'b'
type: 'identifier'
...
}
]
接下来,我们继续拆开body
我们发现,body其实是一个BlockStatement(块状域)对象,用来表示是{return a + b}
打开Blockstatement,里面藏着一个ReturnStatement(Return域)对象,用来表示return a + b
继续打开ReturnStatement,里面是一个BinaryExpression(二项式)对象,用来表示a + b
继续打开BinaryExpression,它成了三部分,left,operator,right
operator 即+
left 里面装的,是Identifier对象 a
right 里面装的,是Identifer对象 b
就这样,我们把一个简单的add函数拆解完毕,用图表示就是

看!抽象语法树(Abstract Syntax Tree),的确是一种标准的树结构。
那么,上面我们提到的Identifier、Blockstatement、ReturnStatement、BinaryExpression, 这一个个小部件的说明书去哪查?
请查看 :AST对象官方文档 link.
(三)抽象语法树实例
(1)四则运算表达式
表达式: 1+3*(4-1)+2
抽象语法树为:

(2)xml
代码2.1:
<letter>
<address>
<city>ShiChuang</city>
</address>
<people>
<id>12478</id>
<name>Nosic</name>
</people>
</letter>
抽象语法树

(3)程序1
代码2.2
while b != 0
{
if a > b
a = a-b
else
b = b-a
}
return a
抽象语法树

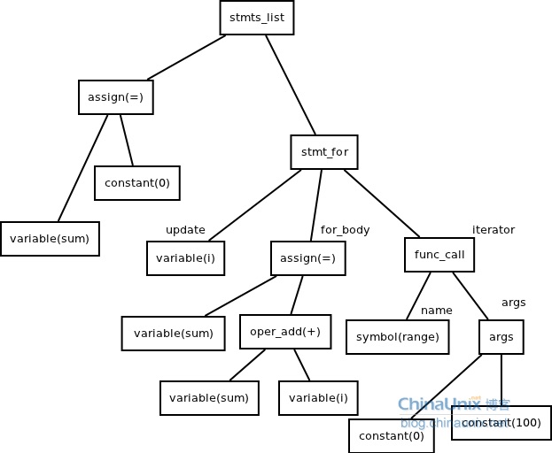
(4)程序2
代码2.3
sum=0
for i in range(0,100)
sum=sum+i
end
抽象语法树

(三)为什么需要抽象语法树
当在源程序语法分析工作时,是在相应程序设计语言的语法规则指导下进行的。语法规则描述了该语言的各种语法成分的组成结构,通常可以用所谓的前后文无关文法或与之等价的Backus-Naur范式(BNF)将一个程序设计语言的语法规则确切的描述出来。前后文无关文法有分为这么几类:LL(1),LR(0),LR(1), LR(k) ,LALR(1)等。每一种文法都有不同的要求,如LL(1)要求文法无二义性和不存在左递归。当把一个文法改为LL(1)文法时,需要引入一些隔外的文法符号与产生式。
例如,四则运算表达式的文法为:
文法1.1
E->T|EAT
T->F|TMF
F->(E)|i
A->+|-
M->*|/
改为LL(1)后为:
文法1.2
E->TE'
E'->ATE'|e_symbol
T->FT'
T'->MFT'|e_symbol
F->(E)|i
A->+|-
M->*|/
例如,当在开发语言时,可能在开始的时候,选择LL(1)文法来描述语言的语法规则,编译器前端生成LL(1)语法树,编译器后端对LL(1)语法树进行处理,生成字节码或者是汇编代码。但是随着工程的开发,在语言中加入了更多的特性,用LL(1)文法描述时,感觉限制很大,并且编写文法时很吃力,所以这个时候决定采用LR(1)文法来描述语言的语法规则,把编译器前端改生成LR(1)语法树,但在这个时候,你会发现很糟糕,因为以前编译器后端是对LL(1)语树进行处理,不得不同时也修改后端的代码。
抽象语法树的第一个特点为:不依赖于具体的文法。无论是LL(1)文法,还是LR(1),或者还是其它的方法,都要求在语法分析时候,构造出相同的语法树,这样可以给编译器后端提供了清晰,统一的接口。即使是前端采用了不同的文法,都只需要改变前端代码,而不用连累到后端。即减少了工作量,也提高的编译器的可维护性。
抽象语法树的第二个特点为:不依赖于语言的细节。在编译器家族中,大名鼎鼎的gcc算得上是一个老大哥了,它可以编译多种语言,例如c,c++,java,ADA,Object C, FORTRAN, PASCAL, COBOL等等。在前端gcc对不同的语言进行词法,语法分析和语义分析后,产生抽象语法树形成中间代码作为输出,供后端处理。要做到这一点,就必须在构造语法树时,不依赖于语言的细节,例如在不同的语言中,类似于if-condition-then这样的语句有不同的表示方法
在c中为:
if(condition)
{
do_something();
}
在fortran中为:
If condition then
do_somthing()
end if
在构造if-condition-then语句的抽象语法树时,只需要用两个分支节点来表于,一个为condition,一个为if_body。如下图:

在源程序中出现的括号,或者是关键字,都会被丢掉。
(四)应用在编译器
先来看一下把一个简单的函数转换成AST之后的样子。
// 简单函数
function square(n) {
return n * n;
}
// 转换后的AST
{
type: "FunctionDeclaration",
id: {
type: "Identifier",
name: "square"
},
params: [
{
type: "Identifier",
name: "n"
}
],
...
}
从纯文本转换成树形结构的数据,每个条目和树中的节点一一对应。
纯文本转AST的实现
当下的编译器都做了纯文本转AST的事情。
一款编译器的编译流程是很复杂的,但我们只需要关注词法分析和语法分析,这两步是从代码生成AST的关键所在。
第一步:词法分析,也叫扫描scanner
它读取我们的代码,然后把它们按照预定的规则合并成一个个的标识 tokens。同时,它会移除空白符、注释等。最后,整个代码将被分割进一个 tokens 列表(或者说一维数组)。
const a = 5;
// 转换成
[{value: 'const', type: 'keyword'}, {value: 'a', type: 'identifier'}, ...]
当词法分析源代码的时候,它会一个一个字母地读取代码,所以很形象地称之为扫描 - scans。当它遇到空格、操作符,或者特殊符号的时候,它会认为一个话已经完成了。
第二步:语法分析,也称解析器
它会将词法分析出来的数组转换成树形的形式,同时,验证语法。语法如果有错的话,抛出语法错误。
[{value: 'const', type: 'keyword'}, {value: 'a', type: 'identifier'}, ...]
// 语法分析后的树形形式
{
type: "VariableDeclarator",
id: {
type: "Identifier",
name: "a"
},
...
}
当生成树的时候,解析器会删除一些没必要的标识 tokens(比如:不完整的括号),因此 AST 不是 100% 与源码匹配的。
解析器100%覆盖所有代码结构生成树叫做CST(具体语法树)。
(五)实际生成
生成过程
源码–词法分析–语法分析–抽象语法树
源码:
let sum = 10 + 66;
词法分析:
从左到右一个字符一个字符地读入源程序,从中识别出一个个“单词”"符号"等
单词 let 单词 sum 符号 = 数字 10 符号 + 数字 66 符号 ;
[
{"type": "word", value: "let"}
{"type": "word", value: "sum"}
{"type": "Punctuator", value: "="}
{"type": "Numeric", value: "10"}
{"type": "Punctuator", value: "+"}
{"type": "Numeric", value: "66""}
{"type": "Punctuator", value: ";"}
]
语法分析:
在词法分析的基础上根据当前编程语言的语法,将单词序列组合成各类语法短语
关键字 let 标识符 sum 赋值运算符 = 字面量 10 二元运算符 + 字面量 66 结束符号 ;
[
{"type": "word", value: "let"}
{"type": "word", value: "sum"}
{"type": "Punctuator", value: "="}
{"type": "Numeric", value: "10"}
{"type": "Punctuator", value: "+"}
{"type": "Numeric", value: "66""}
{"type": "Punctuator", value: ";"}
]
AST作用
开发大型框架或第三方工具,例如:babel、webpack、JD Taro、uni-app
利用webpack打包js代码时, webpack会在原有代码的基础新增一些代码,在利用babel打包js代码的时候, 我们可以将高级代码转换为低级代码
那么webpack、babel是如何新增代码, 如何修改的呢, 答案就是通过AST来新增和修改的
如果不想做一只菜鸟, 想进一步深入学习各种工具、框架的底层实现原理, 那么AST是必修之课
AST使用
代码转换成AST
将JS代码转换成AST, 其实就是将源代码的每一个组成部分拆解出来放到树中
拆解的过程非常复杂, 所以我们可以借助第三方模块来帮我们实现拆解
利用@babel/parser解析器:
npm install --save @babel/parser
注意点: 最新版本babylon已经更名为@babel/parser
修改AST中的内容
要想修改AST中的内容必须先遍历拿到需要修改的节点才能修改
遍历AST抽象语法树
可以通过babel的traverse模块来遍历
文档
修改之后的语法树转换成代码
可以通过@babel的generator模块来转换
import * as parser from "@babel/parser";
import traverse from "@babel/traverse";
import generate from '@babel/generator';
// 1.转换成抽象语法树
const code = `let sum = 10 + 66;`;
const ast = parser.parse(code);
console.log(ast);
// 2.遍历抽象语法树
traverse(ast, {
enter(path) {
// console.log(path.node.type);
if(path.node.type === "Identifier"){
// 3.修改满足条件的语法树节点
path.node.name = "add";
path.stop();
}
}
});
console.log(ast);
// 4.将抽象语法树转换成代码
const res = generate(ast);
console.log(res);
创建AST抽象语法树
可以通过babel的types模块来创建语法树节点然后push到body中
文档
import * as parser from "@babel/parser";
import traverse from "@babel/traverse";
import generate from '@babel/generator';
import * as t from '@babel/types';
let code = ``;
let ast = parser.parse(code);
console.log(ast);
// 需求: 要求手动创建 let sum = 10 + 66;的节点, 添加到body
// 推荐从内向外创建
// 1.创建二元运算符左右参与运算的 字面量节点
let left = t.numericLiteral(10);
let right = t.numericLiteral(66);
// 2.创建二元运算符节点
let init = t.binaryExpression("+", left, right);
// 3.创建表达式标识符节点
let id = t.identifier("sum");
// 4.创建内部变量表达式节点
let variable = t.variableDeclarator(id, init);
// 5.创建外部变量表达式节点
let declaration = t.variableDeclaration("let", [variable]);
// 6.将组合好的节点添加到body中
ast.program.body.push(declaration);
let resultCode = generate(ast);
console.log(resultCode.code);
创建技巧
在@babel/types模块中, 所有语法树的节点类型都有对应的方法, 直接调用对应方法即可创建
在创建的时候建议从内向外创建, 最后再添加到body中
NodePath常用属性和方法
── 属性
- node 当前节点
- parent 父节点
- parentPath 父path
- scope 作用域
- context 上下文
- ...
── 方法
- get 当前节点
- findParent 向父节点搜寻节点
- getSibling 获取兄弟节点
- replaceWith 用AST节点替换该节点
- replaceWithMultiple 用多个AST节点替换该节点
- insertBefore 在节点前插入节点
- insertAfter 在节点后插入节点
- remove 删除节点
- ...
AST使用比较简单,可以在线生成后,根据其属性查找对应的文档。
推荐阅读: link
在线生成: link.
文档1: link.
文档2: link.
文档3: link.
(六)使用Condesensor生产AST
https://github.com/fabsx00/codesensor/issues/1 看到这里有人在求文档,就知道肯定不是我一个人看了论文之后想试试。
首先,在这里https://github.com/fabsx00/codesensor/blob/master/INSTALL,看到作者说是需要Antlr的特殊版本的,如果按照这里面给的网址(https://www.antlr.org/download/antlr-3.4-complete-no-antlrv2.jar),可以预见是下不了的。不过实际上Antlr的所有Jar包都可以在这里下到:https://github.com/antlr/website-antlr3/tree/gh-pages/download
把下载的Jar包放到codesensor目录下,然后借助Git的sh.exe来运行codesensor目录下的build.sh(具体方法参看这里),竟然就可以成功生成CodeSensor.jar了,然后假设我们分析的源码文件是test.c,那么我们只需要运行:
java -jar CodeSensor.jar test.c > output.txt
就可以把codesensor的输出结果存入output.txt这个文件中。我们可以看到其可以将AST生成一个序列化的形式,然后就可以在这个基础上做进一步的分析了。例如针对下面这个c function:
short add (short b){
short a=32767;
if(b>0){
a=a+b;
}
return a;
}
其生成的序列形式是:
SOURCE_FILE 1:0 1:0 0
FUNCTION_DEF 1:0 7:0 1
RETURN_TYPE 1:0 1:0 2 short
TYPE_NAME 1:0 1:0 3 short
LEAF_NODE 1:0 1:0 4 short
FUNCTION_NAME 1:6 1:6 2 add
LEAF_NODE 1:6 1:6 3 add
PARAMETER_LIST 1:10 1:18 2 ( short b )
LEAF_NODE 1:10 1:10 3 (
PARAMETER_DECL 1:11 1:17 3 short b
TYPE 1:11 1:11 4 short
TYPE_NAME 1:11 1:11 5 short
LEAF_NODE 1:11 1:11 6 short
NAME 1:17 1:17 4 b
LEAF_NODE 1:17 1:17 5 b
LEAF_NODE 1:18 1:18 3 )
LEAF_NODE 1:19 1:19 2 {
STATEMENTS 2:1 6:1 2
SIMPLE_DECL 2:1 2:14 3 short a ; a = 32767 ;
VAR_DECL 2:1 2:7 4 short a ; a = 32767
TYPE 2:1 2:1 5 short
TYPE_NAME 2:1 2:1 6 short
LEAF_NODE 2:1 2:1 7 short
NAME 2:7 2:7 5 a
LEAF_NODE 2:7 2:7 6 a
LEAF_NODE 0:0 0:0 5 ;
INIT 2:7 2:7 5 a = 32767
ASSIGN 2:7 2:9 6 a = 32767
LVAL 2:7 2:7 7 a
NAME 2:7 2:7 8 a
LEAF_NODE 2:7 2:7 9 a
ASSIGN_OP 2:8 2:8 7 =
LEAF_NODE 2:8 2:8 8 =
RVAL 2:9 2:9 7 32767
FIELD 2:9 2:9 8 32767
LEAF_NODE 2:9 2:9 9 32767
LEAF_NODE 2:14 2:14 4 ;
SELECTION 3:1 3:8 3
KEYWORD 3:1 3:1 4 if
LEAF_NODE 3:1 3:1 5 if
LEAF_NODE 3:3 3:3 4 (
CONDITION 3:4 3:4 4 b > 0
EXPR 3:4 3:6 5 b > 0
FIELD 3:4 3:4 6 b
LEAF_NODE 3:4 3:4 7 b
REL_OPERATOR 3:5 3:5 6 >
LEAF_NODE 3:5 3:5 7 >
FIELD 3:6 3:6 6 0
LEAF_NODE 3:6 3:6 7 0
LEAF_NODE 3:7 3:7 4 )
STATEMENTS 3:8 5:1 4
LEAF_NODE 3:8 3:8 5 {
STATEMENTS 4:2 4:2 5
EXPR_STATEMENT 4:2 4:7 6 a = a + b ;
EXPR 4:2 4:2 7 a = a + b
ASSIGN 4:2 4:4 8 a = a + b
LVAL 4:2 4:2 9 a
FIELD 4:2 4:2 10 a
LEAF_NODE 4:2 4:2 11 a
ASSIGN_OP 4:3 4:3 9 =
LEAF_NODE 4:3 4:3 10 =
RVAL 4:4 4:6 9 a + b
FIELD 4:4 4:4 10 a
LEAF_NODE 4:4 4:4 11 a
LEAF_NODE 4:5 4:5 10 +
FIELD 4:6 4:6 10 b
LEAF_NODE 4:6 4:6 11 b
LEAF_NODE 4:7 4:7 7 ;
LEAF_NODE 5:1 5:1 5 }
JUMP_STATEMENT 6:1 6:9 3 return a ;
KEYWORD 6:1 6:1 4 return
LEAF_NODE 6:1 6:1 5 return
DESTINATION 6:8 6:8 4 a
EXPR 6:8 6:8 5 a
FIELD 6:8 6:8 6 a
LEAF_NODE 6:8 6:8 7 a
LEAF_NODE 6:9 6:9 4 ;
LEAF_NODE 7:0 7:0 2 }
和文章中相比要更复杂一些,并且感觉有一些冗余。
不过8年前的工具竟然能在现在的系统上正常运行,不得不说是很感人的一件事情了。
(七)转载注明
本文转载自:
https://blog.csdn.net/philosophyatmath/article/details/38170131
https://blog.csdn.net/l20001109/article/details/109258879?biz_id=102&utm_term=AST&utm_medium=distribute.pc_search_result.none-task-blog-2allsobaiduweb~default-1-109258879&spm=1018.2118.3001.4449
https://blog.csdn.net/wang1472jian1110/article/details/109504948?biz_id=102&utm_term=AST&utm_medium=distribute.pc_search_result.none-task-blog-2allsobaiduweb~default-0-109504948&spm=1018.2118.3001.4449
https://blog.csdn.net/qysh123/article/details/106395599
以上就是对AST的所有总结,只是初步的知识,文章可能存在各种问题,希望大家原谅并及时纠正 —厚点(thicker)

浙公网安备 33010602011771号