【JavaScript高级程序设计】读书笔记-第6章 创建对象
js 的构造函数 和普通函数没多少区别。只是叫法和使用问题。
构造函数 的函数名 推荐大写开头, 这是为了区别其他普通函数。因为构造函数也是普通函数,只是能因为配合new创建对象而已。ps: 真正起作用的其实是new与this
new:可以新建一个对象,当 使用new的时候, 就把函数当做【构造函数】,构造一个对象。此时函数内部的this即代表new出的这个对象。
this :this是很特殊的存在,谁调用该函数, this指向谁(就近,最外层是window),构造函数 一般是在函数内部 通过this.xx=‘abc’ 赋值abc到变量xx上。
当new一个函数的时候,this的所有操作都赋值到了新建的对象上。
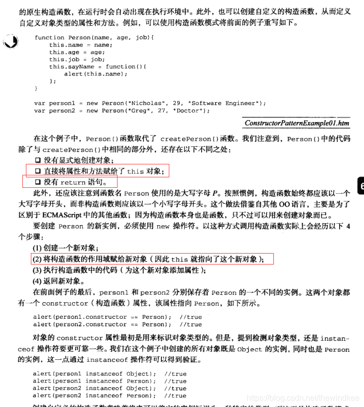
如图:




浙公网安备 33010602011771号