校园失物招领需求分析
| 这个作业属于哪个课程 | https://edu.cnblogs.com/campus/zswxy/computer-science-class1-2018/ |
|---|---|
| 小组号和队名 | 8组theUnforgiven |
| 这个作业的要求在哪里 | https://edu.cnblogs.com/campus/zswxy/computer-science-class1-2018/homework/11976 |
| 这个作业的目标 | 请各小组根据反馈的意见对分析模型进行修改 |
| 团队组长 | 吴邦天 |
一、非功能性需求
性能需求:响应时间、吞吐量、资源利用率;
安全性:保密性、防泄漏、权限控制、防攻击;
可维护性与可扩展性:模块性、可复用性、易分析性;
可靠性:易恢复性、容错性、成熟性;
易用性:易学习性、易操作性、用户错误防御机制、用户界面美观;
二、功能性需求(以图文结合的方式进行描述,不能只有图片没有文字说明)
1.用例图

功能描述:
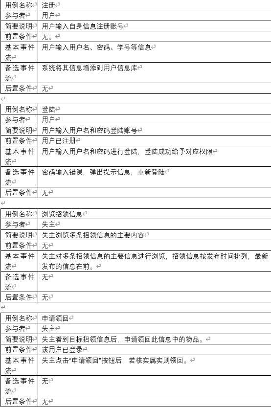
用户注册:用户通过自身信息注册一个账号,注册时必须输入自己的学号,一个学号只能注册一个账号。
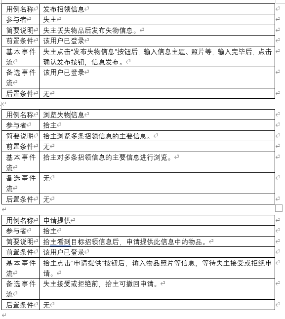
发布失物信息/拾到物品信息:用户在搜索匹配之后未找到所需信息的情况下,可自行发布失物或招领信息。需录入信息如下:
物品名称
丢失/捡拾时间
物品图片
描述信息
申请失物领取:失主对已发布并且未被认领的招领物品申请领回。
申请拾物提供:拾主可对已发布且未领回的失物信息提供拾物。
2.用例描述



3.顺序图
用户注册

用户登陆

发布失物信息

浏览招领信息

发布拾物信息

浏览失物信息

拾物信息修改

失物信息修改

4.分析类图

浙公网安备 33010602011771号