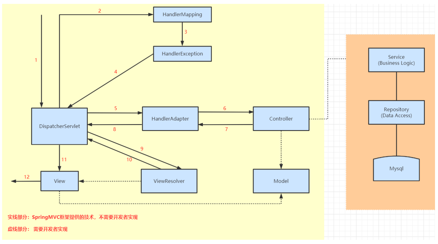
SpringMVC执行原理
1、客户端发送请求到前端控制器(DispatcherServlet)。
2、前端控制器(DispatcherServlet)请求处理器映射器(HandlerMapping)。
3、处理器映射器(HandlerMapping)根据url查找相应的处理器(Handler),并将之返回给处理器执行链(HandlerException)。
4、处理器执行链(HandlerException)判断处理器(Handler)是否正确并把结果和处理器(Handler)返回给前端控制器(DispatcherServlet)
5、前端控制器(DispatcherServlet)携带处理器(Handler)请求处理器适配器(HandlerAdapter)
6、处理器适配器(HandlerAdapter)执行处理器(Handler),生成ModelAndView,返回ModelAndView给前端控制器(DispatcherServlet)
7、前端控制器(DispatcherServlet)携带ModelAndView请求视图解析器(ViewResovler)
8、视图解析器(ViewResovler)返回视图对象(View)给前端控制器(DispatcherServlet)
9、最后渲染视图


浙公网安备 33010602011771号