2020软件工程作业——团队03
2020软件工程作业——团队03
| 这个作业属于哪个课程 | https://edu.cnblogs.com/campus/zswxy/2018SE |
|---|---|
| 这个作业要求在哪里 | https://edu.cnblogs.com/campus/zswxy/2018SE/homework/11593 |
| 这个作业的目标 | 根据反馈的意见对分析模型进行修改,并提交本次作业 |
| 其他参考文献 | 无 |
名称:《旅游分享网站》项目需求分析模型
一、非功能性需求
随着人们生活水平的提高,人们的需求也越发多样化,传统线下旅游产品太过单一已不能满足游客的需求。其次80、90后逐渐成为了旅游消费市场的主力军,旅游更趋向于个性化、多元化以及散客化;最后传统的营销方式可能已经不能适合飞速发展的互联网时代,基于“互联网+旅游”潮流中,旅游行业的竞争也越发激烈,所以旅游商家要谋发展必须顺时代发展而进行整合,顺应市场的变化而掌握市场。
二、功能性需求
1.用例图
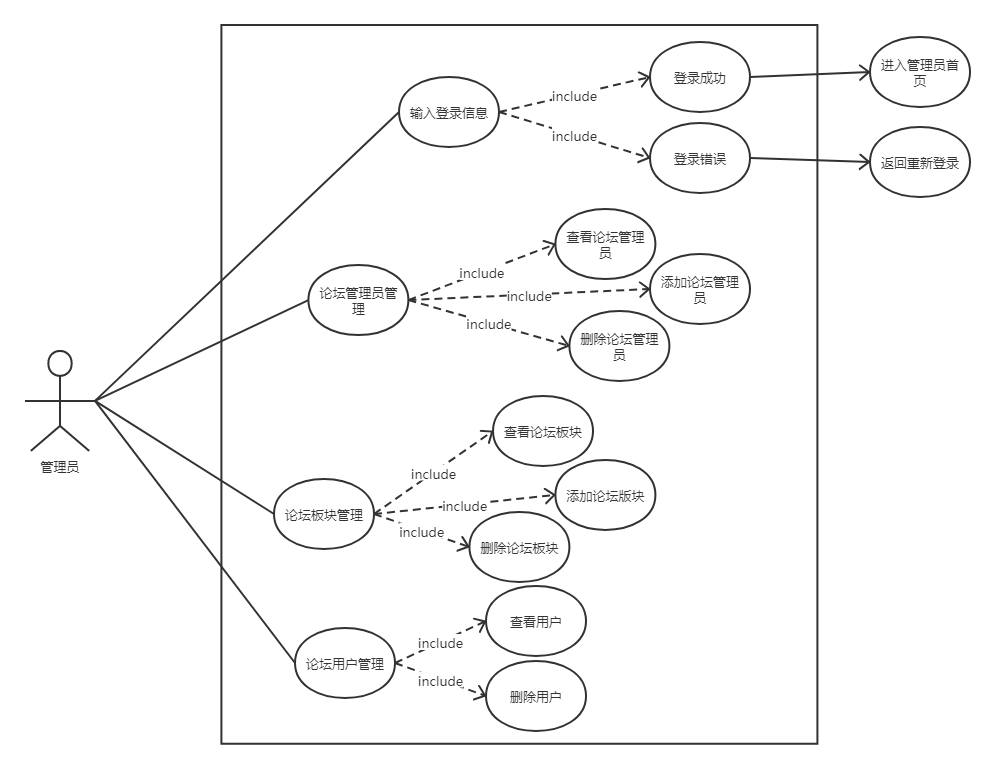
管理员用例图
管理员的功能主要为登录、论坛板块管理、论坛管理员管理、论坛用户管理,可以对板块、论坛管理员、用户进行一些操作

用户用例图

论坛管理员管理

2.用例描述
| 用例名称 | 参与者 | 描述 |
|---|---|---|
| 输入登录信息 | 管理员 | 管理员在首页点击后台管理打开管理员登录页面,输入登录信息,点击“登录”按钮,登陆成功即可进入管理员首页,如果登录错误则可以返回到登录页面重新登录 |
| 个人修改密码 | 管理员 | 管理员可以修改自己的密码,此功能须在管理员登录成功的情况下进行 |
| 论坛板块管理 | 管理员 | 管理员对论坛板块进行管理,包括查看、添加、删除功能,此功能须在管理员登录成功的情况下进行 |
| 论坛用户管理 | 管理员 | 管理员在登录成功的情况下可以在用户管理的页面查看用户信息和删除用户 |
| 论坛管理员管理 | 管理员 | 管理员在登录成功的情况下可以点击论坛管理员管理页面查看、添加、删除论坛管理员 |
| 注册 | 用户 | 用户可以点击首页的注册按钮进入注册页面进行注册 |
| 登录 | 用户 | 用户可以在导航条上输入用户名和密码进行登录 |
| 查看帖子 | 用户 | 用户可以查看自己发布的帖子 |
| 发布帖子 | 用户 | 用户可以发布帖子,此功能须在用户登录成功的情况下进行 |
| 回复帖子 | 用户 | 用户可以评论其他用户的帖子,此功能须在用户登录成功的情况下进行 |
| 个人信息 | 用户 | 用户可以查看和修改个人信息 |
| 登录 | 论坛管理员 | 论坛管理员可以在导航条上选择登陆身份“论坛管理员”,然后输入用户名和密码进行登录 |
| 查看帖子 | 论坛管理员 | 论坛管理员可以查看用户发布的帖子 |
| 发布帖子 | 论坛管理员 | 论坛管理员可以发布帖子,此功能须在论坛管理员登录成功的情况下进行 |
| 删除帖子 | 论坛管理员 | 论坛管理员可以删除用户发布的帖子,此功能须在论坛管理员登录成功的情况下进行 |
| 回复帖子 | 论坛管理员 | 论坛管理员可以回复用户发布的帖子,此功能须在论坛管理员登录成功的情况下进行 |
| 删除评论 | 论坛管理员 | 论坛管理员可以删除用户的评论和自己的评论,此功能须在论坛管理员登录成功的情况下进行 |
3.顺序图
管理员在登录成功后,进入管理员首页,就可以修改个人密码,管理论坛板块,管理论坛管理员,管理用户。

用户注册登录成功后,可以修改个人信息,查看帖子,发布帖子,回复帖子。

论坛管理员在登录成功后,可以自行发布帖子,查看、回复、删除用户和自己帖子,删除帖子里用户的评论和自己的评论。

4.分析类图
该项目中的角色分类及其角色间的相互联系如下图所示:


浙公网安备 33010602011771号