2020软件工程作业——团队02
2020软件工程作业——团队02
| 这个作业属于哪个课程 | https://edu.cnblogs.com/campus/zswxy/2018SE |
|---|---|
| 这个作业要求在哪里 | https://edu.cnblogs.com/campus/zswxy/2018SE/homework/11543 |
| 这个作业的目标 | 根据汇报反馈的意见对用例模型进行修改 |
| 其他参考文献 | 无 |
1.需求的文字说明
随着时代的进步,大家的生活水平普遍提升,并且交通工具方便快捷,信息获取方便,旅游业迅猛发展。为了方便旅游爱好者在网上获取到更多的有效信息,掌握各大旅游景点的详细情况,我们多方听取意见、追加和完善大量实用功能,开发出一套适合于旅游者在网络上快速获取信息和交流旅游心得的网站。
2.用例图
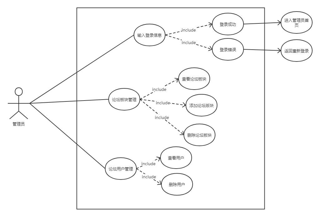
管理员用例图

用户用例图

3.用例描述/用例规约(对用例图中的每一个用例都必须说明)
| 用例名称 | 参与者 | 描述 |
|---|---|---|
| 输入登录信息 | 管理员 | 管理员在首页点击后台管理打开管理员登录页面,输入登录信息,点击“登录”按钮,登陆成功即可进入管理员首页,如果登录错误则可以返回到登录页面重新登录 |
| 论坛板块管理 | 管理员 | 管理员对论坛板块进行管理,包括查看、添加、删除功能,此功能须在管理员登录成功的情况下进行 |
| 论坛用户管理 | 管理员 | 管理员在登录成功的情况下可以在用户管理的页面查看用户信息和删除用户 |
| 注册 | 用户 | 用户可以进入注册页面 |
| 登录 | 用户 | 登录可以进入登录页面 |
| 查看帖子 | 用户 | 用户可以查看自己发布的帖子,此功能须在用户登录成功的情况下进行 |
| 发布帖子 | 用户 | 用户可以发布帖子,此功能须在用户登录成功的情况下进行 |
| 回帖评论 | 用户 | 用户可以评论其他用户的帖子,此功能须在用户登录成功的情况下进行 |
| 个人信息 | 用户 | 用户可以查看和修改个人信息 |
4.小组成员在本次活动中的贡献度分配
| 序号 | 组员姓名 | 在整个项目中的职责 | 在本次任务中的职责 | 本次任务的贡献度 |
|---|---|---|---|---|
| 1 | 郑菲 | 软件设计员 | 画用例图、写用例描述 | 20% |
| 2 | 王悦 | 开发人员 | 编写前端代码 | 20% |
| 3 | 陈圣兰 | 开发人员 | 编写后端代码 | 20% |
| 4 | 刘媛媛 | 需求分析员 | 写需求的文字说明 | 20% |
| 5 | 周蓉婕 | 测试人员 | 对软件进行测试 | 20% |

浙公网安备 33010602011771号