交互式多媒体图书平台的设计与实现
一、需求分析
1.需求的分类
需求分析是软件计划阶段的重要活动,也是软件生存周期中的一个重要环节,该阶段是分析系统在功能上需要“实现什么”,而不是考虑如何去“实现”。需求分析的目标是把用户对待开发软件提出的“要求”或“需要”进行分析与整理,确认后形成描述完整、清晰与规范的文档,确定软件需要实现哪些功能,完成哪些工作。主要分为功能需求、质量需求、设计约束和过程约束。下面将从以下四个方面来分析交互式图书馆平台的需求。
2.功能需求
①系统端
-
- 交互式多媒体图书平台包括读者端和作者端。
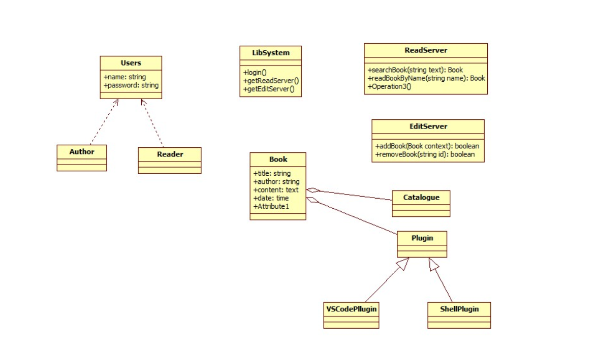
- 软件能集成或调用第三方软件,比如阅读过程中能直接调出vscode或linux shell等第三方软件进行实际操作,并对操作做基本正误判断,然后回到图书继续阅读。
- 支持手机、Web浏览器或桌面客户端多种使用方式。
②作者端
-
- 作者可以编排图书的目录结构、章节内容,章节内容中包括图片、视频、文字、和集成第三方软件边学边练,能定义常见练习题比如问答题、选择题。
- 作者编辑时可以预览读者端的效果,手机效果、Web和桌面软件效果,作者可以限制只在某一种或几种终端上使用。
③读者端
-
- 读者端可以通过手机、浏览器或桌面软件使用交互式多媒体图书,可以搜索图书,查看图书目录,
- 根据作者设定可以顺序解锁阅读,或随意跳跃阅读,或部分章节内部必须顺序阅读。
3.质量需求
①性能
-
- 需要支持10000的并发量
- 第三方软件与图书之间的相互转换要自动流畅完成
②可靠性
-
- 应提供主备服务,当主服务器出现问题时,备服务器应在1分钟内启用。
③可扩展性
-
- 易于与第三方软件进行调用
- 易于后续增加新功能
④安全性
-
- 数据库用户密码应做MD5加密处理
- 应做好权限管理,读者用户对图书无编辑权限等
4.设计约束
-
- 调出第三方软件应该通过统一的插件模型调用
- 前后端为js+nodejs+mongodb
5.过程约束
-
- 使用迭代增量式开发模型,每次设计只设计和实现这个产品的一部分,逐步完成后续功能
- 作者端独立部署,只有在作者发布图书时才将数据导入到读者端系统,以避免作者端的操作对读者端系统的影响。
二、用例图
1.作者

2.读者

三、数据类型


浙公网安备 33010602011771号