小程序
简介
基于微信,无需下载安装即可使用。用户扫一扫或搜一下就能打开应用。适合生活服务类线下商铺和非刚需低频应用。
注册
微信公众平台: https://mp.weixin.qq.com/
框架结构
控制逻辑层(控制代码、API接口)
视图层(wxml、wxss、js、json)
操作系统层(网络通信、录音功能、数据缓存、系统信息)
基本设置
微信公众平台 [ 登录小程序帐号] > 首页 > [小程序发布流程 ] [小程序信息] [查看详情] [基本设置] [基本信息]
微信开发者工具
https://developers.weixin.qq.com/miniprogram/dev/devtools/download.html
获取AppID
微信公众平台 [ 登录小程序帐号] > 开发 > 开发设置 [开发者ID]
HelloWorld

修改项目AppID


文件结构
| 文件名称 | 是否必需 | 作用 |
| app.js | 是 | 逻辑代码 |
| app.json | 是 | 全局配置,不能添加任何注释,字符串需要使用双引号, |
| app.wxss | 否 | 公共样式 |
app.json 全局配置项 https://developers.weixin.qq.com/miniprogram/dev/reference/configuration/app.html
| 属性 | 类型 | 必填 | 描述 |
| pages | string[] | 是 | 页面路径列表 |
| window | Object | 否 | 全局默认窗口表现 |
| tabBar | Object | 否 | 底部tab栏表现 |
| networkTimeout | Object | 否 | 网络超时时间 |
| debug | boolean | 否 | 是否开启调试模式,默认不开启 |
开启 debug 模式,在开发者工具的控制台面板,调试信息以 info 的形式给出,其信息有 Page 的注册,页面路由,数据更新,事件触发等。可以帮助开发者快速定位一些常见的问题
pages配置项
用于指定小程序由哪些页面组成,每一项都对应一个页面的 路径(含文件名) 信息。文件名不需要写文件后缀,框架会自动去寻找对应位置的 .json, .js, .wxml, .wxss 四个文件进行处理。
数组的第一项代表小程序的初始页面(首页)。小程序中新增/减少页面,都需要对 pages 数组进行修改。
window配置项
用于设置小程序的状态栏、导航条、标题、窗口背景色。
| 属性 | 类型 | 默认值 | 描述 |
| navigationBarBackgroundColor | HexColor | #000000 | 导航栏背景颜色 |
| navigationBarTextStyle | string | white | 导航栏标题颜色,仅支持 black / white |
| navigationBarTitleText | string | 导航栏标题文字内容 | |
| navigationStyle | string | default | 导航栏样式,仅支持以下值:default 默认样式custom 自定义导航栏,只保留右上角胶囊按钮。 |
| backgroundColor | HexColor | #ffffff | 窗口的背景色 |
| backgroundTextStyle | string | dark | 下拉 loading 的样式,仅支持 dark / light |
| backgroundColorTop | string | #ffffff | 顶部窗口的背景色,仅 iOS 支持 |
| backgroundColorBottom | string | #ffffff | 底部窗口的背景色,仅 iOS 支持 |
| enablePullDownRefresh | boolean | false | 是否开启全局的下拉刷新 |
| onReachBottomDistance | number | 50 | 页面上拉触底事件触发时距页面底部距离,单位为 px。 |
| pageOrientation | string | portrait | 屏幕旋转设置,支持 auto / portrait / landscape |
tarBar配置项
如果小程序是一个多 tab 应用(客户端窗口的底部或顶部有 tab 栏可以切换页面),可以通过 tabBar 配置项指定 tab 栏的表现,以及 tab 切换时显示的对应页面。
| 属性 | 类型 | 必填 | 描述 |
| color | HexColor | 是 | tab 上的文字默认颜色 |
| selectedColor | HexColor | 是 | tab 上的文字选中时的颜色 |
| backgroundColor | HexColor | 是 | tab 的背景色 |
| borderStyle | string | 否 | tabbar 上边框的颜色, 仅支持 black (默认)/ white |
| list | Array | 是 | tab 的列表,最少 2 个、最多 5 个 tab |
| position | string | 否 | tabBar 的位置,仅支持 bottom (默认) / top |
| custom | boolean | 否 | 自定义 tabBar,默认 false |
tarBar配置项 > list项 : 接受一个数组,只能配置最少 2 个、最多 5 个 tab。tab 按数组的顺序排序,每个项都是一个对象
| 属性 | 类型 | 必填 | 描述 |
| pagePath | string | 是 | 页面路径,必须在 pages 中先定义 |
| text | string | 是 | tab 上按钮文字 |
| iconPath | string | 否 | 图片路径,icon 大小限制为 40kb,建议尺寸为 81px * 81px,不支持网络图片。 当 position 为 top 时,不显示 icon。 |
| selectedIconPath | string | 否 | 选中时的图片路径,icon 大小限制为 40kb,建议尺寸为 81px * 81px,不支持网络图片。 当 position 为 top 时,不显示 icon。 |
networkTimeout配置项
| 属性 | 类型 | 必填 | 描述 |
| request | number | 否 | wx.request 的超时时间,单位:毫秒。默认 60000 |
| connectSocket | number | 否 | wx.connectSocket 的超时时间,单位:毫秒。默认 60000 |
| uploadFile | number | 否 | wx.uploadFile 的超时时间,单位:毫秒。默认 60000 |
| downloadFile | number | 否 | wx.downloadFile 的超时时间,单位:毫秒。默认 60000 |
pages目录
存放小程序的页面,每个页面1个文件夹,每个文件夹中有4个文件,文件名称相同,类型不同
| 文件类型 | 是否必需 | 作用 |
| js | 是 | 页面逻辑 |
| wxml | 是 | 页面结构 |
| wxss | 否 | 页面样式 |
| json | 否 | 页面配置 |
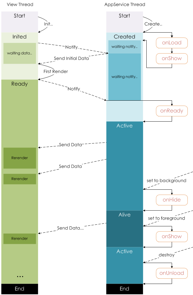
页面生命周期
https://developers.weixin.qq.com/miniprogram/dev/framework/app-service/page-life-cycle.html

页面名称.js
onLoad函数:监听页面加载,此函数只触发一次。
onReady函数:监听页面初次渲染完成,此函数只触发一次。
onShow函数:监听页面显示(切入前台),可多次触发。
onHide函数:监听页面隐藏(切入后台),可多次触发。
onUnload函数:监听页面卸载,可多次触发。
从子页面2返回子页面1时,会触发子页面2的onUnload函数。
从子页面返回导航页(tarBar),会触发子页面的onUnload函数。
导航页(tarBar)相互切换不会触发onUnload函数。
页面2返回到(页面1或导航页)时,页面2只会触发onUnload函数,不会触发onHide函数。
自定义编译条件

视图结构 wxml
WXML 充当的就是类似 HTML 的角色,语法参考 https://developers.weixin.qq.com/miniprogram/dev/reference/wxml/
<view class="container"> <view class="userinfo"> <button wx:if="{{!hasUserInfo && canIUse}}"> 获取头像昵称 </button> <block wx:else> <image src="{{userInfo.avatarUrl}}" background-size="cover"></image> <text class="userinfo-nickname">{{userInfo.nickName}}</text> </block> </view> <view class="usermotto"> <text class="user-motto">{{motto}}</text> </view> </view>
MVVM 的开发模式提倡把渲染和逻辑分离。简单来说就是不要再让 JS 直接操控 DOM,JS 只需要管理状态即可,然后再通过一种模板语法来描述状态和界面结构的关系。
数据绑定
WXML 中的动态数据均来自对应 Page 的 data。
数据绑定使用 Mustache 语法(双大括号)将变量包起来。
可作用于内容:
<view> {{ message }} </view>
Page({ data: { message: 'Hello MINA!' } })
可作用于组件属性(需在双引号之内)
<view id="item-{{id}}"> </view>
Page({ data: { id: 0 } })
可作用于控制属性(需在双引号之内)
<view wx:if="{{condition}}"> </view>
Page({ data: { condition: true } })
可作用于关键字(需在双引号之内)
<checkbox checked="{{false}}"> </checkbox>
特别注意:不要直接写 checked="false",其计算结果是一个字符串,转成 boolean 类型后代表真值。
可以在 {{}} 内进行简单的运算
三元运算
<view hidden="{{flag ? true : false}}"> Hidden </view>
算数运算
<view> {{a + b}} + {{c}} + d </view>
Page({ data: { a: 1, b: 2, c: 3 } })
逻辑判断
<view wx:if="{{length > 5}}"> </view>
字符串运算
<view>{{"hello" + name}}</view>
Page({ data:{ name: 'MINA' } })
数据路径运算
<view>{{object.key}} {{array[0]}}</view>
Page({ data: { object: { key: 'Hello ' }, array: ['MINA'] } })
也可以在 Mustache 内直接进行组合,构成新的对象或者数组。
数组
<view wx:for="{{[zero, 1, 2, 3, 4]}}"> {{item}} </view>
Page({ data: { zero: 0 } })
对象
如果存在变量名相同的情况,后边的会覆盖前面的。
花括号和引号之间如果有空格,将最终被解析成为字符串
<template is="objectCombine" data="{{for: a, bar: b}}"></template>
Page({ data: { a: 1, b: 2 } })
也可以用扩展运算符 ... 来将一个对象展开
<template is="objectCombine" data="{{...obj1, ...obj2, e: 5}}"></template>
Page({ data: { obj1: { a: 1, b: 2 }, obj2: { c: 3, d: 4 } } })
如果对象的 key 和 value 相同,也可以间接地表达
<template is="objectCombine" data="{{foo, bar}}"></template>
Page({ data: { foo: 'my-foo', bar: 'my-bar' } })
列表渲染
wx:for
在组件上使用 wx:for 控制属性绑定一个数组,即可使用数组中各项的数据重复渲染该组件。
默认数组的当前项的下标变量名默认为 index,数组当前项的变量名默认为 item
<view wx:for="{{array}}"> {{index}}: {{item.message}} </view>
Page({ data: { array: [{ message: 'foo', }, { message: 'bar' }] } })
使用 wx:for-item 可以指定数组当前元素的变量名,
使用 wx:for-index 可以指定数组当前下标的变量名:
<view wx:for="{{array}}" wx:for-index="idx" wx:for-item="itemName"> {{idx}}: {{itemName.message}} </view>
wx:for 也可以嵌套
也可以将 wx:for 用在<block/>标签上,以渲染一个包含多节点的结构块
如果列表中项目的位置会动态改变或者有新的项目添加到列表中,并且希望列表中的项目保持自己的特征和状态(如 input 中的输入内容,switch 的选中状态),需要使用 wx:key 来指定列表中项目的唯一的标识符。
wx:key 的值以两种形式提供
- 字符串,代表在 for 循环的 array 中 item 的某个 property,该 property 的值需要是列表中唯一的字符串或数字,且不能动态改变。
- 保留关键字
*this代表在 for 循环中的 item 本身,这种表示需要 item 本身是一个唯一的字符串或者数字。
当数据改变触发渲染层重新渲染的时候,会校正带有 key 的组件,框架会确保他们被重新排序,而不是重新创建,以确保使组件保持自身的状态,并且提高列表渲染时的效率。
如不提供 wx:key,会报一个 warning, 如果明确知道该列表是静态,或者不必关注其顺序,可以选择忽略。
条件渲染
wx:if
在框架中,使用 wx:if="" 来判断是否需要渲染该代码块
<view wx:if="{{condition}}"> True </view>
也可以用 wx:elif 和 wx:else 来添加一个 else 块
<view wx:if="{{length > 5}}"> 1 </view> <view wx:elif="{{length > 2}}"> 2 </view> <view wx:else> 3 </view>
因为 wx:if 是一个控制属性,需要将它添加到一个标签上。如果要一次性判断多个组件标签,可以使用一个 <block/> 标签将多个组件包装起来,并在上边使用 wx:if 控制属性。
<block wx:if="{{true}}"> <view> view1 </view> <view> view2 </view> </block>
<block/> 并不是一个组件,它仅仅是一个包装元素,不会在页面中做任何渲染,只接受控制属性。
一般来说,wx:if 有更高的切换消耗而 hidden 有更高的初始渲染消耗。因此,如果需要频繁切换的情景下,用 hidden 更好,如果在运行时条件不大可能改变则 wx:if 较好。
模板
WXML提供模板(template),可以在模板中定义代码片段,然后在不同的地方调用。
定义模板
使用 name 属性,作为模板的名字。然后在<template/>内定义代码片段
<template name="msgItem"> <view> <text> {{index}}: {{msg}} </text> <text> Time: {{time}} </text> </view> </template>
使用模板
使用 is 属性,声明需要的使用的模板,然后将模板所需要的 data 传入
<template is="msgItem" data="{{...item}}"/>
Page({ data: { item: { index: 0, msg: 'this is a template', time: '2016-09-15' } } })
模板拥有自己的作用域,只能使用 data 传入的数据以及模板定义文件中定义的 <wxs /> 模块
引用
WXML 提供两种文件引用方式import和include
import可以在该文件中使用目标文件定义的template
<!-- item.wxml --> <template name="item"> <text>{{text}}</text> </template>
<!-- index.wxml --> <import src="item.wxml"/> <template is="item" data="{{text: 'forbar'}}"/>
import 有作用域的概念,即只会 import 目标文件中定义的 template,而不会 import 目标文件 import 的 template。
例:C import B,B import A,在C中可以使用B定义的template,在B中可以使用A定义的template,但是C不能使用A定义的template。
include 可以将目标文件除了 <template/> <wxs/> 外的整个代码引入,相当于是拷贝到 include 位置
WXSS
WXSS (WeiXin Style Sheets)是一套样式语言,用于描述 WXML 的组件样式
为了适应广大的前端开发者,WXSS 具有 CSS 大部分特性。
与 CSS 相比,WXSS 扩展的特性有:尺寸单位、样式导入。
尺寸单位
rpx(responsive pixel): 可以根据屏幕宽度进行自适应。规定屏幕宽为750rpx。如在 iPhone6 上,屏幕宽度为375px,共有750个物理像素,则750rpx = 375px = 750物理像素,1rpx = 0.5px = 1物理像素。
开发微信小程序时设计师可以用 iPhone6 作为视觉稿的标准。
样式导入
使用@import语句可以导入外联样式表,@import后跟需要导入的外联样式表的相对路径,用;表示语句结束。
内联样式
框架组件上支持使用 style、class 属性来控制组件的样式。
style:静态的样式统一写到 class 中。style 接收动态的样式,在运行时会进行解析,请尽量避免将静态的样式写进 style 中,以免影响渲染速度。
<view style="color:{{color}};" />
class:用于指定样式规则,其属性值是样式规则中类选择器名(样式类名)的集合,样式类名不需要带上.,样式类名之间用空格分隔。
<view class="normal_view" />
选择器
.class、#id、element、element,element、::after、::before
全局样式与局部样式
定义在 app.wxss 中的样式为全局样式,作用于每一个页面。在 page 的 wxss 文件中定义的样式为局部样式,只作用在对应的页面,并会覆盖 app.wxss 中相同的选择器。
事件
https://developers.weixin.qq.com/miniprogram/dev/framework/view/wxml/event.html
事件是视图层到逻辑层的通讯方式。
事件可以将用户的行为反馈到逻辑层进行处理。
事件可以绑定在组件上,当达到触发事件,就会执行逻辑层中对应的事件处理函数。
在组件中绑定一个事件处理函数
如bindtap,当用户点击该组件的时候会在该页面对应的Page中找到相应的事件处理函数。
<view id="tapTest" data-hi="WeChat" bindtap="tapName"> Click me! </view>
Page({ tapName: function(event) { console.log(event) } })
事件分类
冒泡事件:当一个组件上的事件被触发后,该事件会向父节点传递。
非冒泡事件:当一个组件上的事件被触发后,该事件不会向父节点传递
| 类型 | 触发条件 |
| touchstart | 手指触摸动作开始 |
| touchmove | 手指触摸后移动 |
| touchcancel | 手指触摸动作被打断,如来电提醒,弹窗 |
| touchend | 手指触摸动作结束 |
| tap | 手指触摸后马上离开 |
| longpress | 手指触摸后,超过350ms再离开,如果指定了事件回调函数并触发了这个事件,tap事件将不被触发 |
| longtap | 手指触摸后,超过350ms再离开(推荐使用longpress事件代替) |
| transitionend | 会在 WXSS transition 或 wx.createAnimation 动画结束后触发 |
| animationstart | 会在一个 WXSS animation 动画开始时触发 |
| animationiteration | 会在一个 WXSS animation 一次迭代结束时触发 |
| animationend | 会在一个 WXSS animation 动画完成时触发 |
| touchforcechange | 在支持 3D Touch 的 iPhone 设备,重按时会触发 |
注:除上表之外的其他组件自定义事件如无特殊声明都是非冒泡事件
普通事件绑定
<view bindtap="handleTap"> Click here! </view>
自基础库版本 1.5.0 起,在大多数组件和自定义组件中, bind 后可以紧跟一个冒号,其含义不变,如 bind:tap 。基础库版本 2.8.1 起,在所有组件中开始提供这个支持。
绑定并阻止事件冒泡
除 bind 外,也可以用 catch 来绑定事件。与 bind 不同, catch 会阻止事件向上冒泡。
例如在下边这个例子中,点击 inner view 会先后调用handleTap3和handleTap2(因为tap事件会冒泡到 middle view,而 middle view 阻止了 tap 事件冒泡,不再向父节点传递),点击 middle view 会触发handleTap2,点击 outer view 会触发handleTap1。
<view id="outer" bindtap="handleTap1"> outer view <view id="middle" catchtap="handleTap2"> middle view <view id="inner" bindtap="handleTap3"> inner view </view> </view> </view>
互斥事件绑定
自基础库版本 2.8.2 起,除 bind 和 catch 外,还可以使用 mut-bind 来绑定事件。一个 mut-bind 触发后,如果事件冒泡到其他节点上,其他节点上的 mut-bind 绑定函数不会被触发,但 bind 绑定函数和 catch 绑定函数依旧会被触发。
例如在下边这个例子中,点击 inner view 会先后调用 handleTap3 和 handleTap2 ,点击 middle view 会调用 handleTap2 和 handleTap1 。
<view id="outer" mut-bind:tap="handleTap1"> outer view <view id="middle" bindtap="handleTap2"> middle view <view id="inner" mut-bind:tap="handleTap3"> inner view </view> </view> </view>
事件的捕获阶段
自基础库版本 1.5.0 起,触摸类事件支持捕获阶段。捕获阶段位于冒泡阶段之前,且在捕获阶段中,事件到达节点的顺序与冒泡阶段恰好相反。需要在捕获阶段监听事件时,可以采用capture-bind、capture-catch关键字,后者将中断捕获阶段和取消冒泡阶段。
在下面的代码中,点击 inner view 会先后调用handleTap2、handleTap4、handleTap3、handleTap1。
<view id="outer" bind:touchstart="handleTap1" capture-bind:touchstart="handleTap2"> outer view <view id="inner" bind:touchstart="handleTap3" capture-bind:touchstart="handleTap4"> inner view </view> </view>
如果将上面代码中的第一个capture-bind改为capture-catch,将只触发handleTap2。
<view id="outer" bind:touchstart="handleTap1" capture-catch:touchstart="handleTap2"> outer view <view id="inner" bind:touchstart="handleTap3" capture-bind:touchstart="handleTap4"> inner view </view> </view>
事件对象
如无特殊说明,当组件触发事件时,逻辑层绑定该事件的处理函数会收到一个事件对象。
BaseEvent基础事件对象属性
| 属性 | 类型 | 说明 |
| type | String | 事件类型 |
| timeStamp | Integer | 事件生成时的时间戳 |
| target | Object |
触发事件的组件的一些属性集合 id-String-事件源组件的id dataset-Object-事件源组件上由data-开头的自定义属性组成的集合 |
| currentTarget | Object |
当前组件的一些属性集合 id-String-事件源组件的id dataset-Object-事件源组件上由data-开头的自定义属性组成的集合 连字符写法会转换成驼峰写法,而大写字符会自动转成小写字符。如:
|
| mark | Object |
事件标记数据 当事件触发时,事件冒泡路径上所有的
|
CustomeEvent自定义事件对象属性(继承BaseEvent)
| 属性 | 类型 | 说明 |
| detail | Object | 额外的信息 |
TouchEvent触摸事件对象属性(继承BaseEvent)
| 属性 | 类型 | 说明 |
| touches | Array |
触摸事件,当前停留在屏幕中的触摸点信息的数组 identifier-Number-触摸点的标识符 pageX, pageY-Number-距离文档左上角的距离,文档的左上角为原点 ,横向为X轴,纵向为Y轴 clientX, clientY-Number-距离页面可显示区域(屏幕除去导航条)左上角距离,横向为X轴,纵向为Y轴 |
| changedTouches | Array | 触摸事件,当前变化的触摸点信息的数组 |
特殊事件: canvas 中的触摸事件不可冒泡,所以没有 currentTarget。
基础组件
https://developers.weixin.qq.com/miniprogram/dev/framework/view/component.html
- 组件是视图层的基本组成单元。
- 组件自带一些功能与微信风格一致的样式。
- 一个组件通常包括
开始标签和结束标签,属性用来修饰这个组件,内容在两个标签之内。
注意:所有组件与属性都是小写,以连字符-连接
属性类型
| 类型 | 描述 |
| Boolean |
布尔值 组件写上该属性,不管是什么值都被当作 |
| Number | 数字 |
| String | 字符串 |
| Array | 数组 |
| Object | 对象 |
| EventHandler | 事件处理函数名 |
| Any | 任意属性 |
公共属性
| 属性名 | 类型 | 描述 | 注解 |
| id | String | 组件的唯一标示 | 保持整个页面唯一 |
| class | String | 组件的样式类 | 在对应的 WXSS 中定义的样式类 |
| style | String | 组件的内联样式 | 可以动态设置的内联样式 |
| hidden | Boolean | 组件是否显示 | 所有组件默认显示 |
| data-* | Any | 自定义属性 | 组件上触发的事件时,会发送给事件处理函数 |
| bind* / catch* | EventHandler | 组件的事件 |
视图容器 view
| 属性 | 类型 | 默认值 | 必填 | 说明 |
| hover-class | string | none | 否 | 指定按下去的样式类 |
| hover-stop-propagation | boolean | false | 否 | 指定是否阻止本节点的祖先节点出现点击态 |
| hover-start-time | number | 50 | 否 | 按住后多久出现点击态,单位毫秒 |
| hover-stay-time | number | 400 | 否 | 手指松开后点击态保留时间,单位毫秒 |
如果需要使用滚动视图,请使用 scroll-view
<!--index.wxml-->
<view class="section"> <view class="section__title">flex-direction: row</view> <view class="flex-wrp" style="flex-direction:row;"> <view class="flex-item bc_green">1</view> <view class="flex-item bc_red">2</view> <view class="flex-item bc_blue">3</view> </view> </view> <view class="section"> <view class="section__title">flex-direction: column</view> <view class="flex-wrp" style="height: 300px;flex-direction:column;"> <view class="flex-item bc_green">1</view> <view class="flex-item bc_red">2</view> <view class="flex-item bc_blue">3</view> </view> </view>
/* index.wxss */
@import "../lib/weui.wxss"; .page-section{ margin-bottom: 20rpx; } .flex-wrp {display: flex;} .bc_green {background: green;width:100px; height: 100px;} .bc_red {background: red;width:100px; height: 100px;} .bc_blue {background: blue;width:100px; height: 100px;}

视图容器 swiper 滑块
其中只可放置swiper-item组件,否则会导致未定义的行为。
| 属性 | 类型 | 默认值 | 必填 | 说明 |
| indicator-dots | boolean | false | 否 | 是否显示面板指示点 |
| indicator-color | color | rgba(0, 0, 0, .3) | 否 | 指示点颜色 |
| indicator-active-color | color | #000000 | 否 | 当前选中的指示点颜色 |
| autoplay | boolean | false | 否 | 是否自动切换 |
| current | number | 0 | 否 | 当前所在滑块的 index |
| interval | number | 5000 | 否 | 自动切换时间间隔 |
| duration | number | 500 | 否 | 滑动动画时长 |
| circular | boolean | false | 否 | 是否采用衔接滑动 |
| vertical | boolean | false | 否 | 滑动方向是否为纵向 |
| previous-margin | string | "0px" | 否 | 前边距,可用于露出前一项的一小部分,接受 px 和 rpx 值 |
| next-margin | string | "0px" | 否 | 后边距,可用于露出后一项的一小部分,接受 px 和 rpx 值 |
| display-multiple-items | number | 1 | 否 | 同时显示的滑块数量 |
| skip-hidden-item-layout | boolean | false | 否 | 是否跳过未显示的滑块布局,设为 true 可优化复杂情况下的滑动性能,但会丢失隐藏状态滑块的布局信息 |
| easing-function | string | "default" | 否 |
指定 swiper 切换缓动动画类型 default 默认缓动函数 linear 线性动画 easeInCubic 缓入动画 easeOutCubic 缓出动画 easeInOutCubic 缓入缓出动画 |
| bindchange | eventhandle | 否 |
current 改变时会触发 change 事件,event.detail = {current, source} 其中source表示导致变更的原因,返回的可能值:
如果在 |
|
| bindtransition | eventhandle | 否 | swiper-item 的位置发生改变时会触发 transition 事件,event.detail = {dx: dx, dy: dy} | |
| bindanimationfinish | eventhandle | 否 | 动画结束时会触发 animationfinish 事件,event.detail = {dx: dx, dy: dy} |
index.wxml
<view class="container"> <view class="page-body"> <view class="page-section page-section-spacing swiper"> <swiper indicator-dots="{{indicatorDots}}" autoplay="{{autoplay}}" circular="{{circular}}" vertical="{{vertical}}" interval="{{interval}}" duration="{{duration}}" previous-margin="{{previousMargin}}px" next-margin="{{nextMargin}}px"> <block wx:for="{{background}}" wx:key="*this"> <swiper-item> <view class="swiper-item {{item}}"></view> </swiper-item> </block> </swiper> </view> <view class="page-section" style="margin-top: 40rpx;margin-bottom: 0;"> <view class="weui-cells weui-cells_after-title"> <view class="weui-cell weui-cell_switch"> <view class="weui-cell__bd">指示点</view> <view class="weui-cell__ft"> <switch checked="{{indicatorDots}}" bindchange="changeProperty" data-property-name="indicatorDots" /> </view> </view> <view class="weui-cell weui-cell_switch"> <view class="weui-cell__bd">自动播放</view> <view class="weui-cell__ft"> <switch checked="{{autoplay}}" bindchange="changeProperty" data-property-name="autoplay" /> </view> </view> <view class="weui-cell weui-cell_switch"> <view class="weui-cell__bd">衔接滑动</view> <view class="weui-cell__ft"> <switch checked="{{circular}}" bindchange="changeProperty" data-property-name="circular" /> </view> </view> <view class="weui-cell weui-cell_switch"> <view class="weui-cell__bd">竖向</view> <view class="weui-cell__ft"> <switch checked="{{vertical}}" bindchange="changeProperty" data-property-name="vertical" /> </view> </view> </view> </view> <view class="page-section page-section-spacing"> <view class="page-section-title"> <text>幻灯片切换时长(ms)</text> <text class="info">{{duration}}</text> </view> <slider value="{{duration}}" min="500" max="2000" bindchange="changeProperty" data-property-name="duration" /> <view class="page-section-title"> <text>自动播放间隔时长(ms)</text> <text class="info">{{interval}}</text> </view> <slider value="{{interval}}" min="2000" max="10000" bindchange="changeProperty" data-property-name="interval" /> <view class="page-section-title"> <text>前边距(px)</text> <text class="info">{{previousMargin}}</text> </view> <slider value="{{previousMargin}}" min="0" max="50" bindchange="changeProperty" data-property-name="previousMargin" /> <view class="page-section-title"> <text>后边距(px)</text> <text class="info">{{nextMargin}}</text> </view> <slider value="{{nextMargin}}" min="0" max="50" bindchange="changeProperty" data-property-name="nextMargin" /> </view> </view> </view>
index.wxss
@import "./weui.wxss"; page { background-color: #F8F8F8; height: 100%; font-size: 32rpx; line-height: 1.6; } .page-body{ padding-top: 60rpx; } .page-section{ width: 100%; margin-bottom: 60rpx; } .page-section_center{ display: flex; flex-direction: column; align-items: center; } .page-section:last-child{ margin-bottom: 0; } .page-section-gap{ box-sizing: border-box; padding: 0 30rpx; } .page-section-spacing{ box-sizing: border-box; padding: 0 80rpx; } .page-section-title{ font-size: 28rpx; color: #999999; margin-bottom: 10rpx; padding-left: 30rpx; padding-right: 30rpx; } .page-section-gap .page-section-title{ padding-left: 0; padding-right: 0; } .demo-text-1{ position: relative; align-items: center; justify-content: center; background-color: #1AAD19; color: #FFFFFF; font-size: 36rpx; } .demo-text-1:before{ content: 'A'; position: absolute; top: 50%; left: 50%; transform: translate(-50%, -50%); } .demo-text-2{ position: relative; align-items: center; justify-content: center; background-color: #2782D7; color: #FFFFFF; font-size: 36rpx; } .demo-text-2:before{ content: 'B'; position: absolute; top: 50%; left: 50%; transform: translate(-50%, -50%); } .demo-text-3{ position: relative; align-items: center; justify-content: center; background-color: #F1F1F1; color: #353535; font-size: 36rpx; } .demo-text-3:before{ content: 'C'; position: absolute; top: 50%; left: 50%; transform: translate(-50%, -50%); } button{ margin-bottom: 30rpx; } button:last-child{ margin-bottom: 0; } .page-section-title{ padding: 0; } .swiper-item{ display: block; height: 150px; } .page-section-title{ margin-top: 60rpx; position: relative; } .info{ position: absolute; right: 0; color: #353535; font-size: 30rpx; } .page-foot{ margin-top: 50rpx; }
index.js
Page({ data: { background: ['demo-text-1', 'demo-text-2', 'demo-text-3'], indicatorDots: true, vertical: false, autoplay: false, circular: false, interval: 2000, duration: 500, previousMargin: 0, nextMargin: 0 }, changeProperty: function (e) { var propertyName = e.currentTarget.dataset.propertyName var newData = {} newData[propertyName] = e.detail.value this.setData(newData) }, changeIndicatorDots: function (e) { this.setData({ indicatorDots: !this.data.indicatorDots }) }, changeAutoplay: function (e) { this.setData({ autoplay: !this.data.autoplay }) }, intervalChange: function (e) { this.setData({ interval: e.detail.value }) }, durationChange: function (e) { this.setData({ duration: e.detail.value }) } })


可滚动视图区域 scroll-view
https://developers.weixin.qq.com/miniprogram/dev/component/scroll-view.html
图标 icon
https://developers.weixin.qq.com/miniprogram/dev/component/icon.html
文本 text
https://developers.weixin.qq.com/miniprogram/dev/component/text.html
按钮 button
https://developers.weixin.qq.com/miniprogram/dev/component/button.html
输入框 input
https://developers.weixin.qq.com/miniprogram/dev/component/input.html
表单 form
https://developers.weixin.qq.com/miniprogram/dev/component/form.html
页面链接 navigator
https://developers.weixin.qq.com/miniprogram/dev/component/navigator.html
视频 video
https://developers.weixin.qq.com/miniprogram/dev/component/video.html
常用API -网络
wx.request
发起 HTTPS 网络请求,生产环境下必须有HTTPS证书且要在TLS1.2及以上。 https://developers.weixin.qq.com/miniprogram/dev/api/network/request/wx.request.html
常用API -数据缓存
wx.setStorage 异步 https://developers.weixin.qq.com/miniprogram/dev/api/storage/wx.setStorage.html
将数据存储在本地缓存中指定的 key 中。会覆盖掉原来该 key 对应的内容。除非用户主动删除或因存储空间原因被系统清理,否则数据都一直可用。单个 key 允许存储的最大数据长度为 1MB,所有数据存储上限为 10MB。
wx.setStorageSync 同步 https://developers.weixin.qq.com/miniprogram/dev/api/storage/wx.setStorageSync.html
wx.getStorage 异步 https://developers.weixin.qq.com/miniprogram/dev/api/storage/wx.getStorage.html
从本地缓存中异步获取指定 key 的内容
wx.getStorageSync 同步 https://developers.weixin.qq.com/miniprogram/dev/api/storage/wx.getStorageSync.html
wx.removeStorage 异步 https://developers.weixin.qq.com/miniprogram/dev/api/storage/wx.getStorage.html
从本地缓存中移除指定 key
wx.removeStorageSync 同步 https://developers.weixin.qq.com/miniprogram/dev/api/storage/wx.getStorageSync.html
wx.clearStorage 异步 https://developers.weixin.qq.com/miniprogram/dev/api/storage/wx.getStorage.html
清理本地数据缓存
wx.clearStorageSync 同步 https://developers.weixin.qq.com/miniprogram/dev/api/storage/wx.getStorageSync.html
常用API -界面
wx.showLoading https://developers.weixin.qq.com/miniprogram/dev/api/ui/interaction/wx.showLoading.html
显示 loading 提示框
wx.hideLoading https://developers.weixin.qq.com/miniprogram/dev/api/ui/interaction/wx.hideLoading.html
隐藏 loading 提示框
wx.showToast https://developers.weixin.qq.com/miniprogram/dev/api/ui/interaction/wx.showToast.html
显示消息提示框
wx.hideToast https://developers.weixin.qq.com/miniprogram/dev/api/ui/interaction/wx.hideToast.html
隐藏消息提示框
wx.showModal https://developers.weixin.qq.com/miniprogram/dev/api/ui/interaction/wx.showModal.html
显示模态对话框
wx.showActionSheet https://developers.weixin.qq.com/miniprogram/dev/api/ui/interaction/wx.showActionSheet.html
显示操作菜单
wx.setNavigationBarTitle https://developers.weixin.qq.com/miniprogram/dev/api/ui/navigation-bar/wx.setNavigationBarTitle.html
动态设置当前页面的标题
常用API-开放接口
wx.login https://developers.weixin.qq.com/miniprogram/dev/api/open-api/login/wx.login.html
调用接口获取登录凭证(code)。通过凭证进而换取用户登录态信息,包括用户的唯一标识(openid)及本次登录的会话密钥(session_key)等。用户数据的加解密通讯需要依赖会话密钥完成。
浙公网安备 33010602011771号