Codis源码分析之环境篇
一、Codis介绍
Codis是豌豆荚开源的Redis集群方案,github地址:
https://github.com/CodisLabs/codis
以下是官方介绍:
Codis 是一个分布式 Redis 解决方案, 对于上层的应用来说, 连接到 Codis Proxy 和连接原生的 Redis Server 没有显著区别 (不支持的命令列表), 上层应用可以像使用单机的 Redis 一样使用, Codis 底层会处理请求的转发, 不停机的数据迁移等工作, 所有后边的一切事情, 对于前面的客户端来说是透明的, 可以简单地认为后边连接的是一个内存无限大的 Redis 服务。
https://github.com/CodisLabs/codis/blob/release3.2/doc/tutorial_zh.md
Codis主要解决的是redis的扩展和运维问题,因为redis官方以前没有集群方案,自从3.0才有,并且刚开始做的比较弱,特别是运维这块不是很友好,很多都是命令行操作的。我们可以认为Codis是一个可以支持容量可以无限扩大的Redis集群就行。
二、Codis安装及配置
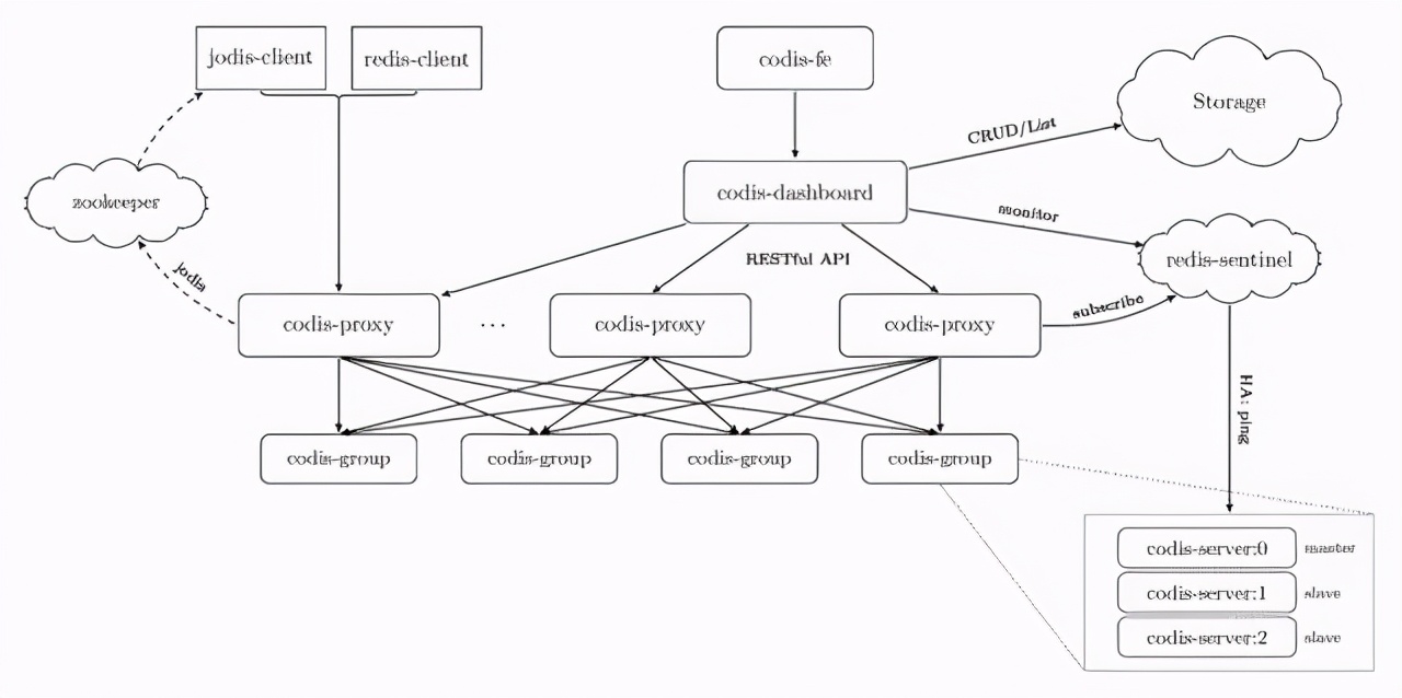
1、整体架构
Codis是由golang写的,因此需要先安装go语言,官方给的文档已经很详细了,这里不详述。
我们看下Codis的整体架构,基于3.2:
2、相关概念
Codis Server:可以理解为原生的Redis,在整个集群中充当存储用,即最终数据是存在Redis中的,不过Codis在上面改了些东西,加了些命令,便于集群迁移和分片;
Codis Proxy:客户端连接的 Redis 代理服务, 实现了 Redis 协议。即Proxy只是一个代理,把命令做解析,然后根据路由规则转到不同的Codis Server中,Proxy是无状态的,可以无限扩容,Proxy信息保存在Zookeeper等Storage(后面再介绍)中,客户端需要自己刷新最新的Proxy列表。
Codis Dashboard:这个是Codis的核心,对集群的绝大部分修改都是它来完成的。官方的介绍如下:集群管理工具,支持 codis-proxy、codis-server 的添加、删除,以及据迁移等操作;说的比较笼统,下面我们会通过代码来说明其作用。
Codis FE:集群管理界面,可以理解为UI。
Codis Admin:集群管理的命令行工具,可用于控制 codis-proxy、codis-dashboard 状态以及访问外部存储。为什么有了Dashboard,还要Codis Admin,这个工具的主要定位是通过命令行的方式操作,其实后面的逻辑是一样的,即Codis Admin和Codis Fe是两种不同的界面,最后的逻辑是一样的。
Storage:主要存储元数据,如集群有多少个 Proxy,当前的分片是怎么样的。目前有 Zookeeper、Etcd、Fs等方式的实现。
3、集群启动
整个集群的启动方式官方也有说明,大体顺序如下:
1)、启动codis-dashboard
/admin/codis-dashboard-admin.sh start
最终启动的是codis-dashboard这个二进制文件:
./bin/codis-dashboard --ncpu=4 --config=dashboard.toml \ --log=dashboard.log --log-level=WARN
主要的参数是--config,即配置文件,核心几个配置如下:
coordinator_name = "zookeeper"
coordinator_addr = "127.0.0.1:2181"
# Set Codis Product {Name/Auth}.
product_name = "codis-demo"
product_auth = ""
# Set bind address for admin(rpc), tcp only.
admin_addr = "0.0.0.0:18080"
coordinator_name和coordinator_addr配置的是Storage的类型及地址;
product_name配置的是集群的名称,Codis以Product作为一个集群,每个集群有不同的Codis Server和Codis Proxy及Dashboard;product_auth为密码,如果开发环境建议留空,生产上最好是不为空。
2)、启动codis-proxy
./admin/codis-proxy-admin.sh start
最终启动的是codis-proxy这个二进制文件
./bin/codis-proxy --ncpu=4 --config=proxy.toml \ --log=proxy.log --log-level=WARN &
最主要的是--config参数,核心参数有:
product_name = "codis-demo"
product_auth = ""
# Set bind address for admin(rpc), tcp only.
admin_addr = "0.0.0.0:11080"
product_name和product_auth要和上面的Codis Dashboard对应上
3)启动codis-server
./admin/codis-server-admin.sh start
4)启动codis-fe
./admin/codis-fe-admin.sh star
最终启动的是codis-fe这个二进制文件
./bin/codis-fe --ncpu=4 --log=fe.log --log-level=WARN \ --zookeeper=127.0.0.1:2181 --listen=127.0.0.1:8080 &
listen参数比较重要,就是我们要在浏览器访问的地址了。
Codis Admin是命令行不用启动,每次执行一个命令就退出了。
三、代码分析各组件作用
前面讲到了Codis的和组件,总体还是比较多的,我刚开始也是一头雾水,通过看代码就比较清晰了。
我们先看下Codis整体代码结构:
代码大概在以下目录:
cmd:上面说的二进制文件的入口,即main函数所在文件,这个下面不同命令有不同的文件夹,都叫main.go。
pkg:核心的业务逻辑
vendor:主要是存放第三方代码库
1)、Codis Dashboard
s, err := topom.New(client, config)
if err != nil {
log.PanicErrorf(err, "create topom with config file failed\n%s", config)
}
//省略一些代码
for i := 0; !s.IsClosed() && !s.IsOnline(); i++ {
//启动Topom
if err := s.Start(true); err != nil {
if i <= 15 {
log.Warnf("[%p] dashboard online failed [%d]", s, i)
} else {
log.Panicf("dashboard online failed, give up & abort :'(")
}
time.Sleep(time.Second * 2)
}
}
dashboard的初始化逻辑都在上面了,几个关键代码是topom.New以及s.Start(true),Start的逻辑以后再细讲,今天关注 topom的初始化。
topom.new会启动一个协程执行:
s.serveAdmin()
这个函数内部会启动一个apiServer,以下是具体的路由:
r.Get("/", func(r render.Render) {
r.Redirect("/topom")
})
r.Any("/debug/**", func(w http.ResponseWriter, req *http.Request) {
http.DefaultServeMux.ServeHTTP(w, req)
})
r.Group("/topom", func(r martini.Router) {
r.Get("", api.Overview)
r.Get("/model", api.Model)
r.Get("/stats", api.StatsNoXAuth)
r.Get("/slots", api.SlotsNoXAuth)
})
r.Group("/api/topom", func(r martini.Router) {
r.Get("/model", api.Model)
r.Get("/xping/:xauth", api.XPing)
r.Get("/stats/:xauth", api.Stats)
r.Get("/slots/:xauth", api.Slots)
r.Put("/reload/:xauth", api.Reload)
r.Put("/shutdown/:xauth", api.Shutdown)
r.Put("/loglevel/:xauth/:value", api.LogLevel)
r.Group("/proxy", func(r martini.Router) {
r.Put("/create/:xauth/:addr", api.CreateProxy)
r.Put("/online/:xauth/:addr", api.OnlineProxy)
r.Put("/reinit/:xauth/:token", api.ReinitProxy)
r.Put("/remove/:xauth/:token/:force", api.RemoveProxy)
})
r.Group("/group", func(r martini.Router) {
r.Put("/create/:xauth/:gid", api.CreateGroup)
r.Put("/remove/:xauth/:gid", api.RemoveGroup)
r.Put("/resync/:xauth/:gid", api.ResyncGroup)
r.Put("/resync-all/:xauth", api.ResyncGroupAll)
r.Put("/add/:xauth/:gid/:addr", api.GroupAddServer)
r.Put("/add/:xauth/:gid/:addr/:datacenter", api.GroupAddServer)
r.Put("/del/:xauth/:gid/:addr", api.GroupDelServer)
r.Put("/promote/:xauth/:gid/:addr", api.GroupPromoteServer)
r.Put("/replica-groups/:xauth/:gid/:addr/:value", api.EnableReplicaGroups)
r.Put("/replica-groups-all/:xauth/:value", api.EnableReplicaGroupsAll)
r.Group("/action", func(r martini.Router) {
r.Put("/create/:xauth/:addr", api.SyncCreateAction)
r.Put("/remove/:xauth/:addr", api.SyncRemoveAction)
})
r.Get("/info/:addr", api.InfoServer)
})
r.Group("/slots", func(r martini.Router) {
r.Group("/action", func(r martini.Router) {
r.Put("/create/:xauth/:sid/:gid", api.SlotCreateAction)
r.Put("/create-some/:xauth/:src/:dst/:num", api.SlotCreateActionSome)
r.Put("/create-range/:xauth/:beg/:end/:gid", api.SlotCreateActionRange)
r.Put("/remove/:xauth/:sid", api.SlotRemoveAction)
r.Put("/interval/:xauth/:value", api.SetSlotActionInterval)
r.Put("/disabled/:xauth/:value", api.SetSlotActionDisabled)
})
r.Put("/assign/:xauth", binding.Json([]*models.SlotMapping{}), api.SlotsAssignGroup)
r.Put("/assign/:xauth/offline", binding.Json([]*models.SlotMapping{}), api.SlotsAssignOffline)
r.Put("/rebalance/:xauth/:confirm", api.SlotsRebalance)
})
r.Group("/sentinels", func(r martini.Router) {
r.Put("/add/:xauth/:addr", api.AddSentinel)
r.Put("/del/:xauth/:addr/:force", api.DelSentinel)
r.Put("/resync-all/:xauth", api.ResyncSentinels)
r.Get("/info/:addr", api.InfoSentinel)
r.Get("/info/:addr/monitored", api.InfoSentinelMonitored)
})
})
可以看到dashboard有以下几块功能:
proxy管理:即/proxy开头的请求
group管理及slots管理,还有一些统计信息。
2)、Codis Fe
入口为cmd/fe下面的main.go,核心就启动2个路由处理:
r.Get("/list", func() (int, string) {
names := router.GetNames()
sort.Sort(sort.StringSlice(names))
return rpc.ApiResponseJson(names)
})
r.Any("/**", func(w http.ResponseWriter, req *http.Request) {
name := req.URL.Query().Get("forward")
if p := router.GetProxy(name); p != nil {
p.ServeHTTP(w, req)
} else {
w.WriteHeader(http.StatusForbidden)
}
})
其中/list请求是进入Codis Fe主界面就会调用的,用来展示当前有多少集群的;
还有一个路由是转发的,即如果参数中有forward参数,会把请求转到相应的Proxy来处理。
可以看到Proxy就两功能:一是显示所有Product Name,即当前有多少集群,第二就是请求转发,即将请求转到具体的Proxy。
3)、Codis Proxy
入口文件在 cmd/proxy/main.go,
s, err := proxy.New(config)
proxy.New会启动几个协程来处理任务:
go s.serveAdmin()
go s.serveProxy()
//下面是一些统计信息
s.startMetricsJson()
s.startMetricsInfluxdb()
s.startMetricsStatsd()
重点关注前面2个,特别是第2个,s.serveProxy:
go func(l net.Listener) (err error) {
defer func() {
eh <- err
}()
for {
c, err := s.acceptConn(l)
if err != nil {
return err
}
NewSession(c, s.config).Start(s.router)
}
}(s.lproxy)
可以看到,Proxy就是不断的accept连接,然后启动一个Session。
总结下:Proxy的作用是处理客户端的连接,然后为每个连接建立一个Session,再根据客户端具体输入的命令进行处理,具体细节后续再聊。


浙公网安备 33010602011771号