会员
周边
新闻
博问
闪存
众包
赞助商
Chat2DB
所有博客
当前博客
我的博客
我的园子
账号设置
会员中心
简洁模式
...
退出登录
注册
登录
syldbk
博客园
首页
新随笔
联系
订阅
管理
2024.10.12
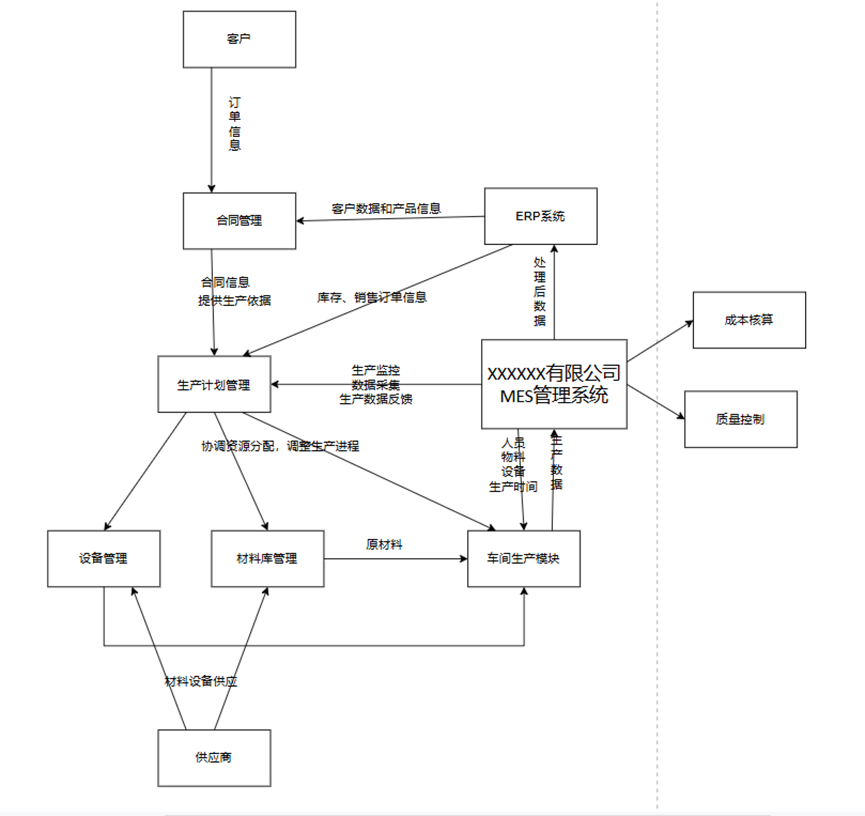
系统上下文图
数据库模型图+ER图
界面原型设计
(1) 客户信息录入界面
(2) 合同信息录入界面
(3) 生产计划录入界面
(4) 设备管理录入界面
(5) 物料管理录入界面
(6) 质量控制录入界面
(7) 库存管理录入界面
posted @
2024-12-25 01:57
cvjj
阅读(
9
) 评论(
0
)
收藏
举报
刷新页面
返回顶部
公告