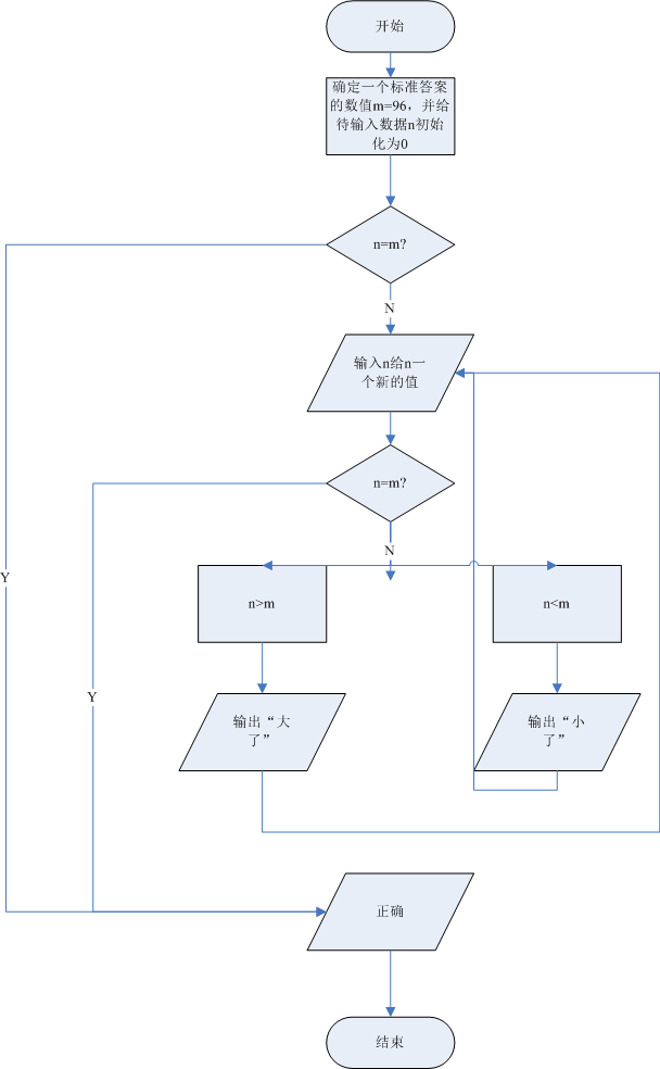
2-29 在程序中定义一个整型变量,赋以1~100的值,要求用户猜这个数,比较两个数的大小,把结果提示给用户,直到猜对为止。
设计思路:由题意可判断出可通过循环结构以及if和while判断语句相结合来完成程序的实现
流程图:

代码:
#include<iostream>
using namespace std;
int main()
{
int m=96,n=0;
while(m!=n)
{
cin>>n;
if(m>n)
cout<<"小了"<<endl;
else if(m<n)
cout<<"大了"<<endl;
else cout<<"正确!"<<endl;
}
return 0;
}
总结:运用了c++语言的while循环结构进行程序的实现

浙公网安备 33010602011771号