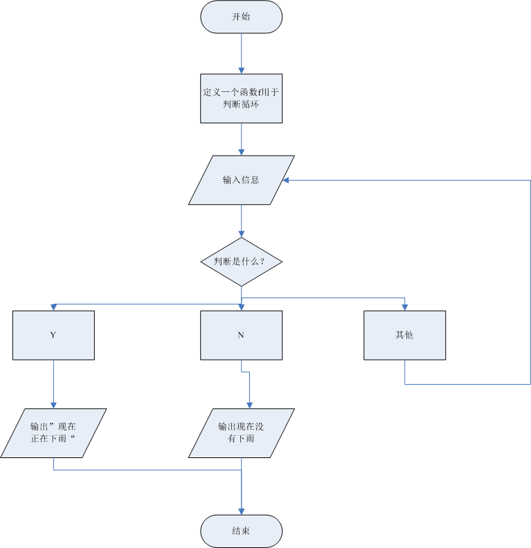
2-24 编写一个完整的程序,实现功能:向用户提问”现在正在下雨吗?“,提示用户输入Y或N。若输入为Y,显示”现在正在下雨。“;若输入为N,显示”现在没有下雨“;否则继续提问”现在正在下雨吗?“。
设计思路:首先确定此为选择结构和循环结构的结合,先确定提问的部分“现在正在下雨吗?”,然后等待用户输入,确定输入的内容,即面对不同的选项,系统将做出不同的应答,若达成某一输入项 ,则进入循环结构。
流程图:
代码:
#include<stdio.h>
int main()
{
int f(char a);
printf("现在正在下雨吗?/n");
char a;
scanf("%c",&a);
f(a);
}
int f(char a) {
if(a=='Y')
{
printf("现在正在下雨");
}
else if(a=='N')
printf("现在没有下雨");
else f(a);}
总结:C语言的选择结构以及循环结构的运用

浙公网安备 33010602011771号