软件设计:简单工厂模式
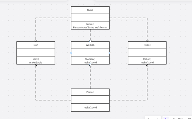
类图:

源代码:
package com.ittest.test2; public class Man implements Person{ public Man() { } public void make(){ System.out.print("生产男人"); } } package com.ittest.test2; public class Nvwa { public Nvwa() { } public static Person Personjudge(String arg ) { //判断参数,再选择调用哪个类 if(arg.equalsIgnoreCase("M")) { return new Man(); }else if(arg.equalsIgnoreCase("W")) { return new Woman(); }else if(arg.equalsIgnoreCase("R")) { return new Robot(); }else { return null; } } } package com.ittest.test2; public interface Person { public void make(); } package com.ittest.test2; public class Robot implements Person{ public Robot() { } public void make(){ System.out.print("生产机器人"); } } package com.ittest.test2; import java.util.Scanner; public class test { public static void main(String[] args) { // TODO Auto-generated method stub Scanner scan = new Scanner(System.in); System.out.print("请输入参数:"); String s = scan.nextLine(); try{ Person p = Nvwa.Personjudge(s); p.make(); }catch(Exception e){ System.out.println(e.getMessage()); } scan.close(); } } package com.ittest.test2; public class Woman implements Person { public Woman() { } public void make() { System.out.print("生产女人"); } }
浙公网安备 33010602011771号