会员
周边
新闻
博问
闪存
众包
赞助商
YouClaw
所有博客
当前博客
我的博客
我的园子
账号设置
会员中心
简洁模式
...
退出登录
注册
登录
sxfdbk
博客园
首页
新随笔
联系
管理
订阅
2025年5月28日
Selenium 自动化测试实验报告
摘要: 《Selenium 自动化测试实验报告》 一、实验概述 1.1 实验目的 本次使用 Selenium 进行自动化测试的主要目标是: 验证 Web 应用特定功能的正确性,确保用户在使用时能够得到预期的结果。 提高测试效率,通过自动化测试减少手动测试的时间和工作量。 发现潜在的 UI 缺陷,包括界面布局
阅读全文
posted @ 2025-05-28 12:50 小小豆*
阅读(46)
评论(0)
推荐(0)
2025年5月21日
系统界面实现及介绍(第三小组)
摘要: 基于SpringBoot的中医经典方例的分享平台系统界面实现及介绍 1.用户首页界面实现 在中医经典方剂分享平台的用户界面中,登录用户可通过"经典方剂库"浏览历代名方(如经方、时方)。点击任意方剂卡片可查看详细信息,包括组成药材、剂量、煎服法及临床应用案例。用户可收藏方剂至个人医案集,或通过"分享"
阅读全文
posted @ 2025-05-21 13:19 小小豆*
阅读(57)
评论(0)
推荐(0)
2025年5月20日
登录界面
摘要:   
评论(0)
推荐(0)
2025年5月7日
软件设计描述
摘要: 一、数据库设计步骤说明 需求分析 我们小组的系统是中医药经典案例分享平台,需要明确数据需求。用户角色有普通用户和管理员,普通用户要能注册登录、浏览案例、收藏评论、上传自己的案例;管理员需审核案例、管理用户信息。数据方面,用户信息包括昵称、手机号、注册时间;案例信息有标题、内容、所属病症、推荐
阅读全文
posted @ 2025-05-07 13:16 小小豆*
阅读(60)
评论(0)
推荐(0)
2025年4月30日
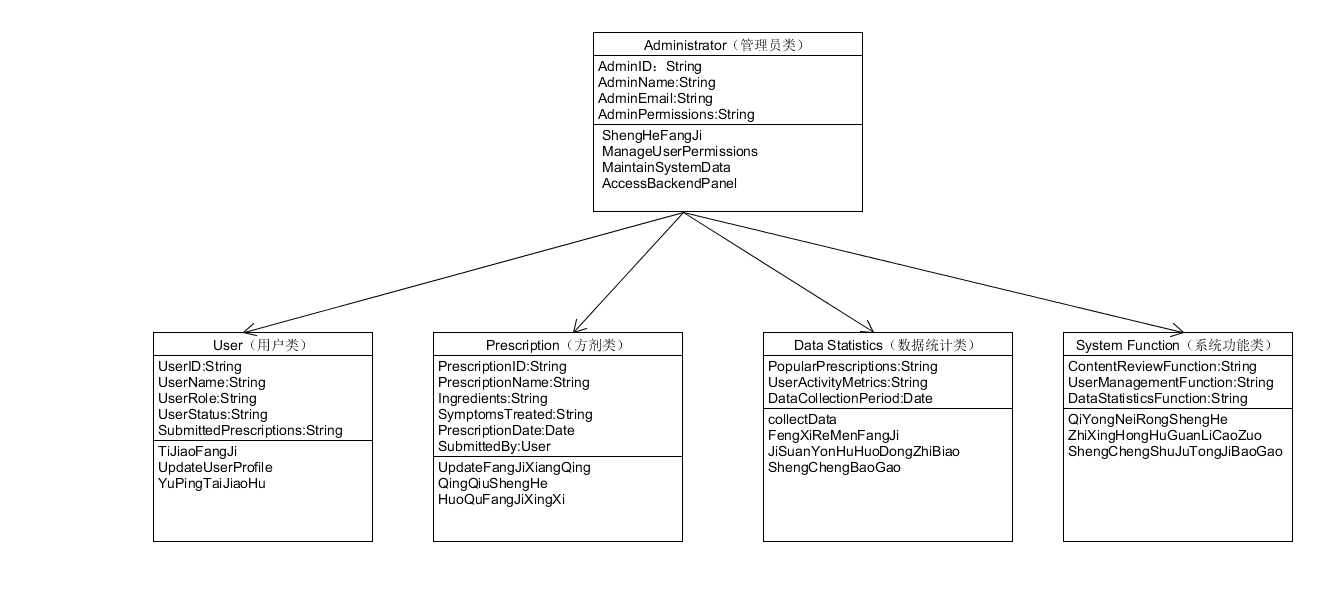
面向对象分析与设计类
摘要: 
阅读全文
posted @ 2025-04-30 13:38 小小豆*
阅读(14)
评论(0)
推荐(0)
2025年4月8日
需求分析
摘要: 基于SpringBoot框架的中医药经典方例分享平台 一、项目背景 随着大家对健康的关注度越来越高,中医药作为传统文化的瑰宝,逐渐受到更多人的喜爱。但现在中医药经典文献散落在古籍、教材、网络文章中,无论是中医药学生、从业者,还是对中医感兴趣的普通人,都很难高效地找到系统的学习资源。作为大学生团队,我
阅读全文
posted @ 2025-04-08 18:15 小小豆*
阅读(144)
评论(0)
推荐(0)
2025年3月18日
可行性分析
摘要: 可行性分析 第1章 系统分析 1.1 可行性分析 中医经典方例分享平台作为传统医学与现代信息技术融合的创新载体,需从多维度验证其可行性。现从技术、经济、社会及法律四个层面展开分析。 1.1.1 技术可行性分析 本系统采用Spring Boot+MyBatis Plus+Vue前后端分离架构,具备以下
阅读全文
posted @ 2025-03-18 21:32 小小豆*
阅读(61)
评论(0)
推荐(0)
2025年3月11日
自我介绍
摘要: 1、自我介绍 我是尚娴凤,学号:2245829003,爱好看小说,我最喜欢仓鼠 2、阅读与思考 (1)回想一下你初入大学时对计算机专业的畅想 当初你是如何做出选择计算机专业的决定的? 答:当时觉得计算机专业好找工作,以后考公考研选择也比较多 你认为过去两年中接触到的课程是否符合你对计算机专业的期待,
阅读全文
posted @ 2025-03-11 16:31 小小豆*
阅读(29)
评论(0)
推荐(0)
2025年3月5日
第1次作业
摘要: 图书管理系统 学生成绩
阅读全文
posted @ 2025-03-05 13:39 小小豆*
阅读(20)
评论(0)
推荐(0)