会员
周边
新闻
博问
闪存
众包
赞助商
Chat2DB
所有博客
当前博客
我的博客
我的园子
账号设置
会员中心
简洁模式
...
退出登录
注册
登录
swjswjswj
我也想AC
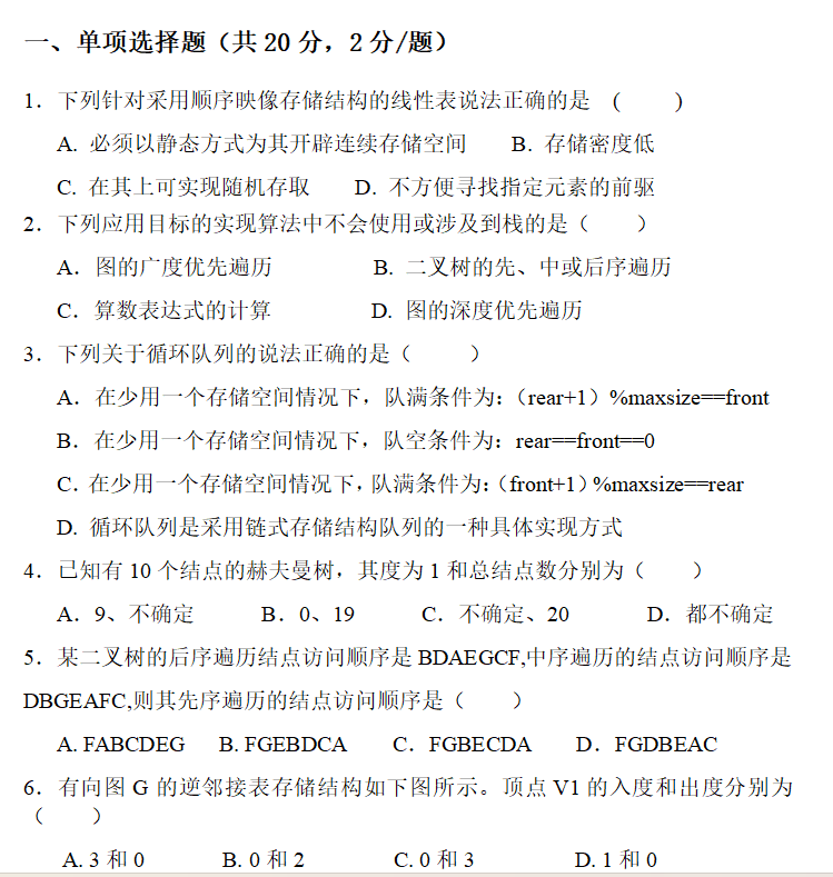
数据结构2023 期末考试卷(西南民族大学)
posted on
2025-01-06 18:10
swj2529411658
阅读(
29
) 评论(
0
)
收藏
举报
刷新页面
返回顶部
导航
博客园
首页
新随笔
联系
订阅
管理
公告