会员
周边
新闻
博问
闪存
众包
赞助商
Chat2DB
所有博客
当前博客
我的博客
我的园子
账号设置
会员中心
简洁模式
...
退出登录
注册
登录
书湾电子积木实验室(北京)
SW-E-LAB
导航
博客园
首页
新随笔
联系
订阅
管理
公告
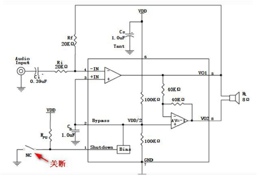
8002A单声道功放
8002单声道音频功放IC,带关断功能,引脚功能电路图, 同LM4871
posted on
2022-06-02 20:18
书湾电子积木实验室
阅读(
1487
) 评论(
0
)
收藏
举报
刷新页面
返回顶部