CH394Q与W5500功能对比
1、CH394Q简介:
CH394 是以太网协议栈管理芯片,用于单片机系统进行以太网通讯。 CH394芯片自带 10/100M 以太网介质传输层(MAC)和物理层(PHY),完全兼容 IEEE802.3协议, 内置了 IP、ARP、ICMP、IGMP、UDP、TCP 等以太网协议栈固件。
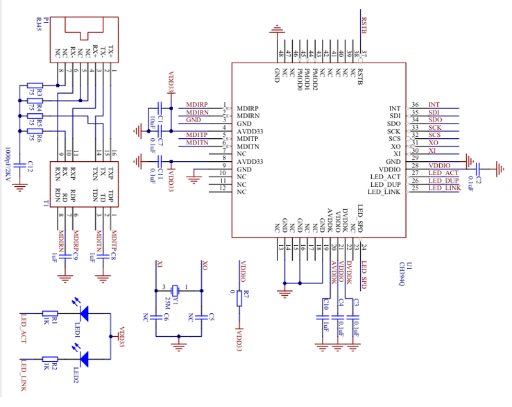
以下为CH394Q和W5500芯片引脚对比图,CH394Q与W5500封装相同,关键引脚例如以太网端口和晶振引脚完全兼容。

CH394Q与W5500的引脚配置对比图
|
CH394Q |
W5500 |
|
|
封装 |
LQFP48(7*7mm) |
LQFP48(7*7mm) |
2、CH394Q与W5500参数对比
|
参数 |
CH394Q |
W5500 |
|
PHY |
100M/10M |
100M/10M |
|
内置TCP/IP协议栈 |
√ |
√ |
|
网线极性MDI/MDIX |
√ |
X |
|
内置以太网50Ω阻抗匹配电阻 |
√ |
外置 |
|
网络唤醒和掉电 |
√ |
√ |
|
SPI接口 |
62MHz(模式0和3) |
33.3MHz(模式0和3) |
|
Socket数量及缓存 |
8个/32K |
8个/32K |
|
MAC地址 |
出厂内置唯一MAC地址 |
需单独配置或购买 |
|
100M通讯电流 |
77mA |
132mA |
|
接口电压 |
1.2V、1.8V、2.5V、3.3V |
3.3V |
|
工作温度 |
-40-85℃ |
-40-85℃ |
注:端口自动翻转(Auto MDI/MDIX)能让网络设备自动识别交叉线或者直连线并能进行线序跳转,无需关注物理线序。
3、CH394Q与W5500硬件电路设计对比

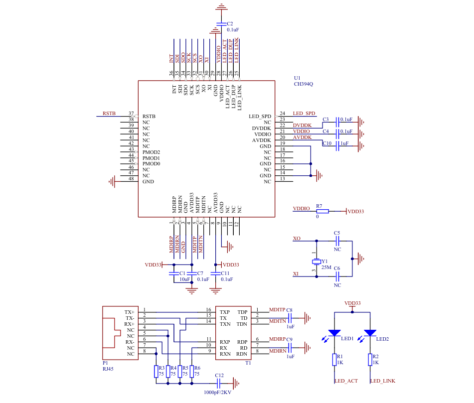
(1)CH394原理图

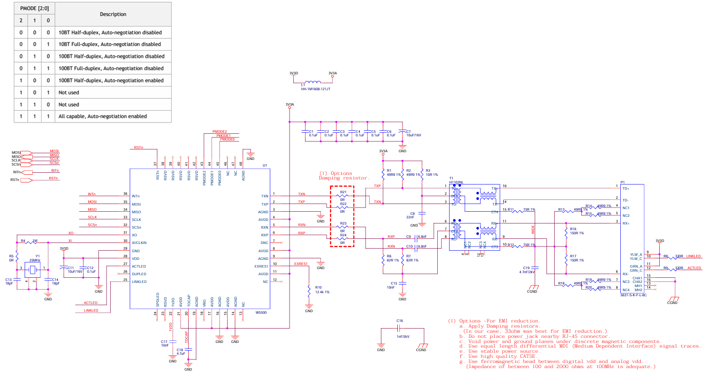
(2)W5500原理图
CH394Q和W5500部分电路上基本一致,但CH394的外围电路更精简(以下图片左边为CH394Q,右边为W5500),在进行电路设计时需要注意:
1、电源电路:
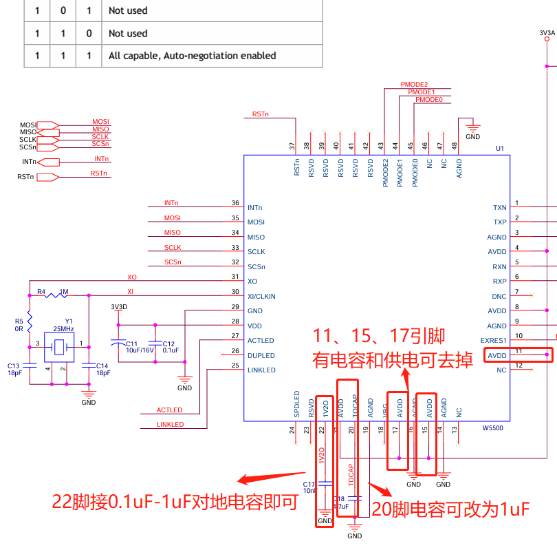
(1)CH394Q 4 脚 VCC33 是主电源,对地电容需贴近芯片放置,建议 0.1uF 并联 10uF 或 4.7uF。8 脚 VCC33 对地电容建议 1uF。供电电压都为 3.3V。
原W5500电源 11 脚、15 脚、17 脚如有电容和供电均可去掉 ;
(2)20 脚 AVDDK 外接对地电容并贴近芯片放置,建议改为 1uF;
(3)22 脚 DVDDK 外接对地电容并贴近芯片放置,建议 0.1uF~1uF 范围
(4)CH394 的 I/O 引脚使用 VDDIO 电源,VDDIO 支持 3.3V、2.5V、1.8V,外接 0.1uF 对地 电容(在 0.1uF~1uF 范围),贴近芯片放置,允许 VDDIO 直连 VCC33 使用。
(5)10脚电阻可以去掉。
以上均为建议,可不去除。

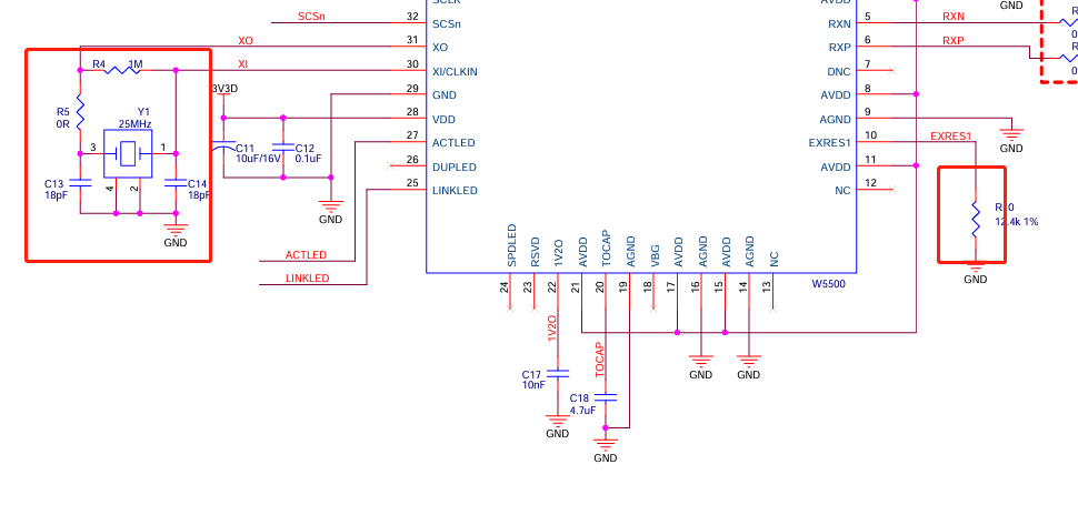
2、晶振电路:
- CH394Q的晶振内置了12pF振荡电容,30 脚 XI 和 31 脚 XO 如有电阻或对地电容,电阻去掉,电容在晶体负载电容 12pF 时 必须 去掉(已内置),在晶体负载电容 20pF 时建议 15pF;

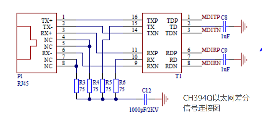
- 网络部分电路:
- 以太网信号线直连网络变压器,不接或去掉 49.9R或 50 R电阻(CH394Q已内置)和10R的上拉电阻,去掉并联的82R电阻;(必须去掉)
- 网络变压器的中心抽头分别通过 0.01uF~1uF 电容接地,建议 0.1uF及以上,中心抽头必须不接任何电源,已接的电源要断开,去掉网络变压器中心抽头所连的电阻;
- 两个中心抽头短接并共用电容可作为次选。如果无法将中心抽头与电源断开,那么应该将以太网驱动信号线上串联的电阻改为10nF隔直电容,可选4.7nF~0.1uF范围

CH394Q网口部分

W5500网口部分
4、CH394Q硬件电路设计原理图

浙公网安备 33010602011771号