用例建模Use Case Modeling
本文对电影订票系统进行用例建模分析。通过这个系统,用户可以根据自己的喜好、需求查找电影,根据系统提供的电影相关信息,完成订票、支付。
1.Abstract use case
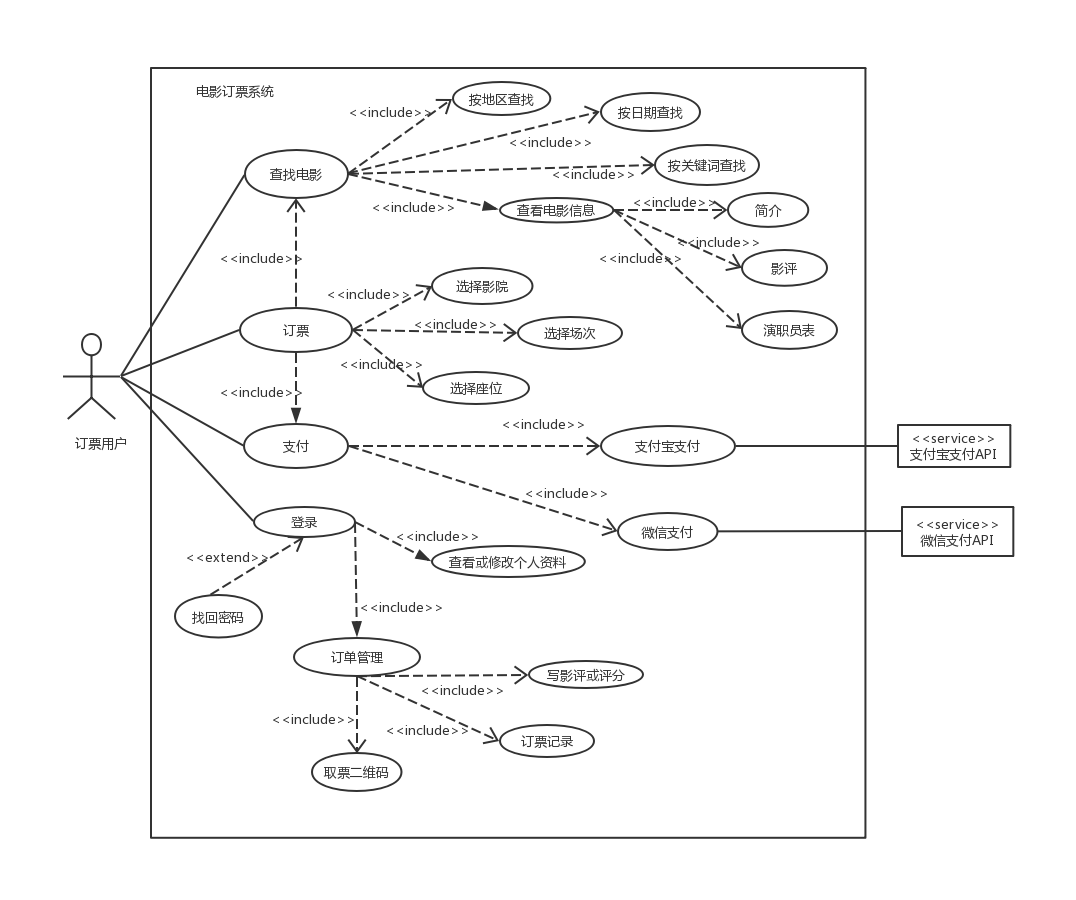
电影订票系统主要提供的功能包括:用户登录,查找电影,订票,支付。
2.High level use case
用户登录:用户登录自己的账户后可以查看或修改个人资料,查看观影记录,写影评。
查找电影:用户可以查看电影的相关信息,根据所在地区、日期、关键词等方式查找电影。
订票:选择好影院、场次、座位后完成电影订单的支付。
支付:可以选择支付宝或微信进行在线支付。
3.Expanded use case
这个系统的关键用例是“订票”,订票包括查找电影、选票、支付。

浙公网安备 33010602011771号