网络安全笔记(Fourteen Days)进制转换
进制转换
一、进制概述
0、概念
-
数制:数制也称为“计数制”,是用一组固定的符号和统一的规则来表示数值的方法。任何一个数制都包含两个基本要素:基数和位权
-
数码:数制中表示基本数值大小的不同数字符号。例如,十进制有10个数码:0、1、2、3、4、5、6、7、8、9
-
基数:数制所使用数码的个数。例如,二进制的基数为2;十进制的基数为10
-
位权:数制中某一位上的1所表示数值的大小(所处位置的价值)。例如,十进制的123,1的位权是100,2的位权是10,3的位权是1。二进制中的 1011 (一般从右向左开始),第一个1的位权是1,第二个1的位权是2,第三个0的位权是4,第四个1的位权是8
-
数位:指一个数中每一个数字所占的位置。整数部分的数位从右起,每4个数位是一级,个级包括个位、十位、百位和千位,表示多少个一;万级包括万位、十万位、百万位和千万位,表示多少个万……
-
位数:指一个自然数中含有数位的个数。像458这个数有三个数字组成,每个数字占了一个数位,我们就把它叫做三位数
1、二进制B(binary)
-
在计算机系统中采用的进位计数制。在二进制中,进行加法运算时逢二进一,进行减法运算时借一当二
-
二进制有 0~1 共2个数字,基数为2
-
二进制加法:1+0=1、1+1=10、11+10=101、111+111=1110
![]()
-
二进制减法:1-0=1、10-1=1、101-11=10、1100-111=101
![]()
2、八进制O(octal)
-
八进制广泛应用于计算机系统。在八进制中,加法运算时逢八进一,减法运算时借一当八
-
八进制有 0~7 共8个数字,基数为8
-
八进制加法:3+4=7、5+6=13、75+42=137、2427+567=3216
![]()
-
八进制减法:6-4=2、52-27=23、307-141=146、7430-1451=5757
![]()
3、十进制D(decimal)
-
人们在日常生活中最熟悉的进位计数制。在十进制中,进行加法运算时逢十进一,进行减法运算时借一当十
-
十进制有 0~9 共10个数字,基数为10
4、十六进制H(hexadecimal)
-
人们在计算机指令代码和数据的书写中经常使用的数制。在十六进制中,加法运算时逢16进1,减法运算时借1当16
-
十六进制有 0~9 和 A来表示10,B表示11,C表示12,D表示13,E表示14,F表示15,因此有 0~F 共16个数字,基数为16
-
十六进制加法:6+7=D、18+BA=D2、595+792=D27、2F87+F8A=3F11
![]()
-
十六进制减法:D-3=A、52-2F=23、E07-141=CC6、7CA0-1CB1=5FEF
![]()
二、进制转换
1、将二进制、八进制、十六进制转换为十进制
-
二进制、八进制、十六进制转换为十进制要从右到左用 N 进制的每个数N去乘以的相应次方,小数点后则是从左往右
-

-
- 八进制转换十进制


-
- 十六进制转换十进制


2、将十进制转换为二进制、八进制、十六进制
- 十进制整数转换为 N 进制整数采用除 N 取余,逆序排列法
-
十进制转换二进制
-

-
- 十进制转换八进制


-
- 十进制转换十六进制


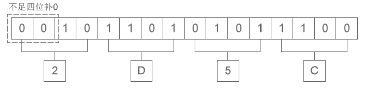
3、将八进制、十六进制转换为二进制
-
- 每一位八进制数字转换为三位二进制数字,运算的顺序从低位向高位依次进行
![]()
- 每一位八进制数字转换为三位二进制数字,运算的顺序从低位向高位依次进行


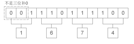
4、将二进制转换为八进制、十六进制
-
- 每三位二进制数字转换为一位八进制数字,运算的顺序是从低位向高位依次进行,高位不足三位用零补齐
![]()
- 每三位二进制数字转换为一位八进制数字,运算的顺序是从低位向高位依次进行,高位不足三位用零补齐















浙公网安备 33010602011771号