软件工厂驱动 DevSecOps:高效集成发布的演进实践
在现代软件工程中,集成与发布(Integration & Release)是确保软件高质量交付的关键环节。随着企业级应用复杂度的不断提升,传统手工方式已暴露出效率低下、不可控等问题。如何通过标准化、自动化和智能化手段优化流程、提升交付效率和软件质量,成为行业关注的重点。
基于软件工厂理念,Gitee DevSecOps 设计了一套以流水线驱动、标准化治理、智能化优化为核心的集成发布体系,助力企业构建从代码集成到软件交付的高效闭环。该方案不仅提升软件稳定性,也有效降低维护成本,为企业数字化转型提供有力支撑。
传统软件交付模式的挑战
版本管理混乱导致变更不可控
企业产品演进过程中会积累大量版本和制品,版本管理难度不断加大。一方面,研发人员需花费大量时间整理部署包和相关文档,效率低且容易出错;另一方面,知识传递受阻,新成员难以快速理解产品演变,影响交付质量和速度。
手工集成发版效率低、易出错
传统集成严重依赖人工操作,效率低且易引发错误。随着业务增长和流程复杂化,数据重复录入、操作疏忽等问题日益突出,既影响数据一致性,也带来不可预估的业务风险。同时,人工流程难以快速响应市场变化,使企业陷入被动。
协作流程缺乏监管,存在潜在风险
跨部门协作中常见流程规避问题,例如测试时使用非正式制品包、上线前跳过评审等,均可能大幅提升生产事故风险。
使用 Gitee DevSecOps 实现基线版本管理
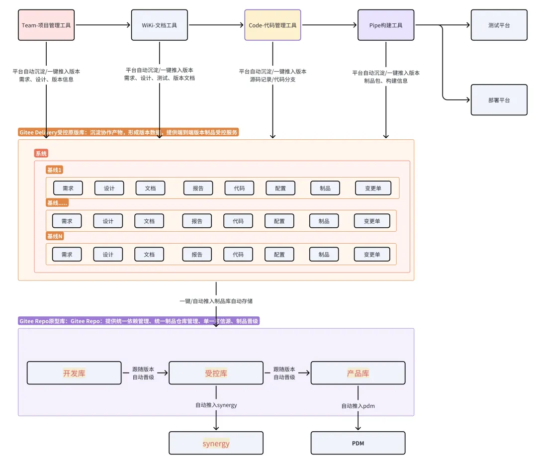
基线版本是指产品在演进过程中包含某些核心功能的稳定版本。在基线版本中,维护着产品在某一阶段或某一时间节点的功能清单、代码、文档、测试用例、测试报告、部署手册、制品包等核心物料和资产。
做好基线版本管理,对研发团队和企业的帮助体现在以下方面:
快速交付稳定版本,提升效率并降低成本
保障产品质量,提升可靠性与稳定性
减少重复开发,控制维护成本
降低开发风险,为新功能提供稳定起点
Gitee DevSecOps 软件工厂提供面向组织架构和产品层级的基线版本管理能力,支持构建产品目录并以版本视图呈现产品演进过程,助力团队把控研发进度与成果。

软件工厂基线管理优势包括:
标准化的集成流程
软件工厂为企业内的产品团队提供版本发布流程自定义功能。企业或团队负责人可根据团队规模和流程化的差异,自定义搭建不同的发布流程。

发布流程搭建完成后,团队内的成员必须严格按照预设的研发流程进行工作,可有效防止关键的评审或检查环节被非法跳过。发布节点可配置操作限制和权限管控,避免偷换制品或越权修改。
三库分离概念的应用
借鉴关键领域行业的「开发库、受控库、产品库」 概念,Gitee DevSecOps 实现版本配置项在不同阶段的规范管理和有序流转。每次出库入库均通过审批和日志记录,保障可追溯性与稳定性。
开发库:软件生命周期内,存放开发阶段产生的软件配置项的>合集,一般由团队的研发负责人进行维护。
受控库:软件生命周期内,存放已通过评审或测试的阶段性产>品的软件配置项合集,一般由测试负责人进行维护。
产品库:软件生命周期内,存放已通过终验且可进行交付的软件配置项合集,是公司的核心资产,一般由生产负责人进行维护。

审计与追溯机制
Gitee DevSecOps 提供审批卡位功能,使用者可在软件出库入库的节点配置审批流程,保证三库之间的分级管控,有效防止非法入库带来的生产隐患。

同时,版本出入库的审批记录和操作日志都会在版本中进行记录,保证版本的安全性、可靠性和可追溯性。


物料统一管理
在基线版本中集中管理功能清单、文档、代码与制品等核心资产,并归档至制品库,提升交付效率与版本稳定性。

软件工厂集成车间提升发布效率
集成效率提升
研发人员可通过工具快速选择制品集成入基线版本,自动记录操作信息,降低人工错误,提升管理透明度。

状态驱动的流水线运行
版本状态变更可自动触发部署与测试流程,减少人工介入,降低测试与运维成本。

实践案例:高效集成发布在企业中的应用
某头部金融机构S
以版本为核心解耦开发、测试、运维角色职责,通过平台自动化支撑协作,提升整体效率。

某关键行业单位H
建设前依赖人工流程、版本不可追溯;建设后实现基于版本的全流程管理,沉淀过程数据,构建原版库体系,显著提升研发协同与版本管理能力。

未来展望:集成发布体系的演进方向
深度融合 DevSecOps 体系
DevSecOps 强调建立一种安全文化和意识,要求开发人员、运维人员和安全人员共同关注安全问题,并积极参与安全实践和改进。
软件工厂在未来将建设完善的门禁体系,在提升研发效率的同时,确保版本建设的安全可靠,保证每一次协作,每一次发布的质量与安全性。
在版本发布流程中,增加严格的安全审查环节,从而从根本上保障每一次协作和发布的质量与安全性,为软件工厂的持续稳定发展奠定坚实基础。
AIOps 赋能智能发布
未来 Gitee DevSecOps 软件工厂也将借助 AI 助力版本管理智能化发展,如智能汇总需求、识别缺陷、自动修正问题、预警异常操作,持续完善基线管理能力。
Gitee DevSecOps 的现代化研发生态
Gitee DevSecOps 是一站式国产化研发与交付平台,集成了代码托管(Code)、项目协作(Team)、持续集成(CI)、持续部署(CD)、代码安全(Scan)、数据洞察(Insight)等多项能力,致力于打造具备全生命周期管控能力的现代软件工厂。

平台设计充分考虑关键领域行业对安全性、可控性、合规性的极高要求,具备以下核心特征:
国产化适配与私有化部署能力:全面兼容国产操作系统与基础设施,支持灵活部署于内网环境,保障数据主权;
全流程 DevSecOps 管控体系:代码从提交、审核、构建、扫描、部署到发布全流程可视、可追溯、安全可控;
模块化产品结构:各能力模块(如 Code、Team、Repo、Pipe、Scan、Insight等)可灵活组合、渐进集成,适配多样化团队与流程要求;
深度可观测与度量体系:内置研发效能度量与数据洞察引擎,支撑管理者宏观掌控项目态势与交付健康度。

在多个国家级重大项目与关键领域单位落地实践中,Gitee DevSecOps 已成为构建「自主、可控、高效、安全」的软件工程体系的重要基石。
浙公网安备 33010602011771号