23-docker 命令查询
1.客户端命令选项
--config="":指定客户端配置文件,默认为 /.docker; -D=true|false:是否使用 debug 模式。默认不开启; -H, --host=[]:指定命令对应 Docker 守护进程的监听接口,可以为 unix 套接字(unix:///path/to/socket),文件句柄(fd://socketfd)或 tcp 套接字(tcp://[host[:port]]),默认为 unix:///var/run/docker.sock; -l, --log-level="debug|info|warn|error|fatal":指定日志输出级别; --tls=true|false:是否对 Docker 守护进程启用 TLS 安全机制,默认为否; --tlscacert= /.docker/ca.pem:TLS CA 签名的可信证书文件路径; --tlscert= /.docker/cert.pem:TLS 可信证书文件路径; --tlscert= /.docker/key.pem:TLS 密钥文件路径; --tlsverify=true|false:启用 TLS 校验,默认为否
2.dockerd命令选项
--api-cors-header="":CORS 头部域,默认不允许 CORS,要允许任意的跨域访问,可以指定为 “*”; --authorization-plugin="":载入认证的插件; -b="":将容器挂载到一个已存在的网桥上。指定为 'none' 时则禁用容器的网络,与 --bip 选项互斥; --bip="":让动态创建的 docker0 网桥采用给定的 CIDR 地址; 与 -b 选项互斥; --cgroup-parent="":指定 cgroup 的父组,默认 fs cgroup 驱动为 /docker,systemd cgroup 驱动为 system.slice; --cluster-store="":构成集群(如 Swarm)时,集群键值数据库服务地址; --cluster-advertise="":构成集群时,自身的被访问地址,可以为 host:port 或 interface:port; --cluster-store-opt="":构成集群时,键值数据库的配置选项; --config-file="/etc/docker/daemon.json":daemon 配置文件路径; --containerd="":containerd 文件的路径; -D, --debug=true|false:是否使用 Debug 模式。缺省为 false; --default-gateway="":容器的 IPv4 网关地址,必须在网桥的子网段内; --default-gateway-v6="":容器的 IPv6 网关地址; --default-ulimit=[]:默认的 ulimit 值; --disable-legacy-registry=true|false:是否允许访问旧版本的镜像仓库服务器; --dns="":指定容器使用的 DNS 服务器地址; --dns-opt="":DNS 选项; --dns-search=[]:DNS 搜索域; --exec-opt=[]:运行时的执行选项; --exec-root="":容器执行状态文件的根路径,默认为 /var/run/docker; --fixed-cidr="":限定分配 IPv4 地址范围; --fixed-cidr-v6="":限定分配 IPv6 地址范围; -G, --group="":分配给 unix 套接字的组,默认为 docker; -g, --graph="":Docker 运行时的根路径,默认为 /var/lib/docker; -H, --host=[]:指定命令对应 Docker daemon 的监听接口,可以为 unix 套接字(unix:///path/to/socket),文件句柄(fd://socketfd)或 tcp 套接字(tcp://[host[:port]]),默认为 unix:///var/run/docker.sock; --icc=true|false:是否启用容器间以及跟 daemon 所在主机的通信。默认为 true。 --insecure-registry=[]:允许访问给定的非安全仓库服务; --ip="":绑定容器端口时候的默认 IP 地址。缺省为 0.0.0.0; --ip-forward=true|false:是否检查启动在 Docker 主机上的启用 IP 转发服务,默认开启。注意关闭该选项将不对系统转发能力进行任何检查修改; --ip-masq=true|false:是否进行地址伪装,用于容器访问外部网络,默认开启; --iptables=true|false:是否允许 Docker 添加 iptables 规则。缺省为 true; --ipv6=true|false:是否启用 IPv6 支持,默认关闭; -l, --log-level="debug|info|warn|error|fatal":指定日志输出级别; --label="[]":添加指定的键值对标注; --log-driver="json-file|syslog|journald|gelf|fluentd|awslogs|splunk|etwlogs|gcplogs|none":指定日志后端驱动,默认为 json-file; --log-opt=[]:日志后端的选项; --mtu=VALUE:指定容器网络的 mtu; -p="":指定 daemon 的 PID 文件路径。缺省为 /var/run/docker.pid; --raw-logs:输出原始,未加色彩的日志信息; --registry-mirror=://:指定 docker pull 时使用的注册服务器镜像地址; -s, --storage-driver="":指定使用给定的存储后端; --selinux-enabled=true|false:是否启用 SELinux 支持。缺省值为 false。SELinux 目前尚不支持 overlay 存储驱动; --storage-opt=[]:驱动后端选项; --tls=true|false:是否对 Docker daemon 启用 TLS 安全机制,默认为否; --tlscacert= /.docker/ca.pem:TLS CA 签名的可信证书文件路径; --tlscert= /.docker/cert.pem:TLS 可信证书文件路径; --tlscert= /.docker/key.pem:TLS 密钥文件路径; --tlsverify=true|false:启用 TLS 校验,默认为否; --userland-proxy=true|false:是否使用用户态代理来实现容器间和出容器的回环通信,默认为 true; --userns-remap=default|uid:gid|user:group|user|uid:指定容器的用户命名空间,默认是创建新的 UID 和 GID 映射到容器内进程。
3.客户端命令
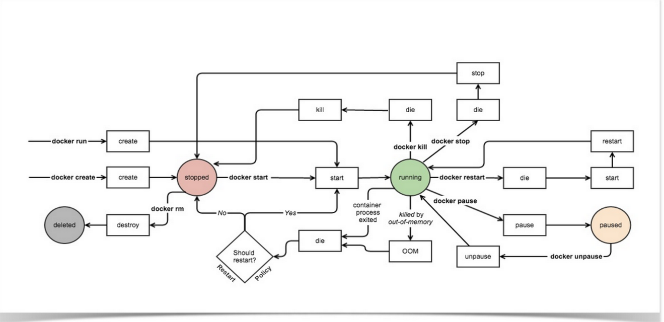
可以通过 docker COMMAND --help 来查看这些命令的具体用法。 attach:依附到一个正在运行的容器中; build:从一个 Dockerfile 创建一个镜像; commit:从一个容器的修改中创建一个新的镜像; cp:在容器和本地宿主系统之间复制文件中; create:创建一个新容器,但并不运行它; diff:检查一个容器内文件系统的修改,包括修改和增加; events:从服务端获取实时的事件; exec:在运行的容器内执行命令; export:导出容器内容为一个 tar 包; history:显示一个镜像的历史信息; images:列出存在的镜像; import:导入一个文件(典型为 tar 包)路径或目录来创建一个本地镜像; info:显示一些相关的系统信息; inspect:显示一个容器的具体配置信息; kill:关闭一个运行中的容器 (包括进程和所有相关资源); load:从一个 tar 包中加载一个镜像; login:注册或登录到一个 Docker 的仓库服务器; logout:从 Docker 的仓库服务器登出; logs:获取容器的 log 信息; network:管理 Docker 的网络,包括查看、创建、删除、挂载、卸载等; node:管理 swarm 集群中的节点,包括查看、更新、删除、提升/取消管理节点等; pause:暂停一个容器中的所有进程; port:查找一个 nat 到一个私有网口的公共口; ps:列出主机上的容器; pull:从一个Docker的仓库服务器下拉一个镜像或仓库; push:将一个镜像或者仓库推送到一个 Docker 的注册服务器; rename:重命名一个容器; restart:重启一个运行中的容器; rm:删除给定的若干个容器; rmi:删除给定的若干个镜像; run:创建一个新容器,并在其中运行给定命令; save:保存一个镜像为 tar 包文件; search:在 Docker index 中搜索一个镜像; service:管理 Docker 所启动的应用服务,包括创建、更新、删除等; start:启动一个容器; stats:输出(一个或多个)容器的资源使用统计信息; stop:终止一个运行中的容器; swarm:管理 Docker swarm 集群,包括创建、加入、退出、更新等; tag:为一个镜像打标签; top:查看一个容器中的正在运行的进程信息; unpause:将一个容器内所有的进程从暂停状态中恢复; update:更新指定的若干容器的配置信息; version:输出 Docker 的版本信息; volume:管理 Docker volume,包括查看、创建、删除等; wait:阻塞直到一个容器终止,然后输出它的退出符。



浙公网安备 33010602011771号