2019最新Flutter 面试知识点集锦(一)
系统完整的学习是必须需要的,这里只能帮你总结一些知识点,更多的还请查阅 Dart/Flutter 官网
本篇主要是知识点总结,如有疑问可点击各文章链接了解详情,或者查阅我专栏
Dart 部分
其实学习过 JavaScript 或者 Java/Kotlin 的人,在学习 Dart 上几乎是没什么难度的,Dart 综合了动态语言和静态语言的特性, 这里主要提供一些不一样,或者有意思的概念。
- 1、Dart 属于是强类型语言 ,但可以用 var 来声明变量,Dart 会自推导出数据类型,var 实际上是编译期的“语法糖”。dynamic 表示动态类型, 被编译后,实际是一个 object 类型,在编译期间不进行任何的类型检查,而是在运行期进行类型检查。
- 2、Dart 中 if 等语句只支持 bool 类型,switch 支持 String 类型。
- 3、Dart 中数组和 List 是一样的。
- 4、Dart 中,Runes 代表符号文字 , 是 UTF-32 编码的字符串, 用于如 Runes input = new Runes(’\u{1f596} \u{1f44d}’);
- 5、Dart 支持闭包。
- 6、Dart 中 number 类型分为 int 和 double ,没有 float 类型。
- 7、Dart 中 级联操作符 可以方便配置逻辑,如下代码:
event
..id = 1
..type = ""
..actor = "";
- 1
- 2
- 3
- 4
- 8、赋值操作符
比较有意思的赋值操作符有:
AA ?? "999" ///表示如果 AA 为空,返回999
AA ??= "999" ///表示如果 AA 为空,给 AA 设置成 999
AA ~/999 ///AA 对于 999 整除
- 1
- 2
- 3
- 9、可选方法参数
Dart 方法可以设置 参数默认值 和 指定名称
比如: getDetail(Sting userName, reposName, {branch = “master”}){} 方法,这里 branch 不设置的话,默认是 “master” 。参数类型 可以指定或者不指定。调用效果: getRepositoryDetailDao(“aaa", “bbbb”, branch: “dev”); 。
-
10、作用域
Dart 没有关键词 public 、private 等修饰符,_ 下横向直接代表 private ,但是有 @protected 注解 。 -
11、构造方法
Dart 中的多构造方法,可以通过命名方法实现。
默认构造方法只能有一个,而通过 Model.empty() 方法可以创建一个空参数的类,其实方法名称随你喜欢,而变量初始化值时,只需要通过 this.name 在构造方法中指定即可:
class ModelA {
String name;
String tag;
//默认构造方法,赋值给name和tag
ModelA(this.name, this.tag);
//返回一个空的ModelA
ModelA.empty();
//返回一个设置了name的ModelA
ModelA.forName(this.name);
}
- 1
- 2
- 3
- 4
- 5
- 6
- 7
- 8
- 9
- 10
- 11
- 12
- 13
- 12、getter setter 重写
Dart 中所有的基础类型、类等都继承 Object ,默认值是 NULL, 自带 getter 和 setter ,而如果是 final 或者 const 的话,那么它只有一个 getter 方法,Object 都支持 getter、setter 重写:
@override
Size get preferredSize {
return Size.fromHeight(kTabHeight + indicatorWeight);
}
- 1
- 2
- 3
- 4
- 13、Assert(断言)
assert 只在检查模式有效,在开发过程中,assert(unicorn == null); 只有条件为真才正常,否则直接抛出异常,一般用在开发过程中,某些地方不应该出现什么状态的判断。 - 14、重写运算符,如下所示重载 operator 后对类进行 +/- 操作。
class Vector {
final int x, y;
Vector(this.x, this.y);
Vector operator +(Vector v) => Vector(x + v.x, y + v.y);
Vector operator -(Vector v) => Vector(x - v.x, y - v.y);
···
}
void main() {
final v = Vector(2, 3);
final w = Vector(2, 2);
assert(v + w == Vector(4, 5));
assert(v - w == Vector(0, 1));
}
- 1
- 2
- 3
- 4
- 5
- 6
- 7
- 8
- 9
- 10
- 11
- 12
- 13
- 14
- 15
- 16
- 17
- 18
支持重载的操作符 :
- 类、接口、继承
Dart 中没有接口,类都可以作为接口,把某个类当做接口实现时,只需要使用 implements ,然后复写父类方法即可。
Dart 中支持 mixins ,按照出现顺序应该为extends 、 mixins 、implements 。
Zone
Dart 中可通过 Zone 表示指定代码执行的环境,类似一个沙盒概念,在 Flutter 中 C++ 运行 Dart 也是在 _runMainZoned 内执行 runZoned 方法启动,而我们也可以通过 Zone ,在运行环境内捕获全局异常等信息:
runZoned(() {
runApp(FlutterReduxApp());
}, onError: (Object obj, StackTrace stack) {
print(obj);
print(stack);
});
- 1
- 2
- 3
- 4
- 5
- 6
同时你可以给 runZoned 注册方法,在需要时执行回调,如下代码所示,这样的在一个 Zone 内任何地方,只要能获取 onData 这个 ZoneUnaryCallback,就都可以调用到 handleData
///最终需要处理的地方
handleData(result) {
print("VVVVVVVVVVVVVVVVVVVVVVVVVVV");
print(result);
}
///返回得到一个 ZoneUnaryCallback
var onData = Zone.current.registerUnaryCallback<dynamic, int>(handleData);
///执行 ZoneUnaryCallback 返回数据
Zone.current.runUnary(onData, 2);
- 1
- 2
- 3
- 4
- 5
- 6
- 7
- 8
- 9
- 10
- 11
异步逻辑可以通过 scheduleMicrotask 可以插入异步执行方法:
Zone.current.scheduleMicrotask((){
//todo something
});
- 1
- 2
- 3
Future
Future 简单了说就是对 Zone 的封装使用。
比如 Future.microtask 中主要是执行了 Zone 的 scheduleMicrotask ,而 result._complete 最后调用的是 _zone.runUnary 等等。
factory Future.microtask(FutureOr<T> computation()) {
_Future<T> result = new _Future<T>();
scheduleMicrotask(() {
try {
result._complete(computation());
} catch (e, s) {
_completeWithErrorCallback(result, e, s);
}
});
return result;
}
- 1
- 2
- 3
- 4
- 5
- 6
- 7
- 8
- 9
- 10
- 11
Dart 中可通过 async/await 或者 Future 定义异步操作,而事实上 async/await 也只是语法糖,最终还是通过编译器转为 Future。
Stream
Stream 也是有对Zone 的另外一种封装使用。
Dart 中另外一种异步操作, async* / yield 或者 Stream 可定义 Stream 异步, async* / yield 也只是语法糖,最终还是通过编译器转为 Stream。
Stream 还支持同步操作。
1)、Stream 中主要有 Stream 、 StreamController 、StreamSink 和 StreamSubscription 四个关键对象,大致可以总结为:
- StreamController :如类名描述,用于整个 Stream 过程的控制,提供各类接口用于创建各种事件流。
- StreamSink :一般作为事件的入口,提供如 add , addStream 等。
- Stream :事件源本身,一般可用于监听事件或者对事件进行转换,如 listen 、where 。
- StreamSubscription :事件订阅后的对象,表面上用于管理订阅过等各类操作,如 cacenl 、pause ,同时在内部也是事件的中转关键。
2)、一般通过 StreamController 创建 Stream;通过 StreamSink 添加事件;通过 Stream 监听事件;通过 StreamSubscription 管理订阅。
3)、Stream 中支持各种变化,比如map 、expand 、where 、take 等操作,同时支持转换为 Future 。
Flutter 部分
Flutter 和 React Native 不同主要在于 Flutter UI是直接通过 skia 渲染的 ,而 React Native 是将 js 中的控件转化为原生控件,通过原生去渲染的
- Flutter 中存在 Widget 、 Element 、RenderObject 、Layer 四棵树,其中 Widget 与 Element 是多对一的关系 ,
- Element 中持有Widget 和 RenderObject , 而 Element 与 RenderObject 是一一对应的关系 ,
- 当 RenderObject 的 isRepaintBoundary 为 true 时,那么个区域形成一个 Layer,所以不是每个 RenderObject 都具有 Layer 的,因为这受 isRepaintBoundary 的影响。
- Flutter 中 Widget 不可变,每次保持在一帧,如果发生改变是通过 State 实现跨帧状态保存,而真实完成布局和绘制数组的是 RenderObject , Element 充当两者的桥梁, State 就是保存在 Element 中。
- Flutter 中的 BuildContext 只是接口,而 Element 实现了它。
- Flutter 中 setState 其实是调用了 markNeedsBuild ,该方法内部标记此Element 为 Dirty ,然后在下一帧 WidgetsBinding.drawFrame 才会被绘制,这可以看出 setState 并不是立即生效的。
- Flutter 中 RenderObject 在 attch/layout 之后会通过 markNeedsPaint(); 使得页面重绘,流程大概如下:
![在这里插入图片描述]()
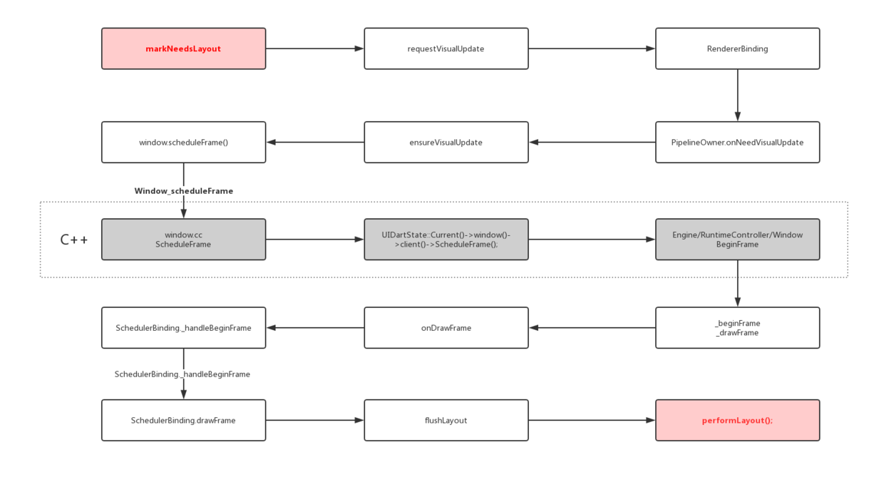
通过isRepaintBoundary 往上确定了更新区域,通过 requestVisualUpdate 方法触发更新往下绘制。 - 正常情况 RenderObject 的布局相关方法调用顺序是 : layout -> performResize -> performLayout -> markNeedsPaint , 但是用户一般不会直接调用 layout,而是通过 markNeedsLayout ,具体流程如下:
![在这里插入图片描述]()
- Flutter 中一般 json 数据从 String 转为 Object 的过程中都需要先经过 Map 类型。
- Flutter 中 InheritedWidget 一般用于状态共享,如Theme 、Localizations 、 MediaQuery 等,都是通过它实现共享状态,这样我们可以通过 context 去获取共享的状态,比如 ThemeData theme = Theme.of(context);
在 Element 的 inheritFromWidgetOfExactType 方法实现里,有一个 Map<Type, InheritedElement> _inheritedWidgets 的对象。
_inheritedWidgets 一般情况下是空的,只有当父控件是 InheritedWidget 或者本身是 InheritedWidgets 时才会有被初始化,而当父控件是 InheritedWidget 时,这个 Map 会被一级一级往下传递与合并 。
所以当我们通过 context 调用 inheritFromWidgetOfExactType 时,就可以往上查找到父控件的 Widget 。
- Flutter 中默认主要通过 runtimeType 和 key 判断更新:
static bool canUpdate(Widget oldWidget, Widget newWidget) {
return oldWidget.runtimeType == newWidget.runtimeType
&& oldWidget.key == newWidget.key;
}
}
- 1
- 2
- 3
- 4
- 5
Flutter 中的生命周期
- initState() 表示当前 State 将和一个 BuildContext 产生关联,但是此时BuildContext 没有完全装载完成,如果你需要在该方法中获取 BuildContext ,可以 new Future.delayed(const Duration(seconds: 0, (){//context}); 一下。
- didChangeDependencies() 在 initState() 之后调用,当 State 对象的依赖关系发生变化时,该方法被调用,初始化时也会调用。
- deactivate() 当 State 被暂时从视图树中移除时,会调用这个方法,同时页面切换时,也会调用
- dispose() Widget 销毁了,在调用这个方法之前,总会先调用 deactivate()。
- didUpdateWidge 当 widget 状态发生变化时,会调用。
![在这里插入图片描述]()
- 通过 StreamBuilder 和 FutureBuilder 我们可以快速使用 Stream 和 Future 快速构建我们的异步控件
- Flutter 中 runApp 启动入口其实是一个 WidgetsFlutterBinding ,它主要是通过 BindingBase 的子类 GestureBinding 、ServicesBinding 、 SchedulerBinding 、PaintingBinding 、SemanticsBinding 、 RendererBinding 、WidgetsBinding 等,通过 mixins 的组合而成的
- Flutter 中的 Dart 的线程是以事件循环和消息队列的形式存在,包含两个任务队列,一个是 microtask 内部队列,一个是 event 外部队列,而 microtask 的优先级又高于 event 。
因为 microtask 的优先级又高于 event, 同时会阻塞event 队列,所以如果 microtask 太多就可能会对触摸、绘制等外部事件造成阻塞卡顿哦。
- Flutter 中存在四大线程,分别为 UI Runner、GPU Runner、IO Runner, Platform Runner (原生主线程) ,同时在 Flutter 中可以通过 isolate 或者 compute 执行真正的跨线程异步操作。




浙公网安备 33010602011771号