window系统上安装docker
①window下docker的下载地址:https://www.docker.com/products/docker-desktop/
进入这个网页后直接翻到最下面的Download Docker Desktop按钮,进行下载

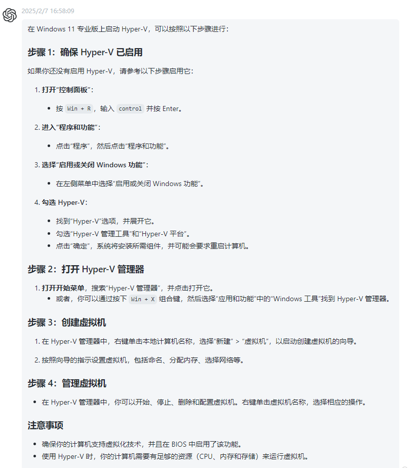
②依赖的环境window上的Hyper-V启用与BIOS中启用虚拟化技术


③安装docker,点击exe文件安装时第一个页面会弹出“Use WSL 2 instead of Hyper-V (recommended)”的勾选项,这里需要把这个勾选项去掉,然后等安装好重启电脑就行

④检测docker的是否安装好输入命令docker --version,如果安装好了你应该会看到类似于以下的输出:Docker version X.Y.Z, build abcdefg
⑤检查 Docker 服务状态,Docker 提供了一个简单的 hello-world 镜像,可以用来测试 Docker 是否能够正常运行。输入以下命令:docker run hello-world。如果 Docker 正常工作,你应该会看到如下输出(不过国内基本上都会拉取失败,但不影响使用):
Hello from Docker!
This message shows that your installation appears to be working correctly.
...
如果报错了,那就得检查一下如更新等等。
有时,Docker 客户端和服务器之间的版本不匹配会导致此问题。确保你的 Docker Desktop 是最新版本。可以通过以下步骤检查更新:打开 Docker Desktop,并转到 Settings > General,查看是否有可用的更新。
墨者看遍天下皆是丹青,测试看尽万物皆是bug

浙公网安备 33010602011771号