亚洲财务黑洞--读书笔记
上市公司48大财务迷局
股改承诺:提出股权分置改革的非流通股股东将遵守法律、法规和规章的规定,作出法定最低承诺。(提出股权分置改革的非流通股股东承诺其所持有的公司非流通股份自获得上市流通权之日起,在12个月内不上市交易或者转让;在前项规定期满后,持有公司股份总数百分之五以上的非流通股股东股东通过证券交易所挂牌出售的原非流通股股份在12个月内不超过公司股份总数的百分之五,在24个月内不超过百分之十。)
追加对价承诺:部分股改公司在对价方案中,除了直接的对价承诺,往往还追加了部分条款承诺。公司大股东追加对价的消息往往能刺激股价短期走高。源于英美合同法。
对价:把这一概念引入股权分置改革,其基本含义是未来非流通股转为可流通时,由于会导致流通股股价下跌,因此,流通股股东同意非流通股可流通的同时,非流通股股东也要对这一行为发生时将充分保护流通股股东的利益不受损作出相应承诺。显然,这实际上是双向承诺。其目的要是展望中国股市必然并轨的未来,尤其保护中小股东的利益。
把对价这一法律概念引入中国的股权分置改革,其特殊内涵如下:
1、对价的双方是流通股和非流通股两类股东。2、对价的标物是非流通股的可流通权。未来非流通股要流通,导致流通股股价下跌,会给股民造成非流通股可流通的风险或损失,非流通股股东可流通权的获得必须要与股民对价才能实现。3、对价的前提是:一方为达其经济利益的最优化对可能给另一方造成的损失给予一个承诺来进行保护。
在西方规范的股市中上市公司发起人股东持有股份的可流通属性是与生俱来的,非流通股到时候就流动出来,并不受与中小股东对价的约束。中国特殊的政策原因,导致上市公司发起人大股东在其持有的股份转入可流通问题上信息披露不充分,对这一给社会公众股东肯定会造成的风险既没披露,更无防范措施公示。因此,中国非流通股要获得流通权就必须要靠和流通股股东对价、通过赎买或者承诺才能实现。
支持股改的核心理论是“对价”论,其基本含义是:对价,是非流通股股东为获得流通权而支付的代价。
公允价值(Fair Value): 亦称公允市价、公允价格。熟悉市场情况的买卖双方在公平交易的条件下和自愿的情况下所确定的价格,或无关联的双方在公平交易的条件下一项资产可以被买卖或者一项负债可以被清偿的成交价格。在公允价值计量下,资产和负债按照在公平交易中,熟悉市场情况的交易双方自愿进行资产交换或者债务清偿的金额计量。购买企业对合并业务的记录需要运用公允价值的信息。在实务中,通常由资产评估机构对被并企业的净资产进行评估。
反向收购上市:(又叫买壳上市)是指非上市公司公司股东通过收购一家壳公司(上市公司)的股份控制该公司,再由该公司反向收购非上市公司的资产和业务,使之成为上市公司的子公司,原非上市公司的股东一般可以获得大部分上市公司的控股权,从而达到间接上市的目的。
亚洲财务黑洞
第一、二章 财务违规行为的评估框架、发现收益高估

会计恒等式是固定的,并且必须恒等。(P5)
损益表和现金流量表直接和资产负债表该期间内的变动相关联,损益表中净利润的任何增加和减少都会导致资产负债表中的未分配利润和所有者权益增加或减少,同样现金流量表中任何现金流的增加或减少直接反映了资产负债表中现金水平的变化。因而若想操纵/美化财务报表必然会牵一发而动全身。(P7)
公司收取现金增加收入时,净利润的增加会导致资产负债表中所有者权益的增加,现金回收(现金流会有所反应)导致了现金的增加;而赊销同理,即为应收账款增加而非现金增加,当客户支付时,应收账款余额减少,现金余额增加。(P8)

而此时如果一家公司以虚构的销售增加收入,为了资产负债表的平衡,其确认虚假收入的同时必须高估资产或低估负债,最常见是通过增加应收账款来高估资产,因为肯定无现金流所有应收账款在未来不会减少反而会在一定时间内快速增加,越来越大直到泡沫破裂,因而应收账款相对于收入的快速增长就是一个收入虚增的信号。(P9)

公司实施会计把戏常常是使希望收入看起来比实际要好,这可以通过虚增收入、收益或低估费用和损失来实现(甚至两部分同时调节),此时,公司资产负债表中的未分配利润会因收益虚增而被高估,为平衡,公司必然要——高估资产、低估负债或低估其他所有者权益项目。(P13)

最常见的就是高估资产,虚增资产情况下,最有可能高估的资产就是应收账款,为应收账款表现出持续性增长,公司可能会采取激进的方式在报告中确认收入,在交易发生前或取得收入确认权力前就确认收入。

费用被低估常会导致相应的资产被高估,而一个低估费用的方法是在损益表中延迟确认费用。公司可将费用支出归类为购买厂房或设备的资本性支出或另一类递延资产在资产负债表中进行确认。(P15)
无良经理人常将非经营性收益作为经营收益的一部分在报表中进行确认(分析师一般不会关注损益表中的净收益和净利润),这样会同时高估收入和经营性收益,但对于项目净收益却没有影响。(P16)

夸大财务业绩——常通过低估公司的负债来实现,即资产被低估或所有者权益被高估,为达到资产被低估时,公司可从资产负债表中移除相同的资产和负债以看起来风险更低并具有更强的盈利性(P18)。而为低估负债则常不会在当期就确认负债或损失(甚至转移负债)。
公司操纵利润以粉饰财务状况,可通过活用应计和递延规定对未来设置准备金或抵金用于之前提到的应计项目和递延项目
虚增经营性现金流,公司会试图对现金流进行错误分类使其看起来比实际情况要更加稳定,对于流量表中的经营性、投资性和融资性,分析师希望看到公司产生正的经营性现金流,因而公司会将现金流入计为经营性活动(而非融资性活动)或将现金流出计为投资性活动使自身看起来更好。
激进的收入确认方式
虚假销售:↑ 应收账款(资产)↑ 所有者权益
虚假购买:↑存活(资产)↑应收账款(负债)
抵消应收账款和应付账款:↓应收账款(资产)↓应付账款(负债)
最终结果:↑存活(资产)↑所有者权益
(P34)
DN公司(P40)
JH林业(P48)
DF公司(P55)
第三章 发现财务业绩被夸大
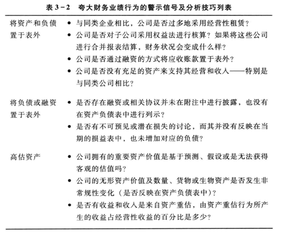
将资产和负债置于表外是最容易实现的,虽然低估资产通常会被看做是一种奇怪的想法,但如果一家公司想要低估负债,那么为了满足会计恒等式的要求,最简单的方法就是同时低估资产,这样也可以改善诸如资产收益率(净利润/总资产)等的财务指标。
首先,通过“租贷”这种合规的方式就可以将公司的资产和对应的义务(负债)置于表外并从中获益,这项技术就是使用租贷的方式,当然这种方式在国际会计准则(IFRS)和美国通用会计准则(U.S.GAAP)下都是合规的。——在经营性租贷中,公司从一方租入资产并阶段性的支付费用,该租贷可长可短,而在某些情况下长期租贷最终会涉及类似于购买的资产转移,此时会计准则要求同时确认一项资产和负债(即融资租贷)。若通过经营性租贷租入资产,公司可拥有资产的使用权而同时却不需要在资产负债表中确认负债,这实际上就是一种表外融资,相对于购买一项资产或进行一项融资,这种方法可以使资产收益率和债务股本比显的更好。分析师应认真考虑租贷方法对于资产负债表和比率的影响,特别是零售业和航空业——设计国际经营性租贷业务较多。(P68)
同时也可以通过将应收账款置于表外来低估资产和负债,一家公司将应收账款以一定折扣转给另一家公司以获得现金,购买方若也无法收回该笔资金也不具备追索权,这就是一种合法的应收账款出售行为。然而一家公司若同样是通过抵押应收账款进行资金借入,但是仍承担应收账款无法收回的风险,那么该笔应收账款仍应该保留在资产负债表中,同时还要确认一项贷款。一些公司将借款交易做的看起来像是应收账款出售,这样就可以低估资产(应收账款)和负债(贷款)。(P70)
以上两种方法(租贷和应收账款出售)都是通过不在资产负债表中确认资产和负债来达到表外融资的目的。(P70)
其他情况下,公司也可能进行单纯的财务违规操作,对股东隐藏相关资产和负债,并使审计师无法在资产负债表中确认。分析师要仔细检查财务报表附注、新闻以及其他能够证明公司持续将资产和负债置于表外的证据,常要重点留意权益法的使用、特殊目的实体、合资公司、合伙企业、非合并实体、担保以及委托。(P70)
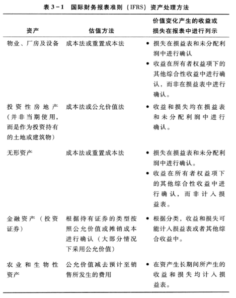
高估资产的类别包括高估资产的价值或是将一项根本不存在的资产在报表中进行列示,这其中也可能包括高估“资产”的价值但不立即反映在当期报表中。上述方法中的后者比较常用,因为在资产负债表中高估资产价值会损害财务指标,例如资产收益率。而为高估资产时,一般是高估其数量或是高估其价值,不过资产数量很容易查验,因此大多数诡计都会选择对价值进行操控。(P74)
过去,大多数资产确认时会按成本确认,然后按资产使用过程中预计的价值减损进行调整(折旧及摊销)。然而现在的会计准则使用复合的方法,使得大部分资产是按照预计的当前公允价值进行确认而非成本。

对于市场化的证券的估值要相对容易,而对其他资产进行估值都是相对主观的。土地和建筑物的价值可能无法获得,但是可以通过评估进行合理的预测。而对物业和厂房来说,评估其价值尚有难度,更不要说对无形资产等资产进行评估了。生物资产的估值则跟更是要求对生长阶段及生长阶段的价值进行很好的计量。(P78)
为了评估资产估值方面的猫腻首先就要对财务报表附注中的财务政策进行检验。如果公司选择用公允价值进行计量,管理层就有可能对其进行人为操纵,你必须对这种可能性进行评估;对于市场化证券来说能够对其进行客观的评估;而另外一些如生物资产由于很难获得可靠的市场价值,对其进行价值确认的风险更高,通常在无法获取单一资产的具体信息时可以考察同行业内其他公司的估值情况,看看价值变动是否与同行业水平保持一致,对于金融资产可以对比整体市场的收益变动情况。(P79)
高估资产负债表中的资产数量:对于资源性或其他商业企业,要看看其公布的存货或储备与公司的产能、土地/矿产投资以及其他同行业同地区企业的情况相符吗?
高估资产负债表外的资产数量:对于天然资源来说,公司可能拥有或控制某种天然资源的储备但并不再资产负债表中进行列示以至其无法被发现,由于无法观察到资产数量,高估很容易做到,另外该做法并不要求将资产负债表调整平衡。(P80)

案例:
LN国际(P83)
对比一家公司的资产水平,特别是厂房以及设备,要与相似的公司和相关的收入水平进行对比。
奥林巴斯(P90)
OS集团(P96)
第四章 发现利润操纵
管理层具备减少利润波动或是操纵利润轨迹变化的动机(P103),与高估利润、夸大财务业绩或高估现金流量等明显的违规操作相比,这种调整可能进行得比较隐蔽。(P104)
应收账款和坏账准备:公司为了将未来几年的收入实现最大化,就会有目的地放宽其信用政策。权责发生制要求公司现在就对未来无法回收的账款进行预测并在之后确认坏账费用,而不是在未来实际确认该项金额后再进行确认。
递延(预收)收入:应收账款代表应计收入,具体是指当期获得收入但是却还没有实际收到。递延收入是指资金已经收到但还没有在报表中确认收入。如果一名经理人想要将利润转移至后续年,他可以简单将当期收入转移至负债项,并称当期收入的时客户的预付款,未来才会交割货品。该项目一般被称为“递延收入”或“预收收入”,因而当这两个科目出现不正常变动就应该提出质疑。
应计和递延(预付)费用:若一家公司收到了货物或获取了服务但没有支付全部费用,那么所欠的相关金额按照应计项进行确认。公司可以通过高估或低估这些预计费用来转移至下一年。(P111)与其相对的是递延费用,eg.公司将未来才会发生的费用在当期进行提前支付,比如一家公司预付了未来两年的租金,该费用将在未来两年间进行确认,因此该项资产在未来确认为一项资产而不是一项费用,两年后该项金额将从资产负债表中的预付租金科目移出,并作为一项费用在损益表中进行确认。(P112)递延费用一般发生于购买物业、厂房及设备,购买设备不会立即费用化,取而代之的是将费用作为资产进行资本化。公司可以将一类费用错误归类为购买厂房及设备或是一项不动产,导致在资产负债表中确认一项资产而非一项当期费用。这种会计确认方式还生成了一类资产,即递延资产。对于资产负债中任何形式的递延资产都应该进行查验,确保公司当前的经营模式下这些资产的存在是合理的。
递延税金:递延税金是一个特殊项目,既可以产生递延资产也可以产生递延负债。因为财务报表中确认的收入和费用,在面对投资人和以征税为目的的政府监管机构所计算出的结果之间存在差异,也因此产生了递延税金。由于未来递延所得税转回金额的预计可以由管理层自行决定,这也使得管理层可以通过将费用或收益从一年转移至另一年,达到人为操纵一年收益的目的。
或有损失和准备金账户:通过设立或有损失或所谓的准备金账户,结合使用各种而各样的财务技巧,公司可以对利润进行跨年度的调整(在未来年度将需要使用“饼干盒储备”)一家公司如果某年的收益特别好就会想要为后续年度保存一部分利润。公司可以高估一项或有损失(或者创造一个新科目)来降低当期的利润,同时将潜在的损失计入负债。在后续一年,当问题解决或是认为潜在损失会消失时,将减计负债并按照“价值回升或增加”在损益表中确认收益。

案例
HT公司(P122)
WS公司(P135)
CS生物(P135)
第五章 发现经营性现金流被高估
权责发生制下的损益表反映的是一段时期内的经营活动和盈利情况,一家公司未向雇员、债权人及其他各方进行支付的金额应按照权责发生制进行确认并最终形成净利润。因此理解现金流是十分必要的,财务分析中的估值方法通常是基于未来预测的现金流,即通过描绘每一天的经营财务数据来反映经营业务的情况。与净利润一样,管理层也存在动机让现金流看起来比实际情况更好。通过真实的经营活动,例如将应收账款销售给第三方从而增加当期的现金流入,另一种方法是暂缓对供应商进行支付。尽管并不算违规但短期内刺激现金流量会遭受质疑,实际上这相当于公司在透支未来的资金。(P149)
虽然损益表和现金流量表反映的都是期初和期末两个资产负债表时点之间的数据流,但是两张报表关于数据流的计算方法并不一样,损益表是对所有者权益中未分配利润变动情况的总结,而现金流量表则是对该期间现金账户变动情况的总结。(P151)
美国通用会计准则和国际财务报告准则要求将报表期间引起公司现金及现金等价物(包括随时可转换成特定金额现金的投资)变动的细节在现金流量表中进行列示。在上述两准则下,此类资产在报告期内发生的净变动被划分为三部分进行确认:经营活动产生的现金流、投资活动产生的现金流以及融资活动产生的现金流。(P152)
案例:
RC商业
DG公司(P174)
YH公司(P182)
第六章 评估公司治理和关联方事项
根据CFA协会的解释:公司治理是公司对内部进行管理的内部控制系统。其提供了一个框架,对于同属于一个组织机构的各方——管理层、董事会、控股股东以及少数或非控股股东的权力、程序以及义务进行了确定。
公司治理的核心在于监督和平衡其建立的动因是将公司内部的管理者与外部所有者之间的利益冲突最小化。而公司治理的目的是防止一方剥夺其他一方或多方的现金流和资产。(P193)
最近CFA协会在对香港证券交易所交易的1184家公司进行研究后发现,其中77%的公司的董事会中至少有1/3是独立董事,而只有9.3%的公司董事会中多为独立董事,建议应该更偏向董事会中的独立董事占比大于50%的公司,在对无法达到这一比例的公司进行分析时,应该更加谨慎。(P194)
良好公司治理的证据如下:
- 少数股东能够参与提名的过程。
- 正规的董事培训以及资格授权。
- 公司董事不会出现以下情况:曾经在与公司有业务往来的专业机构任职,或是除了担任董事外与公司存在商业联系。
连锁董事制度:当公司实行连锁董事制度,管理层或一些股东通过损害其他股东利益来谋取私利的情况就会增加。尤其会导致关联交易。在该制度下很多企业都交叉持股,这样可以避免被其他企业收购。如果公司存在连锁董事制度,你应该检查公司所有者和董事结构,以对连锁董事的情况进行判断。
关联交易:是指公司与管理层成员、董事会成员、管理层的家庭成员、董事会或另一个受控于关联方的实体(或是存在连锁董事制度)进行的交易。
超额报酬:管理层可能会在损害股东利益的基础上为自己谋取私利,具体表现为给自己发放超额报酬,该报酬远超过根据其业绩表现所确定的报酬水平。即使管理层拥有公司相当数量的股票。上述情况也会发生。(P200)
个人侵占或挪用公司资产、缺乏透明性、审计机构问题。
案例:
CVT公司(P204)
PD煤业(P209)
SE科技公司(P216)
第七章 总结和指引
最近几年,似乎越来越多的会计丑闻出自亚太地区。不过这并不稀奇因为这些地区的资本市场正处于发展的初期或刚刚向全球投资者开放。随着越来越多的投资者寻求在这些地区进行投资,其他资本市场上出现的投机和投资机会也同样存在于这些地区。进一步来说,处在这些新兴市场中的公司还未建立起强大的公司管理制度。(P237)
虽然没有一个正确的方法或特定的程序,可用于对公司使用会计把戏的可能性进行评估。但在评估中还是存在一些步骤的:1)了解行业,确定业内正常参考标准;2)收集近年来所有财务报表和附注;3)准备对损益表进行纵向分析。将每一年资产负债表中的各部分除以每一年对应的总资产,检查这些年间该比例的变化。寻找非常规性资产或资产金额的大幅上升;4)分析现金流量表;5)对财务报表进行指标分析。并与行业内领先企业进行比较,要特别关注:应收账款周转率或周转天数、存货周转率或周转天数、总资产周转率和资产收益率;6)与公司相关的独立第三方信息。
浙公网安备 33010602011771号