APISIX Ingress 控制器的安装及原理
简介
APISIX 是动态、实时、高性能的 API 网关。它提供丰富的流量管理功能,比如负载均衡、动态上游、金丝雀发布、熔断、认证、可观测性等。既可以使用 APISIX API 网关处理传统的南北向流量,也可以使用它处理服务间的东西向流量。同时,它也可被用作 Kubernetes Ingress 控制器。
APISIX Ingress 控制器提供 Helm 安装方式,但是使用原生 YAML 安装,更加有助于理解其原理。
使用原生 YAML 安装 APISIX 和 APISIX Ingress 控制器
在本教程中,我们将使用原生 YAML 在 Kubernetes 中安装 APISIX 和 APISIX Ingress 控制器。
先决条件
如果没有 Kubernetes 集群使用,建议使用 kind 创建本地 Kubernetes 集群。
kubectl create ns apisix
在本教程中,我们的所有操作都将在命名空间 apisix 中执行。
ETCD 安装
在这里,我们将在 Kubernetes 集群内部部署不带认证的单节点 ETCD 集群。
在本例中,我们假设你拥有存储部署器。如果你正在使用 Kind,那么将自动创建本地路径部署器。如果没有存储部署器或不想使用持久化存储卷,那么可以使用 emptyDir 作为存储卷。
# etcd-headless.yaml
apiVersion: v1
kind: Service
metadata:
name: etcd-headless
namespace: apisix
labels:
app.kubernetes.io/name: etcd
annotations:
service.alpha.kubernetes.io/tolerate-unready-endpoints: "true"
spec:
type: ClusterIP
clusterIP: None
ports:
- name: "client"
port: 2379
targetPort: client
- name: "peer"
port: 2380
targetPort: peer
selector:
app.kubernetes.io/name: etcd
---
# etcd.yaml
apiVersion: apps/v1
kind: StatefulSet
metadata:
name: etcd
namespace: apisix
labels:
app.kubernetes.io/name: etcd
spec:
selector:
matchLabels:
app.kubernetes.io/name: etcd
serviceName: etcd-headless
podManagementPolicy: Parallel
replicas: 1
updateStrategy:
type: RollingUpdate
template:
metadata:
labels:
app.kubernetes.io/name: etcd
spec:
securityContext:
fsGroup: 1001
runAsUser: 1001
containers:
- name: etcd
image: docker.io/bitnami/etcd:3.4.14-debian-10-r0
imagePullPolicy: "IfNotPresent"
# command:
# - /scripts/setup.sh
env:
- name: BITNAMI_DEBUG
value: "false"
- name: MY_POD_IP
valueFrom:
fieldRef:
fieldPath: status.podIP
- name: MY_POD_NAME
valueFrom:
fieldRef:
fieldPath: metadata.name
- name: ETCDCTL_API
value: "3"
- name: ETCD_NAME
value: "$(MY_POD_NAME)"
- name: ETCD_DATA_DIR
value: /etcd/data
- name: ETCD_ADVERTISE_CLIENT_URLS
value: "http://$(MY_POD_NAME).etcd-headless.apisix.svc.cluster.local:2379"
- name: ETCD_LISTEN_CLIENT_URLS
value: "http://0.0.0.0:2379"
- name: ETCD_INITIAL_ADVERTISE_PEER_URLS
value: "http://$(MY_POD_NAME).etcd-headless.apisix.svc.cluster.local:2380"
- name: ETCD_LISTEN_PEER_URLS
value: "http://0.0.0.0:2380"
- name: ALLOW_NONE_AUTHENTICATION
value: "yes"
ports:
- name: client
containerPort: 2379
- name: peer
containerPort: 2380
volumeMounts:
- name: data
mountPath: /etcd
# If you don't have a storage provisioner or don't want to use persistence volume, you could use an `emptyDir` as follow.
# volumes:
# - name: data
# emptyDir: {}
volumeClaimTemplates:
- metadata:
name: data
spec:
accessModes:
- "ReadWriteOnce"
resources:
requests:
storage: "8Gi"
请注意该 ETCD 安装非常简单,缺乏许多必要的生产特性,仅用于学习场景。如果想部署生产级 ETCD,请参阅 bitnami/etcd。
APISIX 安装
为我们的 APISIX 创建配置文件。我们将部署 2.5 版本的 APISIX。
注意 APISIX Ingress 控制器需要与 APISIX 管理 API 进行通信,因此为进行测试,我们将 apisix.allow_admin 设置为 0.0.0.0/0。
apiVersion: v1
kind: ConfigMap
metadata:
name: apisix-conf
namespace: apisix
data:
config.yaml: |-
apisix:
node_listen: 9080 # APISIX listening port
enable_heartbeat: true
enable_admin: true
enable_admin_cors: true
enable_debug: false
enable_dev_mode: false # Sets nginx worker_processes to 1 if set to true
enable_reuseport: true # Enable nginx SO_REUSEPORT switch if set to true.
enable_ipv6: true
config_center: etcd # etcd: use etcd to store the config value
allow_admin: # Module ngx_http_access_module
- 0.0.0.0/0
port_admin: 9180
# Default token when use API to call for Admin API.
# *NOTE*: Highly recommended to modify this value to protect APISIX's Admin API.
# Disabling this configuration item means that the Admin API does not
# require any authentication.
admin_key:
# admin: can everything for configuration data
- name: "admin"
key: edd1c9f034335f136f87ad84b625c8f1
role: admin
# viewer: only can view configuration data
- name: "viewer"
key: 4054f7cf07e344346cd3f287985e76a2
role: viewer
# dns_resolver:
# - 127.0.0.1
dns_resolver_valid: 30
resolver_timeout: 5
nginx_config: # config for render the template to generate nginx.conf
error_log: "/dev/stderr"
error_log_level: "warn" # warn,error
worker_rlimit_nofile: 20480 # the number of files a worker process can open, should be larger than worker_connections
event:
worker_connections: 10620
http:
access_log: "/dev/stdout"
keepalive_timeout: 60s # timeout during which a keep-alive client connection will stay open on the server side.
client_header_timeout: 60s # timeout for reading client request header, then 408 (Request Time-out) error is returned to the client
client_body_timeout: 60s # timeout for reading client request body, then 408 (Request Time-out) error is returned to the client
send_timeout: 10s # timeout for transmitting a response to the client.then the connection is closed
underscores_in_headers: "on" # default enables the use of underscores in client request header fields
real_ip_header: "X-Real-IP" # Module ngx_http_realip_module
real_ip_from: # Module ngx_http_realip_module
- 127.0.0.1
- 'unix:'
etcd:
host:
- "http://etcd-headless.apisix.svc.cluster.local:2379"
prefix: "/apisix" # apisix configurations prefix
timeout: 30 # seconds
plugins: # plugin list
- api-breaker
- authz-keycloak
- basic-auth
- batch-requests
- consumer-restriction
- cors
- echo
- fault-injection
- grpc-transcode
- hmac-auth
- http-logger
- ip-restriction
- jwt-auth
- kafka-logger
- key-auth
- limit-conn
- limit-count
- limit-req
- node-status
- openid-connect
- prometheus
- proxy-cache
- proxy-mirror
- proxy-rewrite
- redirect
- referer-restriction
- request-id
- request-validation
- response-rewrite
- serverless-post-function
- serverless-pre-function
- sls-logger
- syslog
- tcp-logger
- udp-logger
- uri-blocker
- wolf-rbac
- zipkin
- traffic-split
stream_plugins:
- mqtt-proxy
请确保 etcd.host 与我们最初创建的无头服务匹配。在我们的例子中,它是 http://etcd-headless.apisix.svc.cluster.local:2379。
在该配置中,我们在 apisix.admin_key 部分的下方定义具有 admin 名称的访问密钥。该密钥是我们的 API 密钥,以后将用于控制 APISIX。该密钥是 APISIX 的默认密钥,在生产环境中,应该修改它。
将其保存为 config.yaml,然后运行 kubectl -n apisix create -f config.yaml,创建 ConfigMap。稍后,我们将该 ConfigMap 挂载到 APISIX Deployment 中。
apiVersion: apps/v1
kind: Deployment
metadata:
name: apisix
namespace: apisix
labels:
app.kubernetes.io/name: apisix
spec:
replicas: 1
selector:
matchLabels:
app.kubernetes.io/name: apisix
template:
metadata:
labels:
app.kubernetes.io/name: apisix
spec:
containers:
- name: apisix
image: "apache/apisix:2.5-alpine"
imagePullPolicy: IfNotPresent
ports:
- name: http
containerPort: 9080
protocol: TCP
- name: tls
containerPort: 9443
protocol: TCP
- name: admin
containerPort: 9180
protocol: TCP
readinessProbe:
failureThreshold: 6
initialDelaySeconds: 10
periodSeconds: 10
successThreshold: 1
tcpSocket:
port: 9080
timeoutSeconds: 1
lifecycle:
preStop:
exec:
command:
- /bin/sh
- -c
- "sleep 30"
volumeMounts:
- mountPath: /usr/local/apisix/conf/config.yaml
name: apisix-config
subPath: config.yaml
resources: {}
volumes:
- configMap:
name: apisix-conf
name: apisix-config
现在,应该可以使用 APISIX 了。使用 kubectl get pods -n apisix -l app.kubernetes.io/name=apisix -o name 来列举 APISIX Pod 名称。这里我们假设 Pod 名称是 apisix-7644966c4d-cl4k6。
我们检查一下:
kubectl -n apisix exec -it apisix-7644966c4d-cl4k6 -- curl http://127.0.0.1:9080
如果你正在使用 Linux 或 macOS,那么在 Bash 中运行下面的命令:
kubectl -n apisix exec -it $(kubectl get pods -n apisix -l app.kubernetes.io/name=apisix -o name) -- curl http://127.0.0.1:9080
如果 APISIX 正常工作,那么它应该输出:{"error_msg":"404 Route Not Found"}。因为我们尚未定义任何路由。
HTTPBIN 服务
在配置 APISIX 前,我们需要创建一个测试服务。在这里,我们使用 kennethreitz/httpbin。我们将该 httpbin 服务放在 demo 命名空间中。
kubectl create ns demo
kubectl label namespace demo apisix.ingress=watching # 给 demo 命名空间添加 apisix.ingress 标签
kubectl -n demo run httpbin --image-pull-policy=IfNotPresent --image kennethreitz/httpbin --port 80
kubectl -n demo expose pod httpbin --port 80
在 httpbin 服务启动后,我们应该可以在 APISIX Pod 中通过服务访问它。
kubectl -n apisix exec -it $(kubectl get pods -n apisix -l app.kubernetes.io/name=apisix -o name) -- curl http://httpbin.demo/get
该命令输出请求的查询参数,比如:
{ "args": {}, "headers": { "Accept": "*/*", "Host": "httpbin.demo", "User-Agent": "curl/7.67.0" }, "origin": "172.17.0.1", "url": "http://httpbin.demo/get" }
如欲阅读更多,请参阅快速入门。
定义路由
现在,我们可以定义通过 APISIX 代理 HTTPBIN 服务流量的路由。
假设我们想路由 URI 拥有 /httpbin 前缀,并且请求包含 Host: httpbin.org 头的所有流量。
请注意管理端口是 9180。
kubectl -n apisix exec -it $(kubectl get pods -n apisix -l app.kubernetes.io/name=apisix -o name) -- curl "http://127.0.0.1:9180/apisix/admin/routes/1" -H "X-API-KEY: edd1c9f034335f136f87ad84b625c8f1" -X PUT -d '
{
"uri": "/*",
"host": "httpbin.org",
"upstream": {
"type": "roundrobin",
"nodes": {
"httpbin.demo:80": 1
}
}
}'
输出如下所示:
{"action":"set","node":{"key":"\/apisix\/routes\/1","value":{"status":1,"create_time":1621408897,"upstream":{"pass_host":"pass","type":"roundrobin","hash_on":"vars","nodes":{"httpbin.demo:80":1},"scheme":"http"},"update_time":1621408897,"priority":0,"host":"httpbin.org","id":"1","uri":"\/*"}}}
我们可以通过 GET /apisix/admin/routes 检查路由规则:
kubectl -n apisix exec -it $(kubectl get pods -n apisix -l app.kubernetes.io/name=apisix -o name) -- curl "http://127.0.0.1:9180/apisix/admin/routes/1" -H "X-API-KEY: edd1c9f034335f136f87ad84b625c8f1"
输出如下所示:
{"action":"get","node":{"key":"\/apisix\/routes\/1","value":{"upstream":{"pass_host":"pass","type":"roundrobin","scheme":"http","hash_on":"vars","nodes":{"httpbin.demo:80":1}},"id":"1","create_time":1621408897,"update_time":1621408897,"host":"httpbin.org","priority":0,"status":1,"uri":"\/*"}},"count":"1"}
现在,我们测试路由规则:
kubectl -n apisix exec -it $(kubectl get pods -n apisix -l app.kubernetes.io/name=apisix -o name) -- curl "http://127.0.0.1:9080/get" -H 'Host: httpbin.org'
输出如下所示:
{ "args": {}, "headers": { "Accept": "*/*", "Host": "httpbin.org", "User-Agent": "curl/7.67.0", "X-Forwarded-Host": "httpbin.org" }, "origin": "127.0.0.1", "url": "http://httpbin.org/get" }
安装 APISIX Ingress 控制器
APISIX Ingress 控制器可以帮助你通过使用 Kubernetes 资源的方式,声明式地管理配置。这里我们将安装 1.6.0 版本。
当前,APISIX Ingress 控制器同时支持官方的 Ingress 资源和 APISIX 的自定义资源定义,包括 ApisixRoute 和 ApisixUpstream。
在安装 APISIX Ingress 控制器前,我们需要创建服务账号和相应的集群角色,以确保 APISIX Ingress 控制器有足够的权限访问所需的资源。
下面是来自 apisix-helm-chart 的示例配置:
apiVersion: v1
kind: ServiceAccount
metadata:
name: apisix-ingress-controller
namespace: apisix
---
apiVersion: rbac.authorization.k8s.io/v1
kind: ClusterRole
metadata:
name: apisix-clusterrole
namespace: apisix
rules:
- apiGroups:
- ""
resources:
- configmaps
- endpoints
- persistentvolumeclaims
- pods
- replicationcontrollers
- replicationcontrollers/scale
- serviceaccounts
- services
- secrets
verbs:
- get
- list
- watch
- apiGroups:
- ""
resources:
- bindings
- events
- limitranges
- namespaces/status
- pods/log
- pods/status
- replicationcontrollers/status
- resourcequotas
- resourcequotas/status
verbs:
- get
- list
- watch
- apiGroups:
- ""
resources:
- namespaces
verbs:
- get
- list
- watch
- apiGroups:
- apps
resources:
- controllerrevisions
- daemonsets
- deployments
- deployments/scale
- replicasets
- replicasets/scale
- statefulsets
- statefulsets/scale
verbs:
- get
- list
- watch
- apiGroups:
- autoscaling
resources:
- horizontalpodautoscalers
verbs:
- get
- list
- watch
- apiGroups:
- batch
resources:
- cronjobs
- jobs
verbs:
- get
- list
- watch
- apiGroups:
- extensions
resources:
- daemonsets
- deployments
- deployments/scale
- ingresses
- networkpolicies
- replicasets
- replicasets/scale
- replicationcontrollers/scale
verbs:
- get
- list
- watch
- apiGroups:
- policy
resources:
- poddisruptionbudgets
verbs:
- get
- list
- watch
- apiGroups:
- networking.k8s.io
resources:
- ingresses
- networkpolicies
verbs:
- get
- list
- watch
- apiGroups:
- metrics.k8s.io
resources:
- pods
verbs:
- get
- list
- watch
- apiGroups:
- apisix.apache.org
resources:
- apisixroutes
- apisixroutes/status
- apisixupstreams
- apisixupstreams/status
- apisixtlses
- apisixtlses/status
- apisixclusterconfigs
- apisixclusterconfigs/status
- apisixconsumers
- apisixconsumers/status
- apisixpluginconfigs
verbs:
- get
- list
- watch
- apiGroups:
- coordination.k8s.io
resources:
- leases
verbs:
- '*'
---
apiVersion: rbac.authorization.k8s.io/v1
kind: ClusterRoleBinding
metadata:
name: apisix-clusterrolebinding
namespace: apisix
roleRef:
apiGroup: rbac.authorization.k8s.io
kind: ClusterRole
name: apisix-clusterrole
subjects:
- kind: ServiceAccount
name: apisix-ingress-controller
namespace: apisix
然后,我们需要创建 ApisixRoute CRD:
git clone https://github.com/apache/apisix-ingress-controller.git --depth 1
cd apisix-ingress-controller/
kubectl apply -k samples/deploy/crd
请参阅 samples 获取细节。
为使 Ingress 控制器与 APISIX 一起正常工作,我们需要创建一个配置文件,其中包含 APISIX 管理 API URL 和 API 密钥,如下所示:
apiVersion: v1
data:
config.yaml: |
# log options
log_level: "debug"
log_output: "stderr"
http_listen: ":8080"
enable_profiling: true
kubernetes:
kubeconfig: ""
resync_interval: "30s"
namespace_selector:
- "apisix.ingress=watching"
ingress_class: "apisix"
ingress_version: "networking/v1"
apisix_route_version: "apisix.apache.org/v2"
apisix:
default_cluster_base_url: "http://apisix-admin.apisix:9180/apisix/admin"
default_cluster_admin_key: "edd1c9f034335f136f87ad84b625c8f1"
kind: ConfigMap
metadata:
name: apisix-configmap
namespace: apisix
labels:
app.kubernetes.io/name: ingress-controller
如果想学习所有配置项,查看 conf/config-default.yaml 获取细节。
因为 Ingress 控制器需要访问 APISIX 管理 API,所以我们需要为 APISIX 创建一个服务。
apiVersion: v1
kind: Service
metadata:
name: apisix-admin
namespace: apisix
labels:
app.kubernetes.io/name: apisix
spec:
type: ClusterIP
ports:
- name: apisix-admin
port: 9180
targetPort: 9180
protocol: TCP
selector:
app.kubernetes.io/name: apisix
因为当前 APISIX Ingress 控制器不 100% 兼容 APISIX,所以我们需要删除之前创建的路由,以防某些数据结构不匹配。
kubectl -n apisix exec -it $(kubectl get pods -n apisix -l app.kubernetes.io/name=apisix -o name) -- curl "http://127.0.0.1:9180/apisix/admin/routes/1" -X DELETE -H "X-API-KEY: edd1c9f034335f136f87ad84b625c8f1"
完成这些配置后,我们现在部署 Ingress 控制器。
apiVersion: apps/v1
kind: Deployment
metadata:
name: apisix-ingress-controller
namespace: apisix
labels:
app.kubernetes.io/name: ingress-controller
spec:
replicas: 1
selector:
matchLabels:
app.kubernetes.io/name: ingress-controller
template:
metadata:
labels:
app.kubernetes.io/name: ingress-controller
spec:
serviceAccountName: apisix-ingress-controller
volumes:
- name: configuration
configMap:
name: apisix-configmap
items:
- key: config.yaml
path: config.yaml
initContainers:
- name: wait-apisix-admin
image: busybox:1.28
command: ['sh', '-c', "until nc -z apisix-admin.apisix.svc.cluster.local 9180 ; do echo waiting for apisix-admin; sleep 2; done;"]
containers:
- name: ingress-controller
command:
- /ingress-apisix/apisix-ingress-controller
- ingress
- --config-path
- /ingress-apisix/conf/config.yaml
image: "apache/apisix-ingress-controller:1.6.0"
imagePullPolicy: IfNotPresent
ports:
- name: http
containerPort: 8080
protocol: TCP
livenessProbe:
httpGet:
path: /healthz
port: 8080
readinessProbe:
httpGet:
path: /healthz
port: 8080
resources:
{}
volumeMounts:
- mountPath: /ingress-apisix/conf
name: configuration
在该 Deployment 中,我们将上面创建的 ConfigMap 挂载为配置文件,并且告诉 Kubernetes 使用服务账号 apisix-ingress-controller。
在 Ingress 控制器的状态转换为 Running 后,我们创建 APISIXRoute 资源,观察它的行为。
下面是 APISIXRoute 示例:
apiVersion: apisix.apache.org/v2
kind: ApisixRoute
metadata:
name: httpserver-route
namespace: demo
spec:
http:
- name: httpbin
match:
hosts:
- local.httpbin.org
paths:
- /*
backends:
- serviceName: httpbin
servicePort: 80
注意 apiVersion 字段应该匹配上面的 ConfigMap。serviceName 应该匹配暴露的服务名称,这里是 httpbin。
在创建它前,我们确认带头 Host: local.http.demo 的请求返回 404:
kubectl -n apisix exec -it $(kubectl get pods -n apisix -l app.kubernetes.io/name=apisix -o name) -- curl "http://127.0.0.1:9080/get" -H 'Host: local.httpbin.org'
将返回:
{"error_msg":"404 Route Not Found"}
在与目标服务相同的命名空间中应用 APISIXRoute,本例是 demo。在应用它后,我们检查它是否生效:
kubectl -n apisix exec -it $(kubectl get pods -n apisix -l app.kubernetes.io/name=apisix -o name) -- curl "http://127.0.0.1:9080/get" -H "Host: local.httpbin.org"
应该返回:
{
"args": {},
"headers": {
"Accept": "*/*",
"Host": "local.httpbin.org",
"User-Agent": "curl/7.67.0",
"X-Forwarded-Host": "local.httpbin.org"
},
"origin": "127.0.0.1",
"url": "http://local2.httpbin.org/get"
}
就是所有!享受你的 APISIX 和 APISIX Ingress 控制器之旅。
Ingress 控制器
用于 Kubernetes 的 Apache APISIX Ingress 控制器。
模块
Ingress-types
- 定义 Apache APISIX 所需的 CRD(CustomResourceDefinition)
- 当前支持 ApisixRoute/ApisixUpstream,以及其它服务和路由级插件
- 可打包为独立的二进制文件,与 Ingress 定义保持同步
- CRD 设计
- Types
- 定义接口对象,以匹配 Apache APISIX 中的概念,比如路由、服务、上游和插件
- 可打包为独立的二进制文件,需要匹配兼容的 Apache APISIX 版本
- 向该模块添加新类型,以支持新特性
- Seven
- 包含主应用程序逻辑
- 基于 Apisix-types 对象,将 Kubernetes 集群状态同步到 Apache APISIX
- Ingress-controller
- Ingress 控制器的驱动进程;监听 Kubernetes API Server
- 在将控制移交给上面的模块 Seven 前,匹配并将 Apisix-ingress-types 转换为 Apisix-types
CRD 设计
当前 apisix-ingress-controller CRD 包括 6 部分:ApisixRoute/ApisixUpstream/ApisixConsumer/ApisixTls/ApisixClusterConfig/ApisixPluginConfig。其设计遵循如下思想。
- 网关最重要的部分是路由部分,它用于定义网关流量的分发规则
- 为便于理解和配置,
ApisixRoute的设计结构与 Kubernetes Ingress 基本相似 - 在注解的设计中,以 Kubernetes Ingress 的结构为参考,但内部实现基于 Apache APISIX 的插件
- 在最简单的情况下,只需定义
ApisixRoute,Ingress 控制器将自动添加ApisixUpstream ApisixUpstream可以定义 Apache APISIX 上游上的一些细节,比如负载均衡/健康检查等
监视 CRD
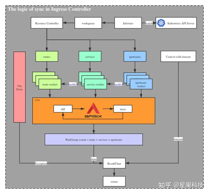
apisix-ingress-controller 负责与 Kubernetes API Server 进行交互,申请可访问资源权限(RBAC),监视变更,在 Ingress 控制器中实现对象转换,比较变更,然后同步到 Apache APISIX。
时序图
下面是介绍 ApisixRoute 和其它 CRD 在同步过程中的主要逻辑的流程图。
转换结构
apisix-ingress-controller 为 CRD 提供外部配置方法。它针对的是日常运维等操作人员,他们经常需要批量地处理大量路由,希望在同一配置文件中处理所有相关服务,同时具有方便易懂的管理能力。而 Apache APISIX 从网关的角度进行设计,所有路由相互独立。这导致两者在数据结构上有明显的差异。一个侧重于批量定义,而另一个是离散实现。
考虑到不同人群的使用习惯,CRD 的数据结构借鉴 Kubernetes Ingress 的数据结构,在形态上基本相同。
简单的对比如下,它们有不同的定义:
他们是多对多的关系。因此,apisix-ingress-controller 必须对 CRD 执行一些转换,以适配不同网关。
级联更新
目前,我们定义多个 CRD,这些 CRD 负责它们各自的字段定义。ApisixRoute/ ApisixUpstream 对应 Apache APISIX 中的 route/ service/upstream 等对象。由于 APISIX 对象之间的强绑定关系,在批量修改和删除 CRD 等数据结构时,必须考虑对象之间的级联影响。
因此,在 apisix-ingress-controller 中,通过 channel 实现广播通知机制,即任何对象的定义必须被通知给与其相关的其它对象,并且触发相应的行为。
差分规则
seven 模块在内部保存内存数据结构,目前它与 Apache APISIX 资源对象非常相似。当 Kubernetes 资源对象发生新变更时,seven 将比较内存对象,然后根据比较结果,进行增量更新。
当前的比较规则基于 route / service / upstream 资源对象的分组,分别进行比较,发现差异后,进行相应的广播通知。
服务发现
apisix-ingress-controller 根据 ApisixUpstream 资源对象中定义的 namespace、name、port,将处于 running 状态的 endpoints 节点信息注册到 Apache APISIX Upstream 中的节点。并且根据 Kubernetes,实时同步 Endpoint 状态。
基于服务发现,Apache APISIX Ingress 可以直接访问后端 Pod 节点。绕过 Kubernetes 服务,可实现定制化的负载均衡策略。
注解实现
与 Kubernetes Nginx Ingress 的实现不同,apisix-ingress-controller 基于 Apache APISIX 的插件机制实现注解。
比如,通过 ApisixRoute 资源对象中的 k8s.apisix.apache.org/whitelist-source-range 注解配置黑/白名单设置。
apiVersion: apisix.apache.org/v2
kind: ApisixRoute
metadata:
annotations:
k8s.apisix.apache.org/whitelist-source-range: 1.2.3.4,2.2.0.0/16
name: httpserver-route
spec:
...
这里的黑/白名单由 ip-restriction 插件实现。
未来将有更多注释实现,以方便定义一些常见配置,比如 CORS。
如果你有注解需求,欢迎到 issue 讨论,我们讨论如何进行实现。

浙公网安备 33010602011771号