会员
周边
新闻
博问
闪存
众包
赞助商
Chat2DB
所有博客
当前博客
我的博客
我的园子
账号设置
会员中心
简洁模式
...
退出登录
注册
登录
sstan1020
博客园
首页
新随笔
联系
订阅
管理
博途编程入门教程 (2) SCL IF 语句
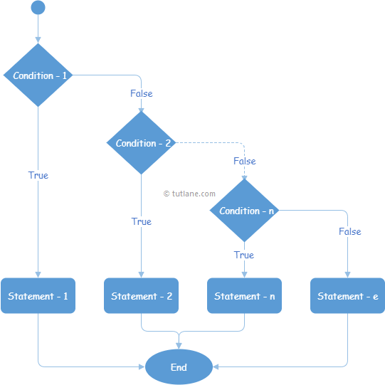
条件语句
条件形成就运行或者不运行,可以多次嵌套。
图形介绍
例子
函数调用
谢谢收看。
我很笨。多努力一点。
posted @
2020-07-15 22:08
sstan1020
阅读(
2279
) 评论(
0
)
收藏
举报
刷新页面
返回顶部
公告