排序算法之合并排序
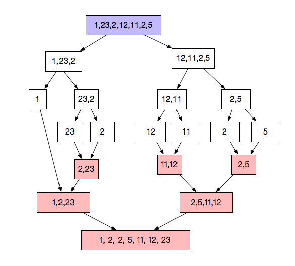
合并排序法是将两个(或两个以上)有序表合并成一个新的有序表,即把待排序序列分为若干个子序列,每个子序列是有序的。然后再把有序子序列合并为整体有序序列。
将已有序的子序列合并,得到完全有序的序列;即先使每个子序列有序,再使子序列段间有序。若将两个有序表合并成一个有序表,称为2-路归并。合并排序也叫归并排序。
摘自百科
声明排序方法,
public static void mergeSort(int[] A,int s,int e){}
因为要多次拆分数组为子序列,所以要用到递归拆分,递归首先结束条件。也就是当数组个数为1的时候,代表这个数组是有序的。
public static void mergeSort(int[] A,int s,int e){ if(e-s<=1){ //一个或0个则是有序序列 return ; } }
然后进行数组拆分,计算数组的中间长度,二分法。
int mid = (e-s)/2;
然后使用自带方法进行拆切
int[] B1 = Arrays.copyOfRange(A,s,mid); int[] B2 = Arrays.copyOfRange(A,mid,e);
切完后的数组只是对半切开,所以要进行递归拆切直到最后剩下有序的数组。
mergeSort(B1,0,mid);
mergeSort(B2,0,B2.length);
声明方法进行拆切后的数组排序与合并。
public static void doMergeSort(int[] A,int[] s,int[] e){}
声明两个下标,也就是合并数组的index.
int sJ = 0; int eK = 0;
进行排序合并数组。
for (int i = 0; i < A.length; i++) { if(s[sJ]<e[eK]){ A[i]=s[sJ]; sJ++; }else{ A[i]=e[eK]; eK++; } }
如下图所示的对比后插入数组。

首先1和2对别,1小,就插入第一个;
第二次23和2对比,2小,就插入第二个。
第三次,23和5对比,5小,就插入第三个。
第四次,23和没有数字对比,则插入最后。
这里需要注意的是,23对比的时候会提示数组越界。因为第二个数组已经用完了,所以无法参与对比。
这时候我们可以在代码中进行判断,如果第二个数组已经不存在数据则第一个数组胜出。第一个数组已经读到最后同样的道理。加个判断如下:
for (int i = 0; i < A.length; i++) { if(sJ>=s.length || eK>=e.length){ if(sJ>=s.length){ A[i]=e[eK]; eK++; }else if(eK>=e.length){ A[i]=s[sJ]; sJ++; } } else if(s[sJ]<e[eK]){ A[i]=s[sJ]; sJ++; }else{ A[i]=e[eK]; eK++; } }
可以看到上面的代码很挫,进行代码修改,每个都加个边界值。如下代码所示:
public static void mergeSort(int[] A,int s,int e){ if(e-s<=1){ //一个或0个则是有序序列 return ; } // 例如 [0-6] [0-3][3-6], [3-4] [4-6] // 计算切断中心下标 // int mid = (e-s)/2+s; int mid = (e+s)/2; // 开始位置 ,结束位置 前半段 mergeSort(A,s,mid); // 开始位置,结束位置 后半段 mergeSort(A,mid,e); doMergeSort(A,s,e,mid); }
public static void doMergeSort(int[] A,int s,int mid,int e){ // 把数组分为两部分, s-mid mid -e 然后进行排序合并 int[] B1 = Arrays.copyOfRange(A,s,mid+1); int[] B2 = Arrays.copyOfRange(A,mid,e+1); // 防止越界添加边界值,数组多一位 B1[B1.length-1]=B2[B2.length-1]=Integer.MAX_VALUE; int sJ = 0; int eK = 0; for (int i = s; i < e; i++) { if(B1[sJ]<B2[eK]){ A[i]=B1[sJ]; sJ++; }else{ A[i]=B2[eK]; eK++; } } }

下面提供校验方法:
private static void checkSortArray(int[] array) { for (int i = 0; i < array.length-1; i++) { if(array[i]>array[i+1]){ System.err.println("排序错误,排序错误,排序错误,排序错误"); break; } } } private static int[] getReandowArray(int length) { int[] array = new int[length]; for (int j = 0; j < length; j++) { array[j]=(int) (Math.random()*length); } return array; }

浙公网安备 33010602011771号