软件工程——第三次团队作业
一、代码规范与编码原则
1.微信小程序中代码规范有利于程序员更有效的开发小程序,对于用户而言,使用起来可能没有太大差别,而对于开发者,有两点好处:
(1).便于程序员开发与后期维护;
(2).以及便于程序员读取并理解代码含义。
2.代码命名规则
(1)变量及名称开头必须是以下字符中的其中一个
(2).字母:a-z或者A-Z中其中一个,例如:var a1 a1:function(){}
(3).下划线:_,例如:var_a1 _a1:function(){}
(4).美元符号:$,例如:var$a1 _a1:function(){}
尽管JavaScript中可以使用中文字符命名,在微信开发工具(版本:0.10.102800)和手机(微信版本:6.3.30)上运行不会报错,但是此处并不建议使用中文命名。
3.代码命名规范
(1).根据变量(函数)的功能与用途对其进行命名

变量名(函数名)开头使用小写字母
(2).使用驼峰命名法命名(适用于变量名中包含多个单词)

(3).全局变量使用全大写命名(优点:提高代码可读性)

(4).代码命名错误示范
没有使用var关键字声明变量(注:调试程序时会报错)

(5).变量名(函数名)中出现空格

(6).变量名首个字符为数字

(7).函数名首个字符为数字或直接用数字命名

(8).变量名称随意,降低代码可读性

编程原则:
1.单一职责原则(single responsibility principle)
重用 便于单元测试 维护
2.开放和封闭原则(open/closed principle)
具有良好的拓展性适应新的需求变化。不要修改原来的代码(不影响原来的逻辑)
3.里氏代换原则(liskov substitution principle)
子类可以代替父类,(子类实现父类的所有方法)
4.接口隔离原则(interface segregation principle)
一个大接口应该给分割成更小,内聚的接口。
5.依赖反转原则(dependency inversion principle)
面向接口编程,类A直接依赖类B,改为依赖一个抽象类建立在以抽象为基础的结构上
6.DRY(dont repeat yourself) 不重复自己
二、数据库设计
1、时间表:

2、课程表
(1)每周课表:

(2)今日课表:

3、目标:

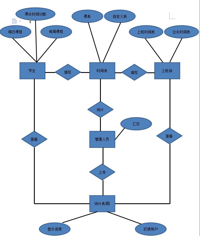
三、ER图

四、项目主要功能流程图

五、分工
|
孙生润 |
ER图的制作、分工 |
|
余顺强 |
数据库设计、项目主要功能流程图制作 |
|
李有斌 |
总结编码规范、和编码原则 |
六、贡献打分
| 孙生润 | 10 |
| 余顺强 | 10 |
| 李有斌 | 10 |

浙公网安备 33010602011771号