实验二:需求分析
一、实验题目 :需求分析
二、实验目的
1、掌握StarUML软件的安装;
2、掌握利用StarUML工具分析、设计、绘制用例图;
3、掌握利用StarUML工具分析、设计、绘制类图;
4、掌握利用StarUML工具分析、设计、绘制状态图;
5、掌握利用StarUML工具分析、设计、绘制顺序图。
6、掌握利用StarUML工具分析、设计、绘制活动图。
三、实验内容
根据教材P137、P191页实验指导,利用StarUML工具创建“小型网上书店”的用例模型、类图、状态图、顺序图、活动图。
四、实验要求
1、实验前认真阅读教材P137页、P191实验指导;
2、绘制小型网上书店顶层用例图;
3、绘制用户登录模块类图;
4、绘制用户登录模块状态图;
5、绘制“登录注册”模块的顺序图;
6、绘制“登录注册”模块的活动图;
五、绘制用例图


六、绘制类图

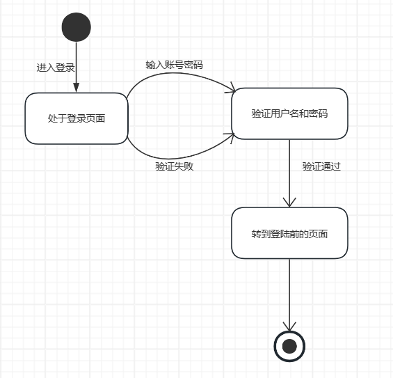
七、绘制状态图

八、绘制顺序图

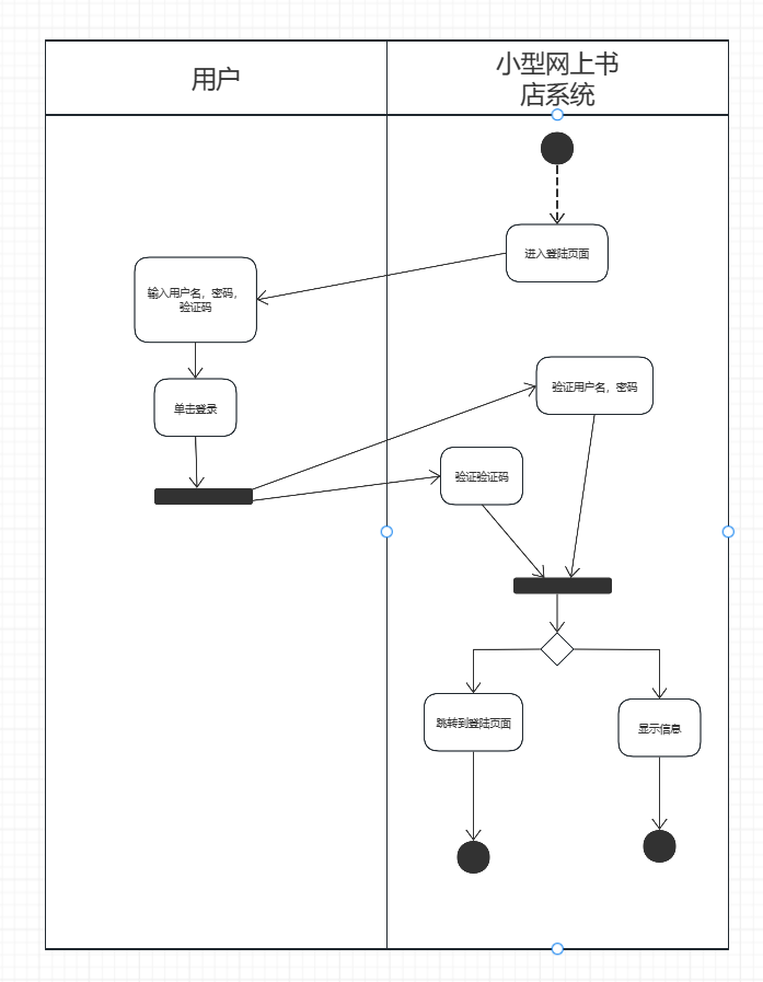
九、绘制活动图

十、实验中遇到的问题及解决办法
在实验过程中,软件的安装遇到了问题,通过百度上网搜索同学的帮助成功下载。
对于一个新绘图软件的使用有陌生,通过查看官方文档,参考的使用说明以及老师分享的教学视频来解决。
在模型设计上模型设计困难,通过老师分享的参考视频,以及教材,寻求同学与老师的帮助成功绘制
浙公网安备 33010602011771号