2019春第八周作业
| 这个作业属于那个课程 | C语言程序设计II |
|---|---|
| 这个作业要求在哪里 | 第八周作业要求 |
| 我在这个课程的目标是 | 掌握常用字符串函数以及使用指针操作字符串的方法 |
| 这个作业在哪个具体方面帮助我实现目标 | 锻炼了我对这些函数的熟练度与理解度 |
| 参考文献 | C语言程序设计II第八章 |
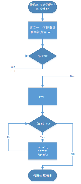
6-1 函数实现字符串逆序 (15 分)
本题要求实现一个字符串逆序的简单函数。
函数接口定义:
void f( char *p );
函数f对p指向的字符串进行逆序操作。要求函数f中不能定义任何数组,不能调用任何字符串处理函数。
裁判测试程序样例:
#include <stdio.h>
#define MAXS 20
void f( char *p );
void ReadString( char s ); / 由裁判实现,略去不表 /
int main()
{
char s[MAXS];
ReadString(s);
f(s);
printf("%s\n", s);
return 0;
}
/ 你的代码将被嵌在这里 */
输入样例:
Hello World!
输出样例:
!dlroW olleH
实验代码
void f( char *p )
{
char *q,zifu;
q=p;
for(1;*p!='\0';p++){
1;
}
p--;
for(1;(p-q)>0;q++,p--){
zifu=*p;
*p=*q;
*q=zifu;
}
}
实验思路

具体思路:
在自定义函数里定义一个指针q(用来保存字符串数组的首地址),和一个字符变量(用来作为中间变量);用for语句把指针p指向数组最末端,用p- -使指针指向最后一个字符。用二分法调换两个指针指向的字符。
本题做对过程中遇到的问题及解决方法
一次过,类似的题做过不少。
正确截图

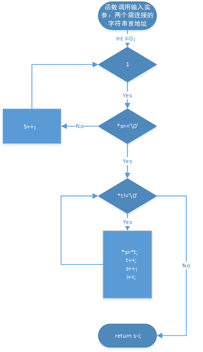
6-3 字符串的连接 (15 分)
本题要求实现一个函数,将两个字符串连接起来。
函数接口定义:
char str_cat( char s, char *t );
函数str_cat应将字符串t复制到字符串s的末端,并且返回字符串s的首地址。
裁判测试程序样例:
#include <stdio.h>
#include <string.h>
#define MAXS 10
char *str_cat( char *s, char *t );
int main()
{
char p;
char str1[MAXS+MAXS] = {'\0'}, str2[MAXS] = {'\0'};
scanf("%s%s", str1, str2);
p = str_cat(str1, str2);
printf("%s\n%s\n", p, str1);
return 0;
}
/ 你的代码将被嵌在这里 */
输入样例:
abc
def
输出样例:
abcdef
abcdef
实验代码
char *str_cat( char *s, char *t )
{
for(int i=0;1;i++){
if(*s=='\0'){
while(*t!='\0'){
*s=*t;
t++;
s++;
i++;
}
return s-i;
}
s++;
}
}
设计思路

具体思路:
用for语句使指针s指向第一个字符串数组的最末端,然后用while语句,把指针t指向的字符赋给s指向的字符空间。每赋值一次,s、t指针都向后移动一个单位,直到指针t指向'\0'。
本题做对过程碰到问题及解决办法
没有问题,一次通过。
正确截图

7-1 输出学生成绩 (20 分)
本题要求编写程序,根据输入学生的成绩,统计并输出学生的平均成绩、最高成绩和最低成绩。建议使用动态内存分配来实现。
输入格式:
输入第一行首先给出一个正整数N,表示学生的个数。接下来一行给出N个学生的成绩,数字间以空格分隔。
输出格式:
按照以下格式输出:
average = 平均成绩
max = 最高成绩
min = 最低成绩
结果均保留两位小数。
输入样例:
3
85 90 95
输出样例:
average = 90.00
max = 95.00
min = 85.00
实验代码
#include<stdio.h>
#include<stdlib.h>
int main()
{
int n,i,*p;
double max,min,average,sum=0;
scanf("%d",&n);
if ((p=(int * )calloc(n,sizeof(int))) == NULL){
printf ("Not able to allocate memory.\n");
exit(1);
}
for (i=0;i<n;i++){
scanf("%d",p+i);
}
for (i=0;i<n;i++){
sum=sum+*(p+i);
}
printf("average = %.2f\n",sum/n);
max=*p;
min=*p;
for(i=1;i<n;i++){
if( max <*(p+i)){
max = *(p+i);
}
if(min >*(p+i)){
min = *(p+i);
}
}
printf ("max = %.2f\nmin = %.2f",max,min);
free(p);
return 0;
}
设计思路

编程过程中遇到的问题
代码在编程软件里能使用,但是pta中不能运行,运行时错误。
多次尝试后正确。
正确截图

7-4 字符串排序 (20 分)
本题要求编写程序,读入5个字符串,按由小到大的顺序输出。
输入格式:
输入为由空格分隔的5个非空字符串,每个字符串不包括空格、制表符、换行符等空白字符,长度小于80。
输出格式:
按照以下格式输出排序后的结果:
After sorted:
每行一个字符串
输入样例:
red yellow blue green white
输出样例:
After sorted:
blue
green
red
white
yellow
实验代码
#include<stdio.h>
void strcpy(char *p,char *q);
int main(void)
{
static char ch[5][100],ch1[100];
int i=0,y=0,x,a;
while(ch[i][y-1]!='\n'){
scanf("%c",&ch[i][y]);
y++;
if(ch[i][y-1]==' '){
i++;
y=0;
}
}
ch[i][y-1]=' ';
for(x=0;x<=i;x++){
for(y=x+1;y<=i;y++){
if(ch[x][0]>ch[y][0]){
strcpy(ch1,ch[x]);
strcpy(ch[x],ch[y]);
strcpy(ch[y],ch1);
}
}
}
printf("After sorted:\n");
for(x=0;x<=i;x++){
for(y=0;1;y++){
if(ch[x][y]==' '){
break;
}
printf("%c",ch[x][y]);
}
printf("\n");
}
}
void strcpy(char *p,char *q)
{
while(*q!='\0'){
*p=*q;
p++;
q++;
}
*p='\0';
}
实验思路

具体思路:
用for语句单个输入字符,遇到空格就存入下一行,遇到回车就结束输入并跳出循环。
用两个for语句来比较第一列每个字母的ASCLL码大小,内层for循环每循环一次就得到一个在比较中是最小ASCLL码的字符。然后把这一行字符用strcpy函数整个复制到比较开始的那一行。外层for循环再从下一行开始比较。全部比较完后,二维数组里就存入了已经排好序的字符串了,最后输出所的值。
编程过程中遇到的问题
1、使用自定义函数strcpy,指向的字符赋值给前一个字符串数组这一步总是错误转换。
2、输出数值的时候没有一行一行的输出。
解决办法:向队友求助,队友教我更改,并解释为什么这样用。
正确截图

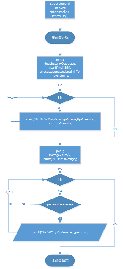
(预习题)7-3 计算平均成绩 (15 分)
给定N个学生的基本信息,包括学号(由5个数字组成的字符串)、姓名(长度小于10的不包含空白字符的非空字符串)和成绩([0,100]区间内的整数),要求计算他们的平均成绩,并顺序输出平均线以下的学生名单。
输入格式:
输入在一行中给出正整数N(≤10)。随后N行,每行给出一位学生的信息,格式为“学号 姓名 成绩”,中间以空格分隔。
输出格式:
首先在一行中输出平均成绩,保留2位小数。然后按照输入顺序,每行输出一位平均线以下的学生的姓名和学号,间隔一个空格。
输入样例:
5
00001 zhang 70
00002 wang 80
00003 qian 90
10001 li 100
21987 chen 60
输出样例:
80.00
zhang 00001
chen 21987
实验代码
#include<stdio.h>
struct student{
int num;
char name[20];
int results;
};
int main(void)
{
int i,N;
double sum=0,average;
scanf("%d",&N);
struct student students[N],*p;
p=students;
for(i=0;i<N;i++,p++){
scanf("%d %s %d",&p->num,p->name,&p->results);
sum+=p->results;
}
p=p-i;
average=sum/N;
printf("%.2f\n",average);
for(i=0;i<N;i++,p++){
if(p->results<average)
printf("%s %0*d\n",p->name,5,p->num);
}
}
设计思路

具体思路:
定义一个结构名为student的结构体,成员包括学生学号,姓名,成绩三部分。
在主函数里定义一个结构数组students[N],并定义一个指针指向结构数组首地址。
用for语句一行一行的输入学生信息,计算成绩总和。
输入完成后,计算出平均值,输出平均值。
指针重新指向结构体数组首地址。
最后,用for语句逐个比较学生成绩,小于平均值的则输出学号及姓名。
正确截图

预习中的疑惑
自定义函数的调用和本来就有的函数的一起使用,以及指针的数据转换。
对自己作业的评价
不能全部靠自己就完成作业,还是要队友的帮助。
|学习进度条|
|-|-|-|-|-|
|周| 这周所花的时间| 代码行| 学到的知识点简介| 目前比较迷惑的问题|
|第八周| 八个小时| 170多行| 学到了结构体的基本用法和性质| 结构体里能用static吗?|
学习总结
指针较上周更为熟练,但还有不懂的地方,对于结构体,结构体很好理解,但是使用起来就会有这样那样的小问题,总的来说,还是题目做得少,理论知识难以上手。
结对编程好处:
(1)在开发层次,结对编程能提供更好的设计质量和代码质量,两人合作能有更强的解决问题的能力。
(2)对开发人员自身来说,结对工作能带来更多的信心,高质量的产出能带来更高的满足感。
自我感觉好处:能使两个人沟通起来,得到1+1>2的效果。
结对的优缺点
队友的优点:1、学习知识非常快,也比较扎实,能尽快的应用上。
2、对于我不会的地方,即使是比较容易的问题也能有耐心的给我讲解。
3、基础知识好,自身非常的严谨,极少犯错误。
自己的优点:1、学习的比较快。
2、对于不会的,不管容易与否都会去探寻。
3、我会去学习队友的知识点。
缺点:队友:在相处过程中,我没有发现什么缺点。
我的话:容易忘记学到的知识点,在编程中会忘记要使用的算法和固定程式。
挑战作业
上几周的挑战作业,有同学已经有些思路了,有思路的同学请及时记录下自己的思考或程序并发表,也请没有完成的同学不要放弃思考,继续加油!
本周,我们来做一做关于字符串的挑战题:
九宫格键盘对应英语单词
九宫格键盘一般可以用于输入字母。如用2可以输入A、B、C,用3可以输入D、E、F等。如图所示:
IMG_8397(1).JPG
对于号码5869872,可以依次输出其代表的所有字母组合。如:JTMWTPA、JTMWTPB……
1.您是否可以根据这样的对应关系设计一个程序,尽可能快地从这些字母组合中找到一个有意义的单词来表述一个电话好吗呢?如:可以用单词“computer”来描述号码26678837.
2.对于一个电话号码,是否可以用一个单词来代表呢?怎样才是最快的方法呢?显然,肯定不是所有的电话号码都能够对应到单词上去。但是根据问题1的解答,思路相对比较清晰。
对于挑战题的思路
用static定义一个二维数组,赋初始值,行对应数字1-9,每一行对应键盘上的英文字母。再定义两个一维字符数组,num[20]用来保存键盘输入的数字,NE[20]用来保存从文件里读取的字符串。
feof函数是判断指针是否运行到文件末尾的一个函数。从文件中读取字符串,并记录字符串的长度。
一个一个字符来判断:如果NE[a]能在jp[10][5]里找到对应的字符,则判断对应的数字是否和输入的数字相等。如果相等,则x++;如果不相等,读取下一个字符进行判断,并将x归零,字符串NE[20]也全存入空字符。
如果读取的字符对应的数字和输入的数字一 一对应,且字符长度一样,则输出找到的这个英文单词。
如果文件里的字符串全部搜索完成,且x!=i,就是没有符合的英语单词,则输出"NO FOUND"。
关闭文件。

浙公网安备 33010602011771号