CI24R1超低成本高性能2.4GHz无线收发芯片
Ci24R1是一款与Si24R1的通讯兼容,更具性价比的2.4GHz收发芯片,只需要一个MCU和少量外围无源器件即可以组成一个无线数据收发系统。内部集成高PSRR的LDO电源,保证2.1-3.6V宽电源范围内稳定工作;数字I/O兼容2.5V/3.3V/5V等多种标准I/O电压,可以与各种MCU端口直接连接,芯片内部集成晶振电容,可以实现晶振的温度补偿,实现宽温度范围工作。目前提供SOP8与DFN8(220.8mm)两个封装,可以适用各种2.4G应用场景。
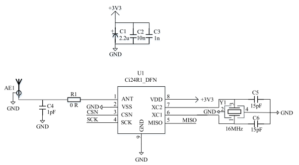
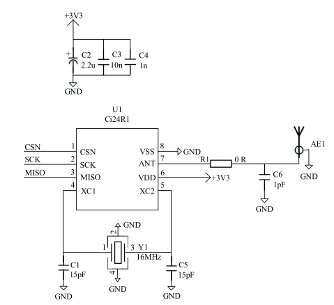
应用原理图


主要特性
◆工作在2.4GHzISM频段
◆调制方式:GFSK/FSK
◆数据速率:2Mbps / 1Mbps / 250Kbps
◆兼容BLE4.2PHY&MAC
◆超低关断功耗:2uA
◆快速启动时间:≤160uS
◆内部集成高PSRRLDO
◆宽电源电压范围:2.1-3.6V
◆低成本晶振:16MHz±60ppm
◆接收灵敏度:-80dBm@2MHz
◆最高发射功率:11dBm
◆接收电流(2Mbps):20mA
◆最高10MHz两线SPI接口
◆内部集成智能ARQ基带协议引擎
◆收发数据硬件中断输出
◆支持1bitRSSI输出
◆极少外围器件,降低系统应用成本
◆SOP-8/DFN-8封装
主要优势:
◆通信接口:CI24R1采用两线SPI,节省主机IO资源。
◆射频电路:芯片内置巴伦匹配,外围电路非常简单,最高发射功率+11dbm,空旷距离400-500米。
◆工作温度:-45℃-125℃高低温环境可正常稳定通讯。
◆新增数据包处理协议:支持蓝牙BLE4.2模式。
应用领域:
◆无线鼠标、键盘◆无线遥控、体感设备◆无线智能电网、智能家居、智能灯控◆无线音频◆无线数据传输模块◆无线遥控玩具

浙公网安备 33010602011771号