F1C100/200S学习笔记(1)-- 核心板和验证板硬件设计
摘要
本节内容主要描述关于F1C100/200S的硬件设计相关内容,主要分为核心板和底层驱动板的设计,这样设计是为了核心板以后能够复用到其他项目上去,方便调试,主要参考的电路是立创EDA上其他人分享的内容,但是设计还有部分缺陷,可以自己调整,但是如果不是那么的追求稳定性,应该也够用。
项目开源链接
芯片介绍
F1C100/200s基于ARM 9架构,芯片集成了SiP的DDR,外围电路可以极其简单;它支持高清视频解码,包括H.264、H.263、MPEG 1/2/4等,还集成了音频编解码器和I2S/PCM接口,是一款开发简单、性价比较高的产品,也适合用来做入门级的Linux开发板。

与其他系列芯片的对比:

核心板设计
我开源的核心板有V1和V2版本,但是其实V2只是把AVCC_3V0和AGND引了出来。核心板的设计主要分为几个块,分别是核心板周围、Flash、电源,全接口引出。
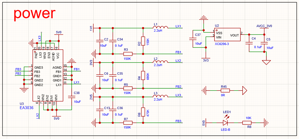
电源模块
电源使用的是 EA3036作为电源管理芯片,生成1.2V,2.5V和3.3V,模拟电源部分使用的是XC6206-3降压的一个3.0的电源,

FLASH模块
FLASH使用的是W25Q128,SOIC-8的封装的,比较常见。

CPU外围电路
这部分的电路,除了晶振和复位,其他的大部分都是电源附近滤波电路,主要还有就是 DRAM_VREF 这里的电路,有个DDR的参考电压电路,用于为 DRAM 数据、地址和控制信号的输入缓冲器提供阈值基准电压。

注意: AVRA1 和 AVRA2这里应该有个滤波电路,但是我当时设计的时候没有管,不知道会不会有影响,你们设计的时候可以加上,我在底板上做了这部分设计,但是我感觉底板上加这个就没啥用了。(但是实测是,就算我没加这部分,代码还是能跑起来,但是我估计可能会不稳定。)该部分的设计如图:

注意: 还有就是 TV VRP/N 的地方,理论上也应该有个滤波电路,但是我感觉放了不好走线,我就没画,因为我应该也不会用上 TV 的这个功能。该部分的设计如图(截图来自公版设计PDF):

核心板焊接调试中遇到的问题
1、在设计完焊接板子的过程中,我遇到了如果加热久了把板子焊坏的情况,具体表现为电源部分功能正常,但是一焊接上F1C100S后,电源3.3V的输出就变成4.2V了,后面焊了一块新的板子就好了。
2、焊接板子,如果对自己的技术不是很自信的话,建议先把电源部分焊接好了,几种电源的输出用万用表测试正确了再焊接其他的芯片。为板子供电,我是直接把杜邦线剪半然后焊接到了5V电容两端。
底层验证板设计
底层验证板主要是为了验证核心板的各部分功能,但是引出的时候忘了两个内容,一个是 CSI 接口的摄像头,一个是 烧录时用的上的 Boot 按键,Boot 按键还好处理,可以直接杜邦线,但是 CSI 那个,就没办法了,只能后续想其他办法验证了。
USB 电路
USB 电路包含两部分,一部分是连接串口的电路,一部分是连接USB的,就比较简单,串口我连接的是串口1,还用了普通的排针口引出,这样也可以使用 USB转TTL 这种模块先做简单测试。USB还兼顾提供 5V 电源的功能。

电源电路
电源电路使用的是RT9013-3.3给底层驱动的 3.3 V 供电,所以你要使用底层板的相关电路,需要把这个电源降压先焊接了,不然像SD卡这些都用不了。

显示屏电路
显示屏部分接上的是芯片的 RGB888 的相关电路,有个RY3730芯片控制背光,然后有个触摸接口,使用的是IIC,都是标准接口。

TF卡电路
比较简单,主要注意要先焊接了电源电路,不然这个 SYS_3V3 是没有电压的。

音频电路
音频部分的处理,那个AVRA1和AVRA2的滤波,我感觉应该放在核心板上去,在底层板感觉意义不大了。还有就是MIC的处理,经过后面使用这个录音有噪声,我觉得可以尝试那种带录音的耳机接口,或者换一种MIC。

按键和LED
使用按键和LED来做调试,这里的按键接到的是 ADC 的接口,这样一个口就可以接很多按键了。其实应该在接一个 BOOT的,接到SPI Flash的一个口,MISO,为了让Flash有程序的时候不能正常加载,能够进入到FEL模式。我这个底板设计得就只能用杜邦线拉低,虽然也能用,但是不会太方便。LC-PI-200S就是用的SPI0_MISO作为Boot引脚,也就是PC2。

底层板焊接调试的问题
1、底层板焊接可以先把TF卡槽,以及底座和右边的排针焊接了,因为右边有串口,加上TF卡用USB转TTL就能够测试芯片是否焊接好能够启动与否。还有就是得要把那个5V转3V3的降压以及开关焊接了,不然TF卡那里的电源会没有。
2、有的人的镜像使用的串口1打印信息,有的镜像用的串口0。这个需要注意一下,不然你可能觉得串口没输出就是没焊好,但是可能只是在另外一个口打印了。
3、注意LCD的封装,我是买的上接的信号的屏幕,所以封装也要对应上接。
4、建议自己设计的时候,增加一个按键,按键接到SPI Flash的一个口,MISO或者MOSI,为了让Flash有程序的时候不能正常加载,能够进入到FEL模式。我这个底板设计得就只能用杜邦线拉低,虽然也能用,但是不会太方便。LC-PI-200S就是用的SPI0_MISO作为Boot引脚,也就是PC2。

浙公网安备 33010602011771号