会员
周边
新闻
博问
闪存
众包
赞助商
Chat2DB
所有博客
当前博客
我的博客
我的园子
账号设置
会员中心
简洁模式
...
退出登录
注册
登录
Snail
导航
博客园
首页
新随笔
联系
订阅
管理
公告
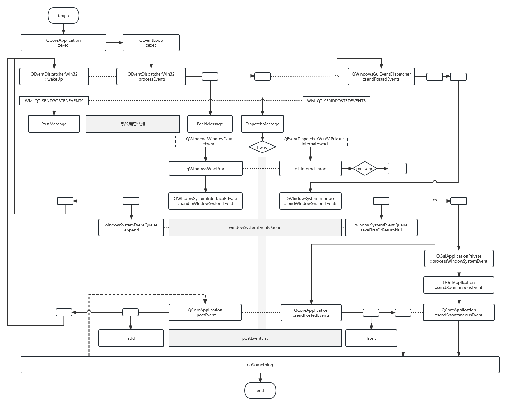
qt事件循环
不知道说啥直接上图, 希望几个月之后我还能看得懂.
原图在这儿
posted on
2023-04-09 14:41
Snail-0304
阅读(
70
) 评论(
0
)
收藏
举报
刷新页面
返回顶部