SA19225332_第四次作业
需求分析
背景
众筹系统,这个在网络上不断被搜索的热门词汇,从最初的陌生到熟悉,到现在不断被更新,出现各种不同的众筹模式,不得不承认众筹系统的出现,是对传统行业的一种冲击,对传统金融模式的一种冲击,同时对于年轻的一代而言,这也是一个契机、一个机遇、一个开创自己事业的平台,正是因为这些利好,让更多的人愿意去运用众筹系统,作为其项目发展孵化的平台。
基础模块-------------------------功能性需求
提供管理员,用户的登录注册模块,调用第三方接口发送短信至用户手机并接收验证码存储至缓存,若验证成功则将用户信息持久化到数据库。
提供用户登录及登录检查功能,判断是否需要拦截以及执行拦截功能。
提供声明式事务机制,异常映射机制。
提供微服务之间的注册通信模块,服务发现模块,协调服务模块,完成整个系统的运行。
项目发起模块-------------------功能性需求
系统要具备分布式环境下文件上传的同步,实现自动扩容,减缓服务器的压力。
提供项目发起功能,收集回报信息,收集确认信息,项目的持久化。
在前端显示项目的基本信息,包括项目ID,起止时间,项目报价,项目库存量。
点击项目通过微服务调用的方式查看项目详情。
支付订单模块--------------------功能性需求
具备订单生成功能,订单包括主键,订单号,支付流水,订单金额,是否开发票,备注等信息。订单信息要级联关联地址信息和项目信息。用户能够
对订单信息进行修改,删除,提交的操作。系统支持支付宝等第三方支付接口,提交订单后,根据订单号完成支付活动并返回,同时将订单信息持久化到数据库。
具备热点项目秒杀功能,秒杀项目倒计时,高并发操作。
性能要求------------------------非功能性需求
系统要具备良好的并发性,高可用性,具备容灾容错机制,分布式系统的数据一致性。
用例图
登录注册用例

项目发起用例

订单支付用例

面向对象建模
系统uml类图

基于RBAC的用户权限访问控制

会员支付时序图

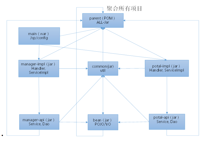
基于maven的项目的依赖关系

下单功能详细设计思路
回报信息确认流程

订单信息确认流程


浙公网安备 33010602011771号