struts1.x[03.27基本概念+运行原理]
struts
基本概念
- 是一个框架(frameset)
- 是一个web框架
- 提高了程序的规范的同时,也约束了程序员的自由
为什么会有struts框架?
因为每个人对于mvc的理解不同,可能造成不同的公司开发程序的时候,规范不统一,这样不利于程序的维护和扩展,所以有必要使用一个统一的规范来开发项目--->框架 struts
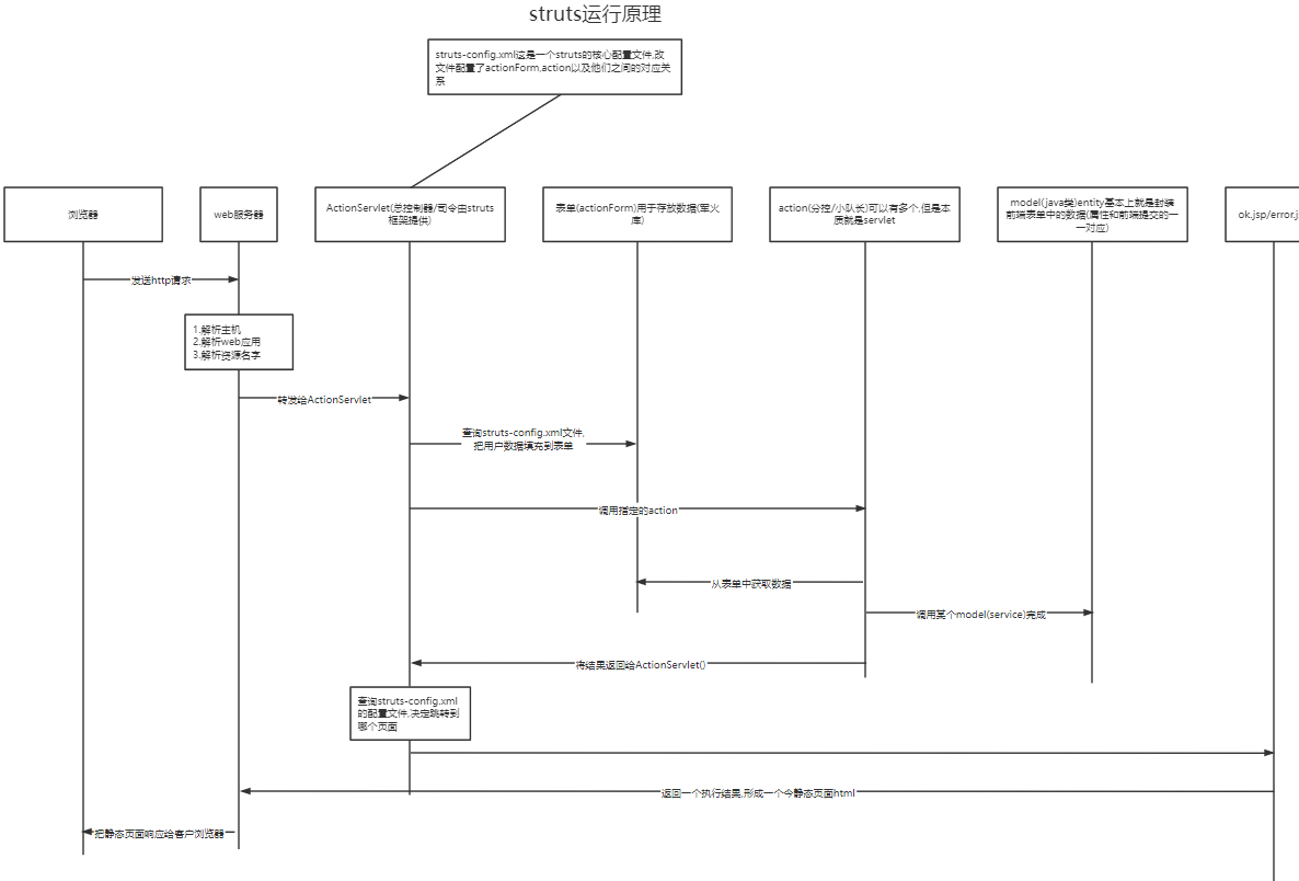
struts的运行原理

为什么会有struts框架?
因为每个人对于mvc的理解不同,可能造成不同的公司开发程序的时候,规范不统一,这样不利于程序的维护和扩展,所以有必要使用一个统一的规范来开发项目--->框架 struts
