深入解析:毕设项目·基于SpringBoot的高校社团活动管理信息化平台\251013(白嫖源码+演示录像)可做计算机毕设JAVA、PHP、爬虫、APP、小程序、C#、C++、python、数据可视化、文案
摘要
随着高校社团活动的日益增多,传统的社团管理方式已难以满足现代高效、透明的管理需求。面对学生参与社团活动热情高涨,社团种类和数量不断增长的情况,采用信息化手段优化社团管理流程显得尤为重要。为此,本文提出了一个基于Spring Boot框架的高校社团活动管理信息化平台。
该平台分为学生用户、社团用户和管理员三大角色。学生用户可以通过注册登录后访问首页获取最新的社团公告和资讯信息,浏览不同社团的详细信息及活动安排,并进行入团申请和参与活动等处理。社团用户则在此基础上增加了对社团内部事务的管理能力,如更新社团信息、管理社团活动、管理社团经费等。管理员不仅能够全面掌控系统的各项作用,包括但不限于用户管理、社团分类管理、社团活动管理、经费管理等,还能通过后台数据统计分析来优化资源配置,提升社团活动的质量和效果。
本系统利用Spring Boot框架的优势,实现了高效构建与部署,确保了框架的稳定性和可扩展性。同时,通过整合多种安全机制,保证了用户材料的安全性。此外,系统还支持个性化推荐服务,根据用户的兴趣爱好推荐相关社团活动,增强了用户体验。
关键词:高校社团活动;信息化平台;Spring Boot
Abstract
With the increasing number of college club activities, traditional club management methods are no longer able to meet the modern needs for efficient and transparent management. In the face of the high enthusiasm of students to participate in club activities and the continuous increase in the types and quantity of clubs, it is particularly important to use information technology to optimize the management process of clubs. Therefore, this article proposes an information platform for managing university club activities based on the Spring Boot framework.
The platform is divided into three main roles: student users, club users, and administrators. Student users can access the latest club announcements and information on the homepage after registering and logging in, browse detailed information and activity arrangements of different clubs, and apply for membership and participate in activities. On this basis, club users have increased their ability to manage internal affairs of the club, such as updating club information, managing club activities, and managing club funds. Administrators can not only comprehensively control various functions of the system, including but not limited to user management, club classification management, club activity management, fund management, etc., but also optimize resource allocation and improve the quality and effectiveness of club activities through backend data statistical analysis.
This system utilizes the advantages of the Spring Boot framework to achieve rapid development and deployment, ensuring the stability and scalability of the system. Meanwhile, by integrating multiple security mechanisms, the security of user data is ensured. In addition, the system also supports personalized recommendation services, recommending relevant club activities based on users' interests and hobbies, enhancing the user experience.
Key words:College club activities; Information technology platform; Spring Boot
目录
1 绪论
1.1研究背景
通过随着高等教育的发展,高校社团活动作为学生综合素质培养的重要组成部分,日益受到重视。传统的社团管理方式多依赖于纸质记录和人工操作,这种方式不仅效率低下,而且容易出错,难以满足现代高校对于高效、透明管理的需求。此外,学生参与社团活动的积极性高涨,社团数量和种类不断增多,使得信息管理和资源共享变得更加麻烦。在这样的背景下,构建一个基于信息化平台的社团活动管理系统显得尤为重要。通过引入先进的信息技术手段,能够有效提升社团管理的效率和质量,促进校园文化的繁荣发展。
Spring Boot框架以其简洁、高效的特性成为构建高校社团活动管理信息化平台的理想选择。开始,Spring Boot提供了开箱即用的配置支持,大大简化了项目的初始搭建过程,使开发者能够专注于业务逻辑的实现而非繁琐的配置工作。其次,它内嵌了多种服务器选项(如Tomcat),无需额外部署步骤即可运行应用程序,提高了开发效率。再者,Spring Boot强大的社区支持和丰富的插件库为快速消除开发过程中遇到的难题提供了保障,无论是数据库集成还是安全认证,都能找到成熟的解决方案。此外,该框架对微服务架构的支持也意味着系统行根据需要灵活扩展功能模块,适应不同规模和需求的社团活动管理。这些技术优势使得Spring Boot成为构建现代化、高效能社团活动管理信息化平台的首选框架。
1.2研究意义
基于Spring Boot框架构建的高校社团活动管理信息化平台,不仅仅是一个工具性的存在,它还承载着推动高校社团文化发展的深远意义。通过信息化手段,该平台能够极大地提升社团活动的组织效率,减少人为错误,让社团管理者能够将更多的精力投入到活动策划与执行中去。同时,平台给予的数据统计分析特性有助于深入了解社团活动的开展情况和学生参与度,为优化资源配置给出科学依据。这不仅促进了社团之间的交流与合作,也为学校管理层制定相关政策提供了有力的数据承受。
从更广泛的角度来看,这种信息化管理模式的推广使用,是教育领域数字化转型的一个缩影,体现了信息技术与教育教学深度融合的趋势。它鼓励创新思维和技术应用,激发了师生共同探索新技术在教育管理中的潜力,有助于形成更加开放、包容的校园文化氛围。最终,这样一个平台不仅是连接学生与社团活动的桥梁,更是推动整个高校社团生态健康发展的重要力量。通过提高管理效率、增强用户体验以及促进知识共享,它为建设智慧校园奠定了坚实的基础,并且预示着未来更多教育领域的创新与发展可能性。
1.3研究现状
在国外,高校社团活动管理信息化平台的发展较为成熟。许多高校依托先进的信息技术,构建了功能全面的社团管理系统。例如,美国的部分高校利用大数据分析技术,深入挖掘社团活动信息,以此精准洞察学生兴趣偏好,进而为社团活动的策划与组织给予科学依据,极大地提升了活动的吸引力与参与度。欧洲的高校则注重平台的开放性与交互性,通过与校外资源的有效整合,拓宽社团活动的领域与视野。此外,国外平台高度重视用户体验,界面设计简洁直观,执行流程便捷高效,能为学生、社团负责人以及学校管理部门提供优质服务。从研究成果来看,国外学者围绕社团管理信息化开展了大量实证研究,在系统架构设计、数据安全保障、用户行为分析等方面取得了丰硕成果,为平台的持续优化提供了坚实的理论支撑。
国内高校对社团活动管理信息化平台的建设也日益重视。随着信息技术在教育领域的广泛应用,众多高校纷纷投身于平台建设。一方面,在能力开发上,不断拓展完善,涵盖社团注册、活动申报审批、资源管理、成员管理等多个方面,以满足高校社团管理的实际需求。例如,一些高校平台实现了活动的在线报名、投票评选等功能,提高了管理效率与透明度。另一方面,注重结合国内高校的特点与文化氛围,打造具有本土特色的平台。在研究方面,国内学者针对平台建设中的关键问题,如系统集成、业务流程再造、信息化管理模式等展开深入探讨,提出了一系列符合国情的解决方案。同时,随着移动互联网的普及,国内对移动终端适配的社团管理平台研究也逐渐增多,致力于为师生提供随时随地的便捷服务。
综上所述,国内外高校在社团活动管理信息化平台的建设方面均取得了显著进展。国外平台凭借先进的技术支持和深入的用户研究,构建了高度的功能集成与用户体验优化;而国内则注重结合本土特色,凭借不断拓展功能和完善服务,提升管理效率与透明度。双方在系统架构设计、数据安全及用户行为分析等领域积累了丰富经验,共同推动了高校社团活动管理向更高效、便捷的方向发展,展现了广阔的应用前景和创新潜力。这些努力不仅增强了社团活动的组织与管理水平,也为广大师生献出了更加丰富的校园生活体验。
1.4论文组织结构
本论文共分为七个核心章节,具体结构如下:
1. 绪论:介绍研究背景与意义,概述研究现状和论文的组织结构。
2. 相关技巧介绍:详细介绍与本研究相关的技术,包括B/S框架、SpringBoot框架和MySQL数据库。
3. 需求分析:对系统的特性需求和非机制需求进行分析,明确用户和管理员的需求,并进行可行性分析,包括技术、操作和经济可行性等。
4. 系统设计:涵盖系统架构设计、总体流程设计和功能设计,并进行数据库的概念设计与表设计。
5. 系统完成:具体描述各个功能模块的实现过程,展示环境如何根据需求进行开发。
6. 系统测试:阐述测试的目的、方法和内容,分析测试结果并得出结论,以验证系统的稳定性和效果完整性。
7. 总结:总结全文研究内容。
2 相关技术介绍
2.1B/S框架
一种基于浏览器和服务器的应用架构模式。它以Web浏览器作为客户端,服务器端通过Web技术提供应用服务。客户端经过浏览器与服务器进行交互,用户无需安装专门的客户端应用程序,只要求依据互联网连接即可访问应用程序[1]。在B/S架构中,客户端主要承担用户界面的呈现和根本的输入输出功能,而核心的业务处理、数据存储等处理则由服务器端完成。这种架构的核心优势在于无需在每个客户端机器上安装或更新软件,只要用户的浏览器符合要求,就可以使用系统。就是B/S(Browser/Server)架构
B/S(Browser/Server)架构是一种网络架构模型,其主要特点是客户端通过浏览器与服务器进行通信,所有的业务逻辑和数据处理都在服务器端完成,客户端仅负责展示数据[2]。B/S架构本质上是一种客户端-服务器模式的变体,它通过将传统的C/S(Client/Server)架构中的客户端功能移到浏览器中,简化了客户端的开发和维护工作。在B/S架构中,用户通过浏览器发送请求,浏览器负责展示从服务器获取的数据,服务器则处理请求并返回响应。该架构避免了安装和配置客户端软件的麻烦,也减少了对客户端硬件的依赖,适合于需要大规模部署和跨平台支持的应用系统。
B/S模式三层结构图如图2-1所示。

图2-1 B/S模式三层结构图
2.2 SpringBoot框架
SpringBoot是一个用于简化Spring应用开发的开源框架,通过减少开发人员配置和依赖的复杂性,使得开发者能够飞快构建基于Spring的生产级应用。SpringBoot基于Spring框架之上,提供了一种自设置的方式,使得开发者可以以最少的配备来启动和开发Spring应用[3]。它通过约定优于配置的原则,将常见的调整预设,使得开发人员能够聚焦于业务逻辑的实现,而不必过多关注繁琐的配置和环境搭建。
通过SpringBoot框架的核心特点之一是其自动配置功能。它能够根据项目中已存在的类和库,自动推断出开发环境的配置需求,减少了手动配备的工作量。SpringBoot还提供了嵌入式Web服务器支持(如Tomcat、Jetty等),使得应用能够以独立的Java应用形式运行,不再依赖外部的Web容器。这种特性使得SpringBoot特别适合于微服务架构的构建。SpringBoot还通过其提供的启动器(Starters)简化了常见功能的集成,例如数据库连接、消息队列、缓存、认证与授权等,从而提升了制作效率[4]。
2.3 MySQL数据库
一种开源的关系型数据库管理系统(RDBMS),基于SQL(结构化查询语言)进行数据处理。作为一个被广泛使用的数据库系统,MySQL具有高度的性能、可扩展性和可靠性。MySQL使用表格结构来存储数据,每个表由多个列和行组成,数据通过SQL查询语言进行操作[5]。MySQL支持多种数据类型,如整数、浮动小数、字符串、日期等,以满足不同应用场景对数据存储的需求。在实际应用中,MySQL通常用于存储和管理结构化数据,利用索引、视图、触发器等功能提升数据查询的效率和材料的完整性。就是MySQL
MySQL承受ACID事务特性(原子性、一致性、隔离性、持久性),确保数据库运行的可靠性和数据的一致性。它还支持多种存储引擎,其中InnoDB是最常用的存储引擎,具备事务支持、行级锁定和外键约束等特性,适用于高并发、高可靠性的数据存储需求。MySQL可能依据主从复制、分区和分库分表等技术实现横向扩展,以应对大规模数据存储和高负载的应用需求。MySQL还具有灵活的权限管理机制,拥护用户角色管理、细粒度的权限控制等,保障数据的安全性。
3 需求分析
3.1可行性分析
3.1.1技术可行性
从技术可行性角度来看,所选技术能够充分满足当前应用需求。B/S架构具有良好的跨平台特性,借助浏览器端渲染与服务器端处理,能够搭建不同操作系统和设备上的无缝访问。SpringBoot框架基于成熟的Spring生态,自动配置机制降低了开发与部署的复杂度,支持高效开发和微服务架构的建立。MySQL数据库在数据存储、查询优化方面具有强大能力,其ACID事务特性与高并发支持能够保证数据一致性与系统稳定性,且广泛应用于多种行业,具备可扩展性和高效性。
3.1.2操作可行性
从操作可行性角度,所有选用的科技都有良好的文档支持和广泛的编写社区。B/S架构的实施依赖于常见的Web技术,技能栈成熟,运行流程规范,适合企业级应用的快速部署与运维。SpringBoot框架简化了Spring应用的配置与开发,集成了嵌入式Web服务器,使得开发者能够快速启动项目,减少了对开发环境和部署环境的依赖。MySQL数据库提供了易于管理的用户界面,操作界面直观,支持多种操作系统,适合日常的数据库管理和维护工作。
3.1.3经济可行性
从经济可行性角度,所有选用的技术均为开源软件,降低了创建与部署成本。B/S架构减少了客户端软件的安装和更新需求,减轻了IT维护成本。SpringBoot框架通过减少配置和自动化部署,降低了开发和运营的时间成本。MySQL作为开源数据库,不仅在授权成本上具有优势,而且通过其高效的查询与事务处理能力,可以在保证性能的同时降低硬件资源的投入,实现资源的高效利用。
3.2系统性能需求分析
1.可用性需求
系统必须具备高可用性,以确保其在各种采用场景下能够稳定运行。为满足可用性要求,系统应当具备自恢复能力和冗余机制,避免因单点故障而导致的服务中断。具体而言,架构的部署架构应支持负载均衡和集群配置,凭借多个实例的协作提高整体系统的可用性。系统应提供详尽的监控与告警机制,能够实时追踪系统运行状态,及时发现潜在问题并触发自动恢复操作或通知管理员。在用户体验方面,框架需要提供清晰的错误提示信息,并能够在发生异常时通过回滚操作或其他容错机制,保证用户的操作不受到严重影响。
2.可靠性需求
可靠性要求平台在长时间运行中保持稳定,能够有效应对各种可能的故障和压力。系统设计应支持高可用的数据库架构,采用数据库主从复制、分片等技术以达成数据的可靠存储与访问。应用层应具备容错能力,在面对硬件故障、网络中断等意外情况时,能够保持系统的正常服务或在故障恢复后迅速恢复数据和业务流程。系统应具备日志记录功能,能够全面记录操作过程和异常信息,从而为问题追踪与系统优化提供数据支持。系统的可靠性还需要通过压力测试和稳定性测试来验证,确保在大规模用户访问及高并发场景下能够正常运行,不发生崩溃或材料丢失现象。
3.安全性需求
平台的安全性需求必须得到高度重视,确保系统和用户数据的保密性、完整性和可用性。为实现数据安全,系统应采用加密技术,特别是在用户认证、敏感数据传输和存储过程中,采用SSL/TLS协议进行加密通信,确保数据在传输过程中不被窃取或篡改。系统应承受用户身份验证与授权管理,采用如OAuth、JWT等安全机制防止未授权访问。访问控制应细化到资源级别,确保不同角色的用户只能访问其权限范围内的功能。为了防止恶意攻击,系统还应加强对常见攻击方式(如SQL注入、XSS攻击、CSRF攻击等)的防护,通过输入验证、输出转义、会话管理等技术措施提高架构的安全性。架构应定期进行安全审计与漏洞扫描,及时发现并修补可能的安全漏洞,保障系统的长期安全运营。
3.3功能需求分析
功能需求分析是对系统所需功能进行详细描述的过程,明确体系的目标、功能模块及其相互关系。在此阶段,结合用户需求、业务流程和技术架构,识别系统必须实现的各项功能,并对其优先级、实现方式和约束条件进行梳理。通过功能需求分析,确保体系设计能够满足实际需求,且具有良好的可用性、可维护性和扩展性,为后续的平台开发和测试提供明确的指导和依据。
3.3.1学生用户功能
学生用户效果包括注册登录、首页、社团公告、最新资讯、社团信息、社团活动、我的(我的账户、个人中心、退出)。
学生用户用例图如图3-1所示。

图3-1 学生用户用例图
3.3.2社团用户功能
社团用户功能包括注册登录、首页、社团公告、最新资讯、社团信息、社团活动、我的(我的账户、个人中心、退出)。
社团用户用例图如图3-2所示。

图3-2社团用户用例图
3.3.3管理员能力
管理员效果包括登录、后台首页、系统用户、社团分类管理、年月信息管理、社团信息管理、入团申请管理、社团成员管理、社团活动管理、活动报名管理、活动评价管理、社团经费管理、社团支出管理、社团收入管理、系统管理、社团公告管理、资源管理、我的(个人信息、修改密码、网站首页、退出)。
管理员用例图如图3-3所示。

图3-3管理员用例图
3.4系统总体流程设计
3.4.1内容开发流程
系统开发流程的主要步骤,从需求分析到框架完成的全过程。流程包括需求分析、总体设计(结构、效果、内容)、详细设计(模块、编码)、模块整合与调用,以及测试、扩展和完善,最终完毕系统的开发。本系统的开发流程如图3-4所示

图3-4系统开发流程图
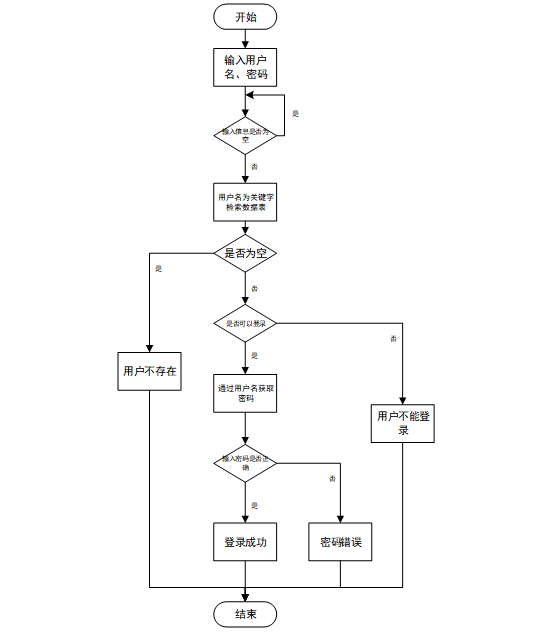
3.4.2用户登录流程
用户输入用户名和密码后,体系先检查输入是否为空,再验证用户名是否存在,若存在则通过用户名获取密码并校验。若密码正确则登录成功,否则提示密码错误。若用户名不存在或无法登录,提示用户操作无效。如图3-5所示。

图3-5登录流程图
3.4.3系统执行流程
用户首先进入系统登录界面,输入用户名和密码后,系统验证信息是否正确。若验证失败,返回登录界面重新输入;若验证成功,则进入作用界面,执行相应功能处理后结束操作流程。操作流程如图3-6所示。

图3-6系统操作流程图
3.4.4添加信息流程
管理员/管理员能够添加信息,用户添加可以自己权限内的信息,输入信息后,要想利用这个软件来进行系统的安全管理,首先得登录到该软件中。添加信息流程如图3-7所示。

图3-7添加信息流程图
3.4.5修改信息流程
否合法。若资料不合法,提示重新输入;若数据合法,则将修改后的资料写入数据库,完成运行后流程结束。修改信息流程图如图3-8所示。就是用户首先选择需要修改的记录,输入修改后的数据,系统判断输入数据

图3-8 修改信息流程图
3.4.6删除信息流程
否确认删除。若未确认,返回选择环节;若确认删除,则更新数据库,删除对应记录,完成操作后流程结束。删除信息流程图如图3-9所示。就是用户选择需要删除的记录后,系统判断

图3-9删除信息流程图
4 系统设计
4.1系统架构设计
平台由表现层、业务逻辑层、数据访问层和数据库服务器组成。表现层通过浏览器(如IE、Chrome、Firefox)与用户交互,采用FreeMarker、Bootstrap、jQuery等工艺搭建界面呈现。业务逻辑层负责处理系统的核心业务逻辑,通过分模块设计实现功能分离。数据访问层使用MyBatis框架连接数据库,执行数据的增删改查操作。数据库服务器采用MySQL进行数据存储和管理,为系统献出稳定的数据库承受。整个架构通过Tomcat服务器完成用户请求的接收和处理,确保系统的高效运行[6]。整个平台架构如图4-1所示。

图4-1 系统架构图
4.2系统总体功能设计
4.2.1系统功能模块设计
功能模块设计是环境开发过程中的重要阶段,它旨在将体系划分为不同的模块,每个模块负责完成特定的功能或任务。高校社团活动管理信息化平台由学生用户、社团用户和管理员这三大用户功能模块组成,每个用户模块又包含具体的功能执行。架构整体效果结构图如下图4.2所示。

图4-2 系统功能结构图
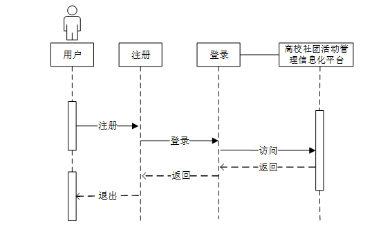
4.2.2注册时序图
用户通过注册模块发送注册请求,框架完成注册后返回确认信息。随后,用户通过登录模块发送登录请求,系统验证用户信息后允许访问目标系统。用户完成操作后可选择退出,系统终止会话。注册时序图,如图4-3所示。

图4-3 注册时序图
4.2.3管理员修改用户信息时序图
管理员输入登录信息后,进入架构用户模块,选择增删改查操作并提交命令至数据库。数据库执行操作后返回成功状态,系统显示用户管理界面并提示操作成功。管理员修改用户信息时序图如图4-5所示。

图4-4管理员修改用户信息时序图
4.2.4管理员管理系统信息时序图
管理员通过访问平台发起请求,系统接收访问后转向系统信息模块进行管理操作。管理完成后,系统返回管理结果至系统,最终反馈给管理员,管理员可选择退出。管理员管理系统信息时序图如图4-6所示。

图4-5管理员管理系统信息时序图
4.3数据库设计
数据库设计是系统创建中至关重要的环节,为系统提供高效、规范的资料存储和管理方案。设计过程包括需求分析、实体设计、表设计和逻辑结构设计。最初,通过分析业务需求,确定系统的核心实体及其属性,同时明确实体间的关系。接着,将实体抽象为具体的数据库表,为每张表定义字段名、数据类型、主键和外键,经过主外键关系和关联表设计,保证数据的完整性和一致性。最终,数据库逻辑设计进一步优化表之间的关系,通过索引、视图和存储过程提升查询效率和处理性能。整个设计需严格遵循规范,避免数据冗余和冲突,确保系统在高并发访问和麻烦数据处理场景下的稳定性和高效性。
4.3.1数据库实体设计
数据库实体设计是数据库设计的关键步骤,对实际业务逻辑中涉及的实体及其属性进行抽象建模,明确框架中的主要信息对象及其关系[7]。在实体设计中,根据需求分析确定环境的核心实体,如用户、角色、权限等,提取实体的主要属性,如用户的ID、姓名、联系方式,商品的ID、名称、类型等,同时定义各实体之间的关系,包括一对一、一对多、多对多等。在设计过程中,注重实体的完整性、规范性和唯一性,确保设计能够满足系统功能需求,并为后续的表设计献出清晰的结构框架。实体设计需遵循数据库设计的标准化要求,避免数据冗余和不必要的复杂度。
以下将展示系统的全局E-R图。系统全局E-R图如图4-6所示。

图4-6平台E-R图
4.3.2数据库表设计
数据库表设计基于实体设计,将抽象的实体映射为具体的表结构。设计过程中,为每个实体定义表名、字段名及数据类型 [8]。根据业务需求,合理定义主键、外键及约束条件,确保表之间的关联性,例如通过外键建立用户表和角色表之间的关系。表设计时注重材料存储的完整性、一致性,并利用索引优化查询效率,最终确保数据库结构能够支持系统的功能需求。以下是系统的主要数据库表设计展示。
表club_activities (社团活动)
编号 | 名称 | 数据类型 | 长度 | 小数位 | 允许空值 | 主键 | 默认值 | 说明 |
1 | club_activities_id | int | 10 | 0 | N | Y | 社团活动ID | |
2 | club_users | int | 10 | 0 | Y | N | 0 | 社团用户 |
3 | club_name | varchar | 64 | 0 | Y | N | 社团名称 | |
4 | classification_of_clubs | varchar | 64 | 0 | Y | N | 社团分类 | |
5 | activity_number | varchar | 64 | 0 | Y | N | 活动编号 | |
6 | event_name | varchar | 64 | 0 | Y | N | 活动名称 | |
7 | activity_poster | varchar | 255 | 0 | Y | N | 活动海报 | |
8 | event_location | varchar | 64 | 0 | Y | N | 活动地点 | |
9 | event_time | datetime | 19 | 0 | Y | N | 举办时间 | |
10 | event_details | longtext | 2147483647 | 0 | Y | N | 活动详情 | |
11 | number_of_activities | varchar | 64 | 0 | N | N | 活动数量 | |
12 | hits | int | 10 | 0 | N | N | 0 | 点击数 |
13 | praise_len | int | 10 | 0 | N | N | 0 | 点赞数 |
14 | timer_title | varchar | 64 | 0 | Y | N | 计时器标题 | |
15 | timing_start_time | datetime | 19 | 0 | Y | N | 计时开始时间 | |
16 | timing_end_time | datetime | 19 | 0 | Y | N | 计时结束时间 | |
17 | event_registration_limit_times | int | 10 | 0 | N | N | 0 | 在线报名限制次数 |
18 | create_time | datetime | 19 | 0 | N | N | CURRENT_TIMESTAMP | 创建时间 |
19 | update_time | timestamp | 19 | 0 | N | N | CURRENT_TIMESTAMP | 更新时间 |
表club_users (社团用户)
编号 | 名称 | 数据类型 | 长度 | 小数位 | 允许空值 | 主键 | 默认值 | 说明 |
1 | club_users_id | int | 10 | 0 | N | Y | 社团用户ID | |
2 | presidents_name | varchar | 64 | 0 | Y | N | 社长姓名 | |
3 | club_name | varchar | 64 | 0 | Y | N | 社团名称 | |
4 | classification_of_clubs | varchar | 64 | 0 | Y | N | 社团分类 | |
5 | contact_number | varchar | 16 | 0 | Y | N | 联系号码 | |
6 | examine_state | varchar | 16 | 0 | N | N | 未审核 | 审核状态 |
7 | user_id | int | 10 | 0 | N | N | 0 | 用户ID |
8 | create_time | datetime | 19 | 0 | N | N | CURRENT_TIMESTAMP | 创建时间 |
9 | update_time | timestamp | 19 | 0 | N | N | CURRENT_TIMESTAMP | 更新时间 |
表event_registration (活动报名)
编号 | 名称 | 数据类型 | 长度 | 小数位 | 允许空值 | 主键 | 默认值 | 说明 |
1 | event_registration_id | int | 10 | 0 | N | Y | 活动报名ID | |
2 | student_users | int | 10 | 0 | Y | N | 0 | 学生用户 |
3 | student_name | varchar | 64 | 0 | Y | N | 学生姓名 | |
4 | student_gender | varchar | 64 | 0 | Y | N | 学生性别 | |
5 | student_id | varchar | 64 | 0 | Y | N | 学生学号 | |
6 | phone_number | varchar | 64 | 0 | Y | N | 手机号码 | |
7 | club_users | int | 10 | 0 | Y | N | 0 | 社团用户 |
8 | club_name | varchar | 64 | 0 | Y | N | 社团名称 | |
9 | classification_of_clubs | varchar | 64 | 0 | Y | N | 社团分类 | |
10 | activity_number | varchar | 64 | 0 | Y | N | 活动编号 | |
11 | event_name | varchar | 64 | 0 | Y | N | 活动名称 | |
12 | event_location | varchar | 64 | 0 | Y | N | 活动地点 | |
13 | event_time | varchar | 64 | 0 | Y | N | 举办时间 | |
14 | registration_number | varchar | 64 | 0 | Y | N | 报名编号 | |
15 | registration_time | datetime | 19 | 0 | Y | N | 报名时间 | |
16 | registration_remarks | text | 65535 | 0 | Y | N | 报名备注 | |
17 | examine_state | varchar | 16 | 0 | N | N | 未审核 | 审核状态 |
18 | examine_reply | varchar | 16 | 0 | Y | N | 审核回复 | |
19 | activity_evaluation_limit_times | int | 10 | 0 | N | N | 0 | 评价反馈限制次数 |
20 | create_time | datetime | 19 | 0 | N | N | CURRENT_TIMESTAMP | 创建时间 |
21 | update_time | timestamp | 19 | 0 | N | N | CURRENT_TIMESTAMP | 更新时间 |
22 | source_table | varchar | 255 | 0 | Y | N | 来源表 | |
23 | source_id | int | 10 | 0 | Y | N | 来源ID | |
24 | source_user_id | int | 10 | 0 | Y | N | 来源用户 |
表student_users (学生用户)
编号 | 名称 | 数据类型 | 长度 | 小数位 | 允许空值 | 主键 | 默认值 | 说明 |
1 | student_users_id | int | 10 | 0 | N | Y | 学生用户ID | |
2 | student_name | varchar | 64 | 0 | Y | N | 学生姓名 | |
3 | student_gender | varchar | 64 | 0 | Y | N | 学生性别 | |
4 | student_id | varchar | 64 | 0 | N | N | 学生学号 | |
5 | phone_number | varchar | 16 | 0 | Y | N | 手机号码 | |
6 | examine_state | varchar | 16 | 0 | N | N | 已通过 | 审核状态 |
7 | user_id | int | 10 | 0 | N | N | 0 | 用户ID |
8 | create_time | datetime | 19 | 0 | N | N | CURRENT_TIMESTAMP | 创建时间 |
9 | update_time | timestamp | 19 | 0 | N | N | CURRENT_TIMESTAMP | 更新时间 |
5 系统实现
5.1前台用户效果实现
5.1.1用户注册
用户注册界面用于新用户进行账号注册,用户应该填写账号、密码、确认密码、身份等信息后点击“注册”,系统会对输入的信息进行验证,验证凭借后即可完成注册。注册界面如图5-1所示。

图5-1用户注册界面
5.1.2用户登录
用户登录界面用于已注册的用户进行账号登录,用户输入账号、密码和验证码,系统会对输入的信息进行验证,验证通过后即可完成登录,并供应密码找回的选项。登录界面如图5-2所示。

图5-2用户登录界面
5.1.3首页
首页界面是用户访问系统的入口页面,它展示系统的首要功能和特色。用户可以查看首页展示的轮播图、最新资讯、社团活动推荐等信息并进行相关操作。其界面如图5-3所示。

图5-3首页界面
5.1.4社团公告
用户可以查看系统发布的网站公告、关于我们、联系方式、网站介绍等信息。如点击网站公告进入页面允许查看该公告的详细信息。其界面如图5-4所示。

图5-4社团公告界面
5.1.5最新资讯
用户可以查看最新资讯列表中某个资讯的详情并可以进行点赞、收藏和发表评论操作。支持通过局部搜索、筛选等方式搜索查看相关资讯信息。其界面如图5-5所示。

图5-5最新资讯界面
5.1.6社团信息
通过用户许可查看社团信息列表中某个社团的详情并可以进行点赞、收藏和发表评论运行。学生用户还能够申请进入社团,点击详情下方的“入团申请”能够提交加入该社团的申请信息。支持通过选择社团名称、排序等方式搜索查看相关社团信息。其界面图如下图5-6所示。

图5-6社团信息界面
5.1.7社团活动
用户可以查看社团活动列表中某个活动的详情并可以进行点赞、收藏、在线报名和发表评论操作。点击详情下方的“在线报名”填写报名备注和确认报名信息后点击“提交”即可结束报名。此外,在活动详情界面提供活动报名倒计时功能。其界面图如下图5-7所示。

图5-7社团活动界面
5.1.8个人中心(学生用户)
用户点击我的头像下拉菜单“个人中心”许可查看个人首页、入团申请、活动报名、活动评价和收藏信息并进行相关操控。例如,点击“入团申请”可以查看列表中某个入团申请的详情和审核情况。点击“活动报名”能够查看列表中某个活动报名的详情和审核情况,审核经过后可参与活动,活动结束后点击“评价”许可对此次活动进行评价。点击“收藏”行查看或删除收藏列表信息。其界面如图5-8所示。

图5-8个人中心界面
5.1.9个人中心(社团用户)
通过用户点击我的头像下拉菜单“个人中心”可以查看个人首页、社团信息、入团申请、社团成员、社团活动、活动报名、活动评价、社团经费、社团支出、社团收入和收藏信息并进行相关管理。例如,点击“入团申请”可能查看列表中某个学生提交入团申请的详情并进行审核和回复,审核通过后点击“添加成员”进入页面填写入团日期、团内职务等信息后点击“提交”即可添加社团成员信息。点击“社团经费”可以查看列表中某个经费的详情并可以提交经费支出记录和收入记录信息。点击“收藏”能够查看或删除收藏列表信息。其界面如图5-9所示。

图5-9个人中心界面
5.2管理员功能实现
5.2.1架构用户
管理员许可查看新注册的社团用户信息详情并进行审核,拥有对所有系统用户(管理员、学生用户、社团用户)的账号进行全面运行管控的权限。例如,管理员可以点击查看某个学生用户/社团用户的详情并修改用户状态等信息。其界面如图5-10所示。

图5-10系统用户界面
5.2.2社团信息管理
在该模块管理员可以对社团信息列表进行管理和进行社团信息添加。如点击“社团信息列表”进入页面可以查看列表中某个社团信息的详情和评论;点击“社团信息添加”进入页面填写社团名称、社团分类等信息和上传社团海报后点击“提交”即可结束社团信息的添加。以社团信息列表为例,其界面如图5-11所示。

图5-11社团信息列表界面
5.2.3社团活动管理
在该模块管理员可以对社团活动列表进行管理和进行社团活动添加。如点击“社团活动列表”进入页面可以查看列表中某个社团活动的详情和评论;点击“社团活动添加”进入页面填写活动名称、活动地点等信息和上传活动海报后点击“提交”即可完成社团活动的添加。以社团活列表为例,其界面如图5-12所示。

图5-12社团信活动列表界面
5.2.4社团经费管理
在该模块管理员许可对社团经费列表进行管理和进行社团经费添加。如点击“社团经费列表”进入页面可以查看列表中某个社团经费的详情;点击“社团经费添加”进入页面填写相关信息后点击“提交”即可完成社团经费的添加。以社团经费列表为例,其界面如图5-13所示。

图5-13社团经费列表界面
5.2.5系统管理
在该模块管理员行对系统轮播图信进行增删改查操作。例如,点击“添加”进入页面上传轮播图和输入标题、链接信息后点击“提交”即可完成轮播图的添加。其界面如图5-14所示。

图5-14系统管理界面
5.2.6社团公告管理
社团公告管理界面供管理员创建、编辑、发布和删除社团公告,确保能及时向用户传达重要信息、公告、更新或事件等内容。依据该界面,管理员可以高效地管理所有社团公告,保证信息传递的准确性和时效性。其界面如图5-15所示。

图5-15社团公告管理界面
5.2.7资源管理
通过在该模块管理员可以对最新资讯和资讯分类信息进行增删改查执行。例如,点击“最新资讯”进入页面后能够查看列表中某个资讯的详情和评论。以最新资讯为例,其界面如图5-16所示。

图5-16最新资讯界面
6 系统测试
6.1测试目的
系统测试的主要目的是确保环境的功能、性能和稳定性满足需求规格说明书中的要求,并验证系统在实际使用环境中的可用性和可靠性。通过测试,可以发现软件中的缺陷、漏洞和潜在疑问,确保系统运行的准确性、完整性和安全性。在功能测试中,目的是验证系统各功能模块是否按设计达成预期功能,例如用户登录、信息管理、数据查询等核心功能是否准确执行。性能测试的目的是验证系统在高并发、数据量大等压力场景下的响应时间和处理能力,确保环境具备良好的性能。兼容性测试的目的是确保系统在不同的硬件、软件和浏览器环境中能正常运行。测试还包括对异常处理和边界条件的验证,确保系统在异常场景下能够正确处理和恢复。最终,通过测试确保系统可能安全稳定地部署上线,为用户提供可靠的服务。
6.2测试方法
否符合预期。性能测试采用压力测试和负载测试方法,通过模拟高并发用户访问、数据处理的场景,评估系统的响应时间、吞吐量和稳定性。兼容性测试通过在不同操作系统、浏览器和硬件设备上运行系统,验证其在不同环境中的适应性[9]。异常测试通过设计边界条件和异常输入,检查系统对非法数据和管理的处理能力。测试用例的设计需覆盖系统的所有功能模块和接口,确保测试过程的全面性。通过系统测试方法的综合应用,可能高效发现问题,并为系统的优化和改进提供依据。就是系统测试采用多种测试方法,以全面验证系统的功能和性能。功能测试采用黑盒测试方法,利用设计测试用例直接验证系统功能是否符合需求,无需了解内部代码逻辑。例如,设计用例验证用户登录模块,利用输入合法和非法的用户名与密码,检查环境响应
6.3测试内容
系统的测试用例表格如下图所示。
表6-2 环境测试用例表
测试项 | 测试用例 | 问题 | 结论 |
登录功能测试 | 打开登录页面 输入正确的用户名和密码 点击“登录”按钮 | 无 | 符合预期 |
登录功能测试 | 打开登录页面 输入错误的用户名 输入正确的密码 点击“登录”按钮 | 无 | 符合预期 |
登录功能测试 | 打开登录页面 输入正确的用户名 输入错误的密码 点击“登录”按钮 | 无 | 符合预期 |
登录功能测试 | 打开登录页面 输入不存在的用户名和密码 点击“登录”按钮 | 无 | 符合预期 |
注册功能测试 | 打开注册页面 输入合法的用户名、密码、邮箱等信息 点击“注册”按钮 | 无 | 符合预期 |
注册功能测试 | 打开注册页面 输入已存在的用户名 输入其他合法信息 点击“注册”按钮 | 无 | 符合预期 |
注册功能测试 | 打开注册页面 输入合法用户名但密码不符合要求(如长度不足) 点击“注册”按钮 | 无 | 符合预期 |
注册功能测试 | 打开注册页面 输入合法用户名和密码但邮箱格式错误 点击“注册”按钮 | 无 | 符合预期 |
查看社团活动测试 | 学生用户登录系统 进入社团活动页面,点击某个社团活动允许 浏览图片、地点、举办时间等信息 | 无 | 符合预期 |
查看社团活动测试 | 学生用户登录系统 进入社团活动页面,使用搜索栏输入社团活动名称搜索社团活动信息,可以搜索到相关社团活动信息 | 无 | 符合预期 |
查看社团活动测试 | 学生用户登录系统 进入社团活动页面,使用搜索栏搜索社团活动,不输入任何搜索条件直接点搜索,无法搜索相关信息 | 无 | 符合预期 |
用户发表评论测试 | 学生用户登录系统 进入最新资讯页面,点击查看某个资讯详情,在详情下方评论区输入评论内容点击提交,可以发布评论 | 无 | 符合预期 |
用户发表评论测试 | 学生用户登录系统 进入最新资讯页面,点击查看某个资讯详情,在详情下方评论区不输入任何内容点击提交,无法发布评论 | 无 | 符合预期 |
6.4测试结论
经过对系统登录、注册、查看社团活动和用户发表评论功能的测试,所有测试用例均按照既定步骤执行完毕。测试结果显示,各功能模块在正常输入和异常输入条件下均表现出预期的行为。登录功能能够准确识别用户名和密码的正确性,并对错误输入给予相应提示。注册作用对用户输入的合法性进行了有效校验,确保了注册信息的规范性。查看社团活动能力能够正常展示社团活动的基本信息,并支持搜索和详情查看操作。用户发表评论功能在用户提交评论时,能够正常提交评论内容,并对异常情况(如未填写评论内容)进行适当处理。整体而言,测试过程中未发现功能缺陷,架构运行稳定,各项功能均符合设计预期。
经过系统全面的功能测试、性能测试和可靠性测试,本体系在测试环境下运行良好,功能模块均按照设计要求实现,核心功能表现稳定,未发现严重作用缺陷或阻塞性障碍。所有关键测试用例均通过,覆盖率达到预期目标,验证了系统的功能性、稳定性和兼容性。
7 总结
本文第一概述了高校社团活动管理信息化平台 开发的背景及其意义,接着详细阐述了平台的具体业务需求。根据这些需求,本文对系统的结构和功能模块进行了精细的设计。整个体系被划分为多个独特的功能模块,每个模块都具有其特定的功能和作用,以确保系统的高效运行和用户友好性。
在开发本架构的过程中,我收获颇丰,学到了许多书本上学不到的知识。尽管系统已经基本做完,但由于个人专业知识的局限,系统仍有许多需要改进的地方,例如界面布局的优化、代码编写的规范性等。未来,我将继续努力学习,不断提升自己的技术水平,对系统进行进一步的完善。
此外,衷心希望高校社团活动管理信息化平台能够尽快应用于实际场景中。它不仅能显著提高社团活动组织和管理的效率,还能为学生提供更加便捷和个性化的服务体验。通过这一创新模式,促进了信息技术与校园文化生活的深度融合,为应对当前高校社团活动管理面临的挑战提供了新的解决方案和思路。这种融合不仅展示了信息技术改善服务质量的巨大潜力,也预示着未来在促进校园文化建设方面拥有广阔的发展前景。
参考文献
[1]刘江涛,王亮亮,吴庆茹,等.基于B/S模式的铁路勘测设计案例信息化管理系统设计与实现[J].铁路计算机应用,2021,30(03):32-35.
[2]张丹丹,李弘.基于B/S架构的办公管理系统设计与开发[J].铁路通信信号工程技术,2024,21(09):44-48+106.
[3]王志亮,纪松波.基于SpringBoot的Web前端与数据库的接口设计[J].工业控制计算机,2023,36(03):51-53.
[4]熊永平.基于SpringBoot框架应用开发技术的分析与研究[J].电脑知识与技术,2021,15(36):76-77.
[5]李艳杰.MySQL数据库下存储过程的综合运用研究[J].现代信息科技,2023,7(11):80-82+88.
[6]陈倩怡,何军.Vue+Springboot+MyBatis手艺应用解析[J].电脑编程技巧与维护,2020,(01):14-15+28.
[7]周晓玉,崔文超.基于Web手艺的数据库应用系统设计[J].信息与电脑(理论版),2023,35(09):189-191.
[8]马艳艳,吴晓光.计算机软件与数据库的设计策略分析[J].电子科技,2024,53(05):104-105.
[9]李俊萌.计算机软件测试技术与开发应用策略分析[J].信息记录材料,2023,24(03):50-52.
[10]吴婷婷.计算机网站的前端开发工艺探析[J].电脑知识与技术,2023,19(27):43-45.
[11]]朱金波.Java编程语言在计算机软件开发中的应用优势分析[J].信息记录材料,2023,24(05):68-70.
[12]钟育伙.基于SpringBoot+Vue的校园活动管理系统设计与实现[J].电子技术,2024,53(10):56-57.
[13]王金恒,梁凤霖,尹菡,等.校园社团管理系统的设计与完成[J].电脑编程技巧与维护,2022,(06):85-88.
[14]张迪.基于移动平台的大学生社团管理系统设计与研究[J].电脑知识与技术,2022,18(13):65-66.
[15]曹勇.数字化校园背景下的高校社团管理摭探[J].成才之路,2022,(11):56-58.
[16]黄智霖.高校校园活动管理系统设计——以厦门华厦学院为例[J].信息技术与信息化,2021,(12):72-74+78.
[17]陈进强.某学院学生社团管理系统设计与实现[J].科学技术创新,2021,(24):108-110.
[18]Yang Y .Design and Implementation of Student Information Management System Based on Springboot[J].Advances in Computer, Signals and Systems,2022,6(6):
[19]Liu Y .Design and Implementation of a Student Attendance Management System based on Springboot and Vue Technology[J].Frontiers in Computing and Intelligent Systems,2024,8(1):91-97.
[20]Nian L ,Bo Z .The Research on Single Page Application Front-end development Based on Vue[J].Journal of Physics: Conference Series,2021,1883(1):
致谢
我完成这篇论文的关键动力,也让我深刻体会到学术研究的严谨性与意义。就是本论文的达成离不开众多导师、同学以及亲友的帮助与帮助。在此,开始向我的导师表示最诚挚的感谢。在整个研究和写作过程中,导师以严谨治学的态度和丰富的专业知识给予了我无私的指导,从论文选题到最终定稿的每一个环节,都为我提供了宝贵的建议与意见,使我得以不断完善研究内容、拓展学术视野。导师耐心细致的指导不仅协助我克服了许多学术难题,也让我在研究能力与学术写作方面得到了显著的提升。导师的鼓励与支持
缘于有了大家的帮助和支撑,我才能克服论文写作中的重重困难并顺利完成。再次向所有支持和援助过我的人表达衷心的感谢。就是我还要感谢在学习生活中给予我帮助和支持的同学、朋友以及家人。论文撰写过程中,许多同学与我共同探讨问题,分享经验与资料,使我的研究更加全面深入。朋友们的关心和陪伴让我在繁忙的研究过程中能够调节心情,保持良好的状态。特别感谢我的家人,他们始终给予我无条件的理解和帮助,为我创造了安心学习与研究的环境。正
-免费领取项目源码,请关注❤点赞收藏并私信博主,谢谢-
浙公网安备 33010602011771号