作业二——读书笔记----软件设计原则、设计模式
| 这个作业属于哪个课程 | 2022软件代码开发技术 |
|---|---|
| 这个作业要求在哪里 | 读书笔记----软件设计原则、设计模式 |
| 这个作业的目标 | 对于软件设计原则、设计模式的了解 |
参考书目:Java设计模式(刘伟)

下面是展示书中讲述的设计原则和设计模式
一、设计原则:
| 设计原则 | 理解含义 |
|---|---|
| 单一职责原则 | 一个类只负责一个功能领域中的相应职责,即一个类只实现某个领域的相应职责,这样有利于进行调用。 |
| 开闭原则 | 软件实体应对扩展开放,而对修改关闭:就是当该类需要进行拓展(比如说添加一个新功能(方法))是可以的,但进行修改某功能则不可以。 |
| 里氏代换原则 | 所有引用基类对象的地方能够透明地使用其子类的对象,就是接口(基类、抽象类)进行定义,子类进行动态实现。 |
| 依赖倒换原则 | 抽象不应该依赖于细节,细节应该依赖于抽象。也就是需要面向接口编程,先把接口写好(明确业务),然后实现类进行具体实现。 |
| 接口隔离原则 | 使用多个专门的接口,而不使用单一的总接口。这样在维护时发现找寻具体功能点就相对简单,实现类里不过与庞杂 |
| 合成复用原则 | 尽量使用对象组合,而不是继承来达到复用的目的。(复用时应该多用关联,少用继承。) |
| 迪米特法则 | 一个软件实体应当尽可能少地与其他实体发生相互作用。 |
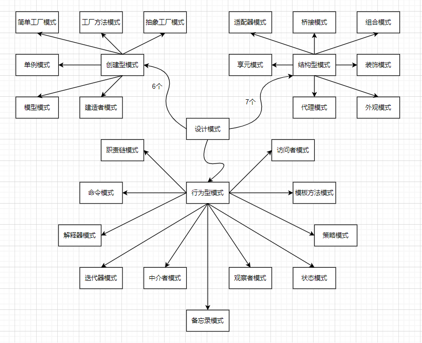
二、设计模式
类型:

三、结合曾经开发实践:
在日常开发中,印象最深就是会经常使用到接口隔离的原则,虽然在平时课程设计中的代码量不大,但还是会习惯使用多个专门接口,来保证我们能比较清楚的知道各个功能块对应的位置。
四、心得体会
在读完这本书,会对设计原则、设计模式的概念更加清楚。在此之前的一些课设项目编码中,可能也会专门多使用专门接口即接口隔离原则,但并不对所有设计原则有一个比较清晰的了解;本书结合大量项目实例对每一个设计模式进行全面、细致的讲解,可以让我对每个原则有一个更明确的认知。全书结构合理、条理清晰、内容丰富,非常适合我去细读和慢慢理解下去的。>
五、截图


浙公网安备 33010602011771号