激活函数及其梯度
Activation Functions (激活函数)

- (阈值相应机制)有多个输入,加权求和,到达阈值后输出固定的值。

- \(Z=\sum_{i=0}^nw_ix_i\)
- \(o=f(x)= \begin{cases} 1,& \text{if }\sum_{i=0}^nw_ix_i>0 \\ 0, & \text{otherwise} \end{cases}\)
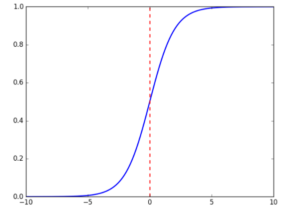
Sigmoid/Logistic
- \(f(x)=\sigma(x)=\frac{1}{1+e^{-x}}\)

Derivative
\(\frac{d}{dx}\sigma(x)=\frac{d}{dx}(\frac{1}{1+e^{-x}})\)
\(=\frac{e^{-x}}{(1+e^{-x})^2}\)
\(=\frac{1+e^{-x}-1}{(1+e^{-x})^2}\)
\(=\frac{1+e^{-x}}{(1+e^{-x})^2}-(\frac{1}{1+e^{-x}})^2\)
\(=\sigma(x)-\sigma(x)^2\)
\(\sigma^{'}=\sigma(1-\sigma)\)
- 连续光滑,将输出值压缩到(0~1)
Tanh
\(f(x)=tanh(x)=\frac{e^x-e^{-x}}{e^x+e^{-x}}\)
\(=2sigmoid(2x)-1\)
Derivative
\(\frac{d}{dx}=\frac{(e^{x}+e^{-x})(e^{x}+e^{-x})-(e^{x}-e^{-x})(e^{x}-e^{-x})}{(e^{x}+e^{-x})^2}\)
\(=1-\frac{(e^{x}-e^{-x})^2}{(e^{x}+e^{-x})^2}=1-tanh^2(x)\)
Rectified Linear Unit
\(f(x)=\begin{cases} x,& \text{if x}\geq 0 \\ 0, & \text{if x<0} \end{cases}\)

浙公网安备 33010602011771号