Neural Machine Translation
目的:
-
将输入的语句,换一种形式输出,不改变原有的意思
过程:
-
数据预处理:
-
分为两个字典
- 待翻译字典
- 翻译后的字典
- 下标-to-字符
- 字符-to-下标
-
两个长度
- Tx:待翻译句子的最大长度,小于则用
做填充,大于则截取,一般选取词典的大小 - Ty:f翻译后语句的长度,通过需求设定
- Tx:待翻译句子的最大长度,小于则用
-
编码过程
- 将字符转为下标--->将下标转为one-hot
-
解码过程
- 将one-hot转为下标---->将下标转为对应字符
-
数据格式
X Y X_oh Y_oh (m,T) (m,Ty) (m,Tx,len(human_vocab)) (m,Ty,len(machine_vocab))
-
-
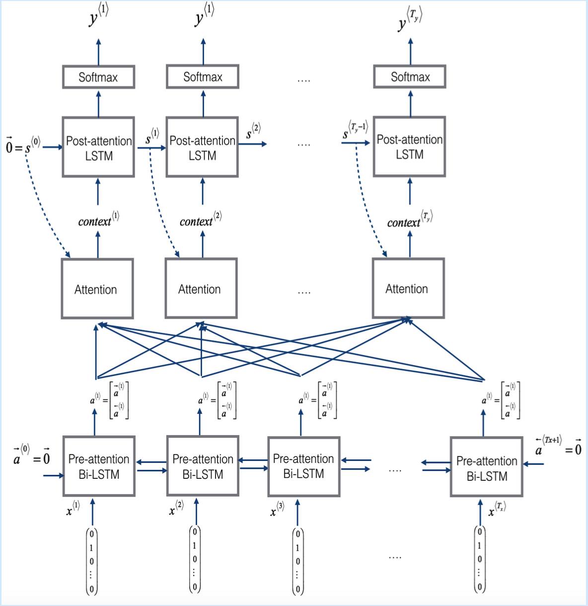
网络结构
-
整体结构
![]()
-
单步结构
![]()
-
-
与文本生成的异同
-
相同处
- 可以根据需求,将网络单元设置成基本的RNN、LSTM、GRU.eg.
-
不同处:
输入 关联程度 文本生成 上一时间步的输出 依赖上一时间步的输出 机器翻译 隐藏层状态、记忆单元状态 依赖关系需要attention计算
-
-
心得
- XXX层 <==> XXX函数
- 将YY通过XX层输出ZZ <==> 将YY作为参数传入XX函数并返回ZZ
-
参考
坚持学习,坚持记录Simbanana



浙公网安备 33010602011771号