实验三
| 博客班级 | https://edu.cnblogs.com/campus/ahgc/AHPU-SE-19 |
|---|---|
| 作业要求 | https://edu.cnblogs.com/campus/ahgc/AHPU-SE-19/homework/11620 |
| 作业目标 |
1、了解基于UML的面向对象分析与设计方法 2、掌握用例图的绘制、用例规约(文档)的编制 3、掌握类图、活动图、状态图、时序图的绘制方法 |
| 学号 | 3190704207 |
相关要求和描述
【实例1】在线选课系统
1) 大学教师选择本学期要教授的课程,每位教师最多只能上报 4 门课程。
2) 教师选课结束后,教务管理人员进行协调和确认教师的课程,并创建本学期的课程目录表,向学生公布。
3) 学生填写课程选修表,每个学生最多选修 4 门课程;每门选修课程的学生数最多为 10 人,最少为 3 人。人数达到 10 人时,停
止学生登记注册此门课程;
4) 学生选课结束后,系统自动取消人数少于三人的课程。
5) 学生按最终的课程表到财务处办理收费手续(billing system)。
6) 教师可查询所教课程的学生花名册(roster)。
7) 教务管理人员维护学生、教师和课程的信息。
以下为相关图例
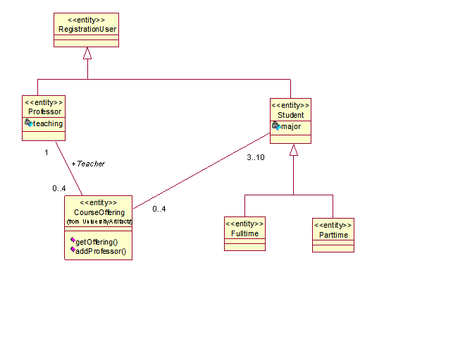
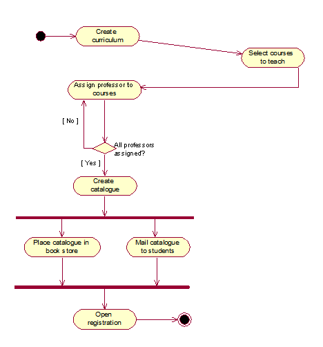
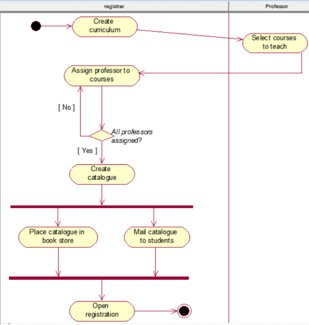
关于各类图的顺序为用例图、类图、活动图、时序图、状态图。
- 用例图

- 类图


- 活动图


- 状态图

- 时序图
顺序图


合作图

描述在线选课系统的 Register for course 用例
用例: Register for course
简单描述:登记学生的选课情况
主参与者:Student
副参与者: Billing System
前置条件:处于选课期间且学生有选课需求
主流:
1)学生进入教务系统
2)学生按照要求进行选课
3)学生提交信息符合选课规定,上传选课信息
4)上传完成,选课成功。
后置条件:学生选课成功
附加流:当选课不符合规定(每个学生最多选修 4 门课程;每门选修课程的学生数最多为 10 人,最少为 3 人)让学生重新选此门课程
关于在实验二中做的机票预订系统的相关图例(其中取用户(user)做具体绘图)
- 整体用例图

- user类图

- user活动图


- user时序图



浙公网安备 33010602011771号