从源码学习Transformer!
从源码学习Transformer!
AI编辑:我是小将
本文作者:谢杨易
https://zhuanlan.zhihu.com/p/178610196
本文已由原作者授权,不得擅自二次转载
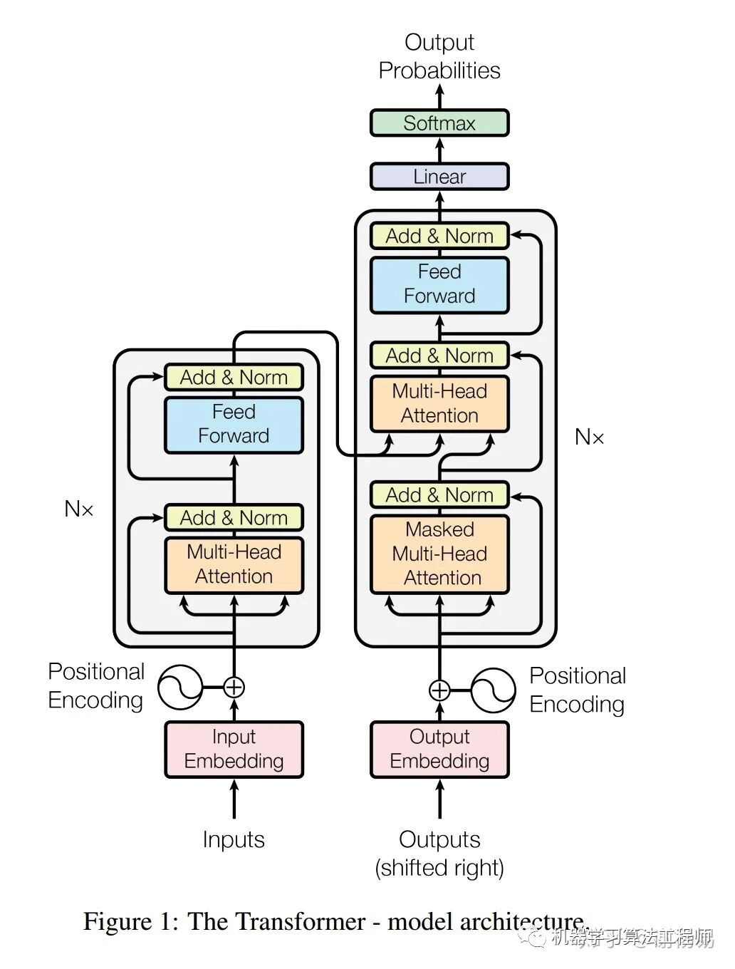
Transformer总体结构
近几年NLP领域有了突飞猛进的发展,预训练模型功不可没。当前利用预训练模型(pretrain models)在下游任务中进行fine-tune,已经成为了大部分NLP任务的固定范式。Transformer摒弃了RNN的序列结构,完全采用attention和全连接,严格来说不属于预训练模型。但它却是当前几乎所有pretrain models的基本结构,为pretrain models打下了坚实的基础,并逐步发展出了transformer-XL,reformer等优化架构。本文结合论文和源码,对transformer基本结构,进行详细分析。
Transformer是谷歌在2017年6月提出,发表在NIPS2017上。论文地址
Attention Is All You Needarxiv.org
分析的代码为Harvardnlp的代码,基于PyTorch, 地址
annotated-transformergithub.com
Transformer主体框架是一个encoder-decoder结构,去掉了RNN序列结构,完全基于attention和全连接。在WMT2014英语翻译德语任务上,bleu值达到了28.4,达到当时的SOTA。其总体结构如下所示
总体为一个典型的encoder-decoder结构。代码如下
# 整个模型入口
def make_model(src_vocab, tgt_vocab, N=6,
d_model=512, d_ff=2048, h=8, dropout=0.1):
"Helper: Construct a model from hyperparameters."
c = copy.deepcopy
# multiHead attention
attn = MultiHeadedAttention(h, d_model)
# feed-forward
ff = PositionwiseFeedForward(d_model, d_ff, dropout)
# position-encoding
position = PositionalEncoding(d_model, dropout)
# 整体为一个encoder-decoder
model = EncoderDecoder(
# encoder编码层
Encoder(EncoderLayer(d_model, c(attn), c(ff), dropout), N),
# decoder解码层
Decoder(DecoderLayer(d_model, c(attn), c(attn), c(ff), dropout), N),
# 编码层输入,输入语句进行token embedding和position embedding
nn.Sequential(Embeddings(d_model, src_vocab), c(position)),
# 解码层输入,同样需要做token embedding和position embedding
nn.Sequential(Embeddings(d_model, tgt_vocab), c(position)),
# linear + softmax,查找vocab中概率最大的字
Generator(d_model, tgt_vocab))
# This was important from their code.
# Initialize parameters with Glorot / fan_avg.
for p in model.parameters():
if p.dim() > 1:
nn.init.xavier_uniform(p)
return model
make_model为Transformer模型定义的入口,它先定义了multi-head attention、feed-forward、position-encoding等一系列子模块,然后定义了一个encoder-decoder结构并返回。下面来看encoder-decoder定义。
class EncoderDecoder(nn.Module):
"""
一个标准的encoder和decoder框架,可以自定义embedding、encoder、decoder等
"""
def __init__(self, encoder, decoder, src_embed, tgt_embed, generator):
super(EncoderDecoder, self).__init__()
# encoder和decoder通过构造函数传入,可灵活更改
self.encoder = encoder
self.decoder = decoder
# src和target的embedding,也是通过构造函数传入,方便灵活更改
self.src_embed = src_embed
self.tgt_embed = tgt_embed
# linear + softmax
self.generator = generator
def forward(self, src, tgt, src_mask, tgt_mask):
"Take in and process masked src and target sequences."
# 先对输入进行encode,然后再通过decode输出
return self.decode(self.encode(src, src_mask), src_mask,
tgt, tgt_mask)
def encode(self, src, src_mask):
# 先对输入进行embedding,然后再经过encoder
return self.encoder(self.src_embed(src), src_mask)
def decode(self, memory, src_mask, tgt, tgt_mask):
# 先对目标进行embedding,然后经过decoder
return self.decoder(self.tgt_embed(tgt), memory, src_mask, tgt_mask)
encoder-decoder定义了一个标准的编码解码框架,其中编码器、解码器均可以自定义,有很强的泛化能力。模块运行时会调用forward函数,它先对输入进行encode,然后再通过decode输出。我们就不详细展开了。
2 encoder
2.1 encoder定义
encoder分为两部分
-
输入层embedding。输入层对inputs文本做token embedding,并对每个字做position encoding,然后叠加在一起,作为最终的输入。
-
编码层encoding。编码层是多层结构相同的layer堆叠而成。每个layer又包括两部分,multi-head self-attention和feed-forward全连接,并在每部分加入了残差连接和归一化。
代码实现上也验证了这一点。我们看EncoderDecoder类中的encode函数,它先利用输入embedding层对原始输入进行embedding,然后再通过编码层进行encoding。
class EncoderDecoder(nn.Module):
def encode(self, src, src_mask):
# 先对输入进行embedding,然后再经过encoder
return self.encoder(self.src_embed(src), src_mask)
2.2 输入层embedding
原始文本经过embedding层进行向量化,它包括token embedding和position embedding两层。
2.2.1 token embedding
token embedding对文本进行向量化,一般来说有两种方式
-
采用固定词向量,比如利用Word2vec预先训练好的。这种方式是LSTM时代常用的方式,比较简单省事,无需训练。但由于词向量是固定的,不能解决一词多义的问题,词语本身也不是contextual的,没有结合上下文语境信息,另外对于不在词向量中的词语,比如特定领域词语或者新词,容易出现OOV问题。
-
随机初始化,然后训练。这种方式比较麻烦,需要大规模训练语料,但能解决固定词向量的一系列问题。Transformer采用了这种方式。
另外,基于Transformer的BERT模型在中文处理时,直接基于字做embedding,优点有
-
无需分词,故不会引入分词误差。事实上,只要训练语料充分,模型自然就可以学到分词信息了。
-
中文字个数固定,不会导致OOV问题
-
中文字相对词,数量少很多,embedding层参数大大缩小,减小了模型体积,并加快了训练速度。
事实上,就算在LSTM时代,很多case中,我们也碰到过基于字的embedding的效果比基于词的要好一些。
class Embeddings(nn.Module):
# token embedding,随机初始化训练,然后查表找到每个字的embedding
def __init__(self, d_model, vocab):
super(Embeddings, self).__init__()
# 构建一个随机初始化的词向量表,[vocab_size, d_model]。bert中的设置为[21128, 768]
self.lut = nn.Embedding(vocab, d_model)
self.d_model = d_model
def forward(self, x):
# 从词向量表中查找字对应的embedding向量
return self.lut(x) * math.sqrt(self.d_model)
由代码可见,Transformer采用的是随机初始化,然后训练的方式。词向量维度为[vocab_size, d_model]。例如BERT中为[21128, 768],参数量还是很大的。ALBert针对embedding层进行矩阵分解,大大减小了embedding层体积。
2.2.2 position encoding
首先一个问题,为啥要进行位置编码呢。原因在于self-attention,将任意两个字之间距离缩小为1,丢失了字的位置信息,故我们需要加上这一信息。我们也可以想到两种方法
-
固定编码。Transformer采用了这一方式,通过奇数列cos函数,偶数列sin函数方式,利用三角函数对位置进行固定编码。
-
动态训练。BERT采用了这种方式。先随机初始化一个embedding table,然后训练得到table 参数值。predict时通过embedding_lookup找到每个位置的embedding。这种方式和token embedding类似。
哪一种方法好呢?个人以为各有利弊
-
固定编码方式简洁,不需要训练。且不受embedding table维度影响,理论上可以支持任意长度文本。(但要尽量避免预测文本很长,但训练集文本较短的case)
-
动态训练方式,在语料比较大时,准确度比较好。但需要训练,且最致命的是,限制了输入文本长度。当文本长度大于position embedding table维度时,超出的position无法查表得到embedding(可以理解为OOV了)。这也是为什么BERT模型文本长度最大512的原因。
class PositionalEncoding(nn.Module):
# 位置编码。transformer利用编码方式实现,无需训练。bert则采用训练embedding_lookup方式
# 编码方式文本语句长度不受限,但准确度不高
# 训练方式文本长度会受position维度限制(这也是为什么bert只能处理最大512个字原因),但训练数据多时,准确率高
def __init__(self, d_model, dropout, max_len=5000):
super(PositionalEncoding, self).__init__()
self.dropout = nn.Dropout(p=dropout)
# 采用sin和cos进行position encoding
pe = torch.zeros(max_len, d_model)
position = torch.arange(0, max_len).unsqueeze(1)
div_term = torch.exp(torch.arange(0, d_model, 2) *
-(math.log(10000.0) / d_model))
pe[:, 0::2] = torch.sin(position * div_term) # 偶数列
pe[:, 1::2] = torch.cos(position * div_term) # 奇数列
pe = pe.unsqueeze(0)
self.register_buffer('pe', pe)
def forward(self, x):
# token embedding和position encoding加在一起
x = x + Variable(self.pe[:, :x.size(1)],
requires_grad=False)
return self.dropout(x)
由代码可见,position encoding直接采用了三角函数。对偶数列采用sin,奇数列采用cos。
Encoder层是Transformer的核心,它由N层相同结构的layer(默认6层)堆叠而成。
class Encoder(nn.Module):
"Core encoder is a stack of N layers"
def __init__(self, layer, N):
super(Encoder, self).__init__()
# N层堆叠而成,每一层结构都是相同的,训练参数不同
self.layers = clones(layer, N)
# layer normalization
self.norm = LayerNorm(layer.size)
def forward(self, x, mask):
# 1 经过N层堆叠的multi-head attention + feed-forward
for layer in self.layers:
x = layer(x, mask)
# 2 对encoder最终输出结果进行layer-norm归一化。层间和层内子模块都做过 add + dropout + layer-norm
return self.norm(x)
encoder的定义很简洁。先经过N层相同结构的layer,然后再进行归一化输出。重点我们来看layer的定义。
class EncoderLayer(nn.Module):
"Encoder is made up of self-attn and feed forward (defined below)"
def __init__(self, size, self_attn, feed_forward, dropout):
super(EncoderLayer, self).__init__()
# 1 self_attention
self.self_attn = self_attn
# 2 feed_forward
self.feed_forward = feed_forward
# 3 残差连接。encoder和decoder,每层结构,每个子结构,都有残差连接。
# add + drop-out + layer-norm
self.sublayer = clones(SublayerConnection(size, dropout), 2)
self.size = size
def forward(self, x, mask):
# 经过self_attention, 然后和输入进行add + layer-norm
x = self.sublayer[0](x, lambda x: self.self_attn(x, x, x, mask))
# 经过feed_forward, 此模块也有add + layer-norm
return self.sublayer[1](x, self.feed_forward)
encoder layer分为两个子模块
-
self attention, 并对输入attention前的和经过attention输出的,做残差连接。残差连接先经过layer-norm归一化,然后进行dropout,最后再做add。后面我们详细分析
-
feed-forward全连接,也有残差连接的存在,方式和self attention相同。
2.3.1 MultiHeadedAttention
MultiHeadedAttention采用多头self-attention。它先将隐向量切分为h个头,然后每个头内部进行self-attention计算,最后再concat再一起。
代码如下
class MultiHeadedAttention(nn.Module):
def __init__(self, h, d_model, dropout=0.1):
super(MultiHeadedAttention, self).__init__()
assert d_model % h == 0
# d_model为隐层维度,也是embedding的维度,h为多头个数。
# d_k为每个头的隐层维度,要除以多头个数。也就是加入了多头,总隐层维度不变。
self.d_k = d_model // h
self.h = h
# 线性连接
self.linears = clones(nn.Linear(d_model, d_model), 4)
self.attn = None
self.dropout = nn.Dropout(p=dropout)
def forward(self, query, key, value, mask=None):
if mask is not None:
# 输入mask,在decoder的时候有用到。decode时不能看到要生成字之后的字,所以需要mask
mask = mask.unsqueeze(1)
nbatches = query.size(0)
# 1) q, k, v形状变化,加入多头, [batch, L, d_model] => [batch, h, L, d_model/h]
query, key, value = [l(x).view(nbatches, -1, self.h, self.d_k).transpose(1, 2)
for l, x in zip(self.linears, (query, key, value))]
# 2) attention计算
x, self.attn = attention(query, key, value, mask=mask,
dropout=self.dropout)
# 3) 多头结果concat在一起,还原为初始形状
x = x.transpose(1, 2).contiguous().view(nbatches, -1, self.h * self.d_k)
# 4)最后经过一个线性层
return self.linears[-1](x)
下面重点来看单个头的self-attention。也就是论文中的“Scaled Dot-Product Attention”。attention本质上是一个向量的加权求和。它探讨的是每个位置对当前位置的贡献。步骤如下
-
q向量和每个位置的k向量计算点积,然后除以向量长度的根号。计算点积可以认为是进行权重计算。除以向量长度原因是向量越长,q*k值理论上会越大,故需要在向量长度上做归一化。
-
attention-mask。mask和输入矩阵shape相同,mask矩阵中值为0位置对应的输入矩阵的值更改为-1e9,一个非常非常小的数,经过softmax后趋近于0。decoder中使用了mask,后面我们详细分析。
-
softmax归一化,使得q向量和每个位置的k向量的score分布到(0, 1)之间
-
加权系数乘以每个位置v向量,然后加起来。
公式如下:
代码如下
def attention(query, key, value, mask=None, dropout=None):
# attention计算,self_attention和soft-attention都是使用这个函数
# self-attention, q k v 均来自同一文本。要么是encoder,要么是decoder
# soft-attention, q来自decoder,k和v来自encoder,从而按照decoder和encoder相关性,将encoder信息融合进来
d_k = query.size(-1)
# 利用q * k计算两向量间相关度,相关度高则权重大。
# 除以根号dk的原因是,对向量长度进行归一化。q和k的向量长度越长,q*k的值越大
scores = torch.matmul(query, key.transpose(-2, -1)) / math.sqrt(d_k)
# attention-mask,将 mask中为1的 元素所在的索引,在a中相同的的索引处替换为 value
if mask is not None:
scores = scores.masked_fill(mask == 0, -1e9)
# softmax归一化
p_attn = F.softmax(scores, dim = -1)
# dropout
if dropout is not None:
p_attn = dropout(p_attn)
# 最后利用归一化后的加权系数,乘以每一个v向量,再加和在一起,作为attention后的向量。每个字对应一个向量
return torch.matmul(p_attn, value), p_attn
self-attention和soft-attention共用了这个函数,他们之间的唯一区别是q k v向量的来源不同。self-attention中q k v 均来自同一文本。而decoder的soft-attention,q来自于decoder,k和v来自于encoder。它体现的是encoder对decoder的加权贡献。
2.3.2 PositionwiseFeedForward
feed-forward本质是一个两层的全连接,全连接之间加入了relu非线性和dropout。比较简单,代码如下
class PositionwiseFeedForward(nn.Module):
# 全连接层
def __init__(self, d_model, d_ff, dropout=0.1):
super(PositionwiseFeedForward, self).__init__()
# 第一层全连接 [d_model, d_ff]
self.w_1 = nn.Linear(d_model, d_ff)
# 第二层全连接 [d_ff, d_model]
self.w_2 = nn.Linear(d_ff, d_model)
# dropout
self.dropout = nn.Dropout(dropout)
def forward(self, x):
# 全连接1 -> relu -> dropout -> 全连接2
return self.w_2(self.dropout(F.relu(self.w_1(x))))
总体过程是:全连接1 -> relu -> dropout -> 全连接2。两层全连接内部没有shortcut,这儿不要搞混了。
2.3.3 SublayerConnection
在每层的self-attention和feed-forward模块中,均应用了残差连接。残差连接先对输入进行layerNorm归一化,然后送入attention或feed-forward模块,然后经过dropout,最后再和原始输入相加。这样做的好处是,让每一层attention和feed-forward模块的输入值,均是经过归一化的,保持在一个量级上,从而可以加快收敛速度。
class SublayerConnection(nn.Module):
"""
A residual connection followed by a layer norm.
Note for code simplicity the norm is first as opposed to last.
"""
def __init__(self, size, dropout):
super(SublayerConnection, self).__init__()
# layer-norm 归一化
self.norm = LayerNorm(size)
# dropout
self.dropout = nn.Dropout(dropout)
def forward(self, x, sublayer):
# 先对输入进行layer-norm, 然后经过attention等相关模块,再经过dropout,最后再和输入相加
return x + self.dropout(sublayer(self.norm(x)))
从forward函数可见,先对输入进行layer-norm, 然后经过attention等相关模块,再经过dropout,最后再和输入相加。残差连接的作用就不说了,参考ResNet。
3 decoder
decoder结构和encoder大体相同,也是堆叠了N层相同结构的layer(默认6层)。不同的是,decoder的每个子层包括三层。
-
masked multi-head self-attention。这一部分和encoder基本相同,区别在于decoder为了保证模型不能看见要预测字的后面位置的字,加入了mask,从而避免未来信息的穿越问题。mask为一个上三角矩阵,上三角全为1,下三角和对角线全为0
-
multi-head soft-attention。soft-attention和self-attention结构基本相同,甚至实现函数都是同一个。唯一的区别在于,self-attention的q k v矩阵来自同一个,所以叫self-attention。而soft-attention的q来自decoder,k和v来自encoder。表征的是encoder的整体输出对于decoder的贡献。
-
feed-forward。这一块基本相同。
另外三个模块均使用了残差连接,步骤仍然为 layerNorm -> attention等模块 -> dropout -> 和输入进行add decoder每个layer代码如下
class DecoderLayer(nn.Module):
"Decoder is made of self-attn, src-attn, and feed forward (defined below)"
def __init__(self, size, self_attn, src_attn, feed_forward, dropout):
super(DecoderLayer, self).__init__()
self.size = size
# self-attention 自注意力
self.self_attn = self_attn
# soft-attenton, encoder的输出对decoder的作用
self.src_attn = src_attn
# feed-forward 全连接
self.feed_forward = feed_forward
# 残差连接
self.sublayer = clones(SublayerConnection(size, dropout), 3)
def forward(self, x, memory, src_mask, tgt_mask):
# memory为encoder最终输出
m = memory
# 1 对decoder输入做self-attention, 再和输入做残差连接
x = self.sublayer[0](x, lambda x: self.self_attn(x, x, x, tgt_mask))
# 2 对encoder输出和decoder当前进行soft-attention,此处也有残差连接
x = self.sublayer[1](x, lambda x: self.src_attn(x, m, m, src_mask))
# 3 feed-forward全连接,也有残差连接
return self.sublayer[2](x, self.feed_forward)
4 输出层
decoder的输出作为最终输出层的输入,经过两步
-
linear线性连接,也即是w * x + b
-
softmax归一化,向量长度等于vocabulary的长度,得到vocabulary中每个字的概率。利用beam-search等方法,即可得到生成结果。
这一层比较简单,代码如下
class Generator(nn.Module):
"Define standard linear + softmax generation step."
def __init__(self, d_model, vocab):
super(Generator, self).__init__()
self.proj = nn.Linear(d_model, vocab)
def forward(self, x):
# 先经过linear线性层,然后经过softmax得到归一化概率分布
# 输出向量长度等于vocabulary的维度
return F.log_softmax(self.proj(x), dim=-1)
5 总结
Transformer相比LSTM的优点
-
完全的并行计算,Transformer的attention和feed-forward,均可以并行计算。而LSTM则依赖上一时刻,必须串行
-
减少长程依赖,利用self-attention将每个字之间距离缩短为1,大大缓解了长距离依赖问题
-
提高网络深度。由于大大缓解了长程依赖梯度衰减问题,Transformer网络可以很深,基于Transformer的BERT甚至可以做到24层。而LSTM一般只有2层或者4层。网络越深,高阶特征捕获能力越好,模型performance也可以越高。
-
真正的双向网络。Transformer可以同时融合前后位置的信息,而双向LSTM只是简单的将两个方向的结果相加,严格来说仍然是单向的。
-
可解释性强。完全基于attention的Transformer,可以表达字与字之间的相关关系,可解释性更强。
Transformer也不是一定就比LSTM好,它的缺点如下
-
文本长度很长时,比如篇章级别,计算量爆炸。self-attention的计算量为O(n^2), n为文本长度。Transformer-xl利用层级方式,将计算速度提升了1800倍
-
Transformer位置信息只靠position encoding,效果比较一般。当语句较短时,比如小于10个字,Transformer效果不一定比LSTM好
-
Transformer参数量较大,在大规模数据集上,效果远好于LSTM。但在小规模数据集上,如果不是利用pretrain models,效果不一定有LSTM好。
推荐阅读

浙公网安备 33010602011771号