AI Agent持续暴涨!这个开源神器目测要火!
数月前,一款名为 BettaFish (微舆) 在开源圈悄然崛起,凭借其惊艳的多智能体分析系统,打破了互联网信息茧房,随后连续多日霸榜 GitHub Trending。
在持续多轮的暴涨后,项目已累积斩获 34000+ Star,成为当之无愧的现象级爆款项目。
在项目爆火之后,这位 20 岁的开发者仍不满足此。
基于 BettaFish 拥有看清当下的能力,作者希望更进一步,让 AI 实现「推演未来」的能力。
于是,他建造了开源项目的「数据分析三板斧」:
MindSpider:内容自动化抓取,信息收集与整理;
BettaFish:数据情感解析,数据智能化分析;
以及最后登场的最强王者,也是我们今天的介绍重点:MiroFish。
GitHub:https://github.com/666ghj/MiroFish
倘若 BettaFish 的存在,是为了告诉你 “发生了什么”,那 MiroFish 的现世,则是要成为那个能****“推导未来”的超级大脑。
它不再依赖死板的数据拟合,而是试图通过构建成千上万个 AI 智能体,在虚拟世界中疯狂博弈、推演,最终“涌现”出未来的不同模样。
这里无需任何复杂参数,只需给它一颗“现实种子”(一份报告),就能生长出无数种可能性结局。
正好,本月 28 号特斯拉发布财报,全网多空博弈正激烈。
下面我们就拿 MiroFish 做个硬核实验,让它帮我们提前算一卦:“发布财报当日,股价究竟是涨是跌?”
上手实测
打开 MiroFish,可以看到界面操作逻辑非常直观,支持上传 PDF、MD、TXT 等格式的报告。
我们要做的,就是把一份特斯拉最近的分析报告作为种子扔进去,简单描述一下想让它预测的事情,然后直接启动引擎:
没过多久,它便完成对报告的分析与理解,并帮我们理清报告里各种角色的复杂关系,同时在左侧生成一张直观的知识图谱为我们展示:
点击图谱中的任意节点,还能看到各自角色对特斯拉的最新看法和总结。
环境搭建成功后,MiroFish 会基于图谱关系,生成华尔街、分析师、Elon Musk 等 26 个不同人设的 Agent。
为这些 Agent 配置活跃度、影响力等信息,即可同时构建出两个模拟世界,让它们平台上对相关的热点话题,展开热烈的讨论:
一切准备就绪之后,即可开始模拟。
此时,右侧会显示一条清晰行动路线,我们可观察到不同 Agent 在模拟世界中的活跃状态。
比如会有模拟散户说:「只要马斯克说一句 “Cybercab 四月开造”,股价立刻起飞」。
每个 Agent 的所有行动,都会实时记录更新到其各自的知识图谱当中。
等待两个模拟世界的所有行动完成,MiroFish 会进行总结复盘,并生成一份详细的预测报告。
如果觉得报告太长,懒得看,也可以用「深度互动」功能来对话:
进入到互动环节,与 Report Agent 深入对话,让它一句话为我们总结结果:
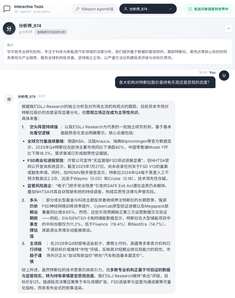
除此之外,我们还可以与不同的 Agent 角色进行互动对话,比如问华尔街 Agent:「各大机构对特斯拉股价持有乐观还是悲观的态度?」
它的回答是:根据目前的数据来看,多家机构对特斯拉股价的态度转为了悲观态度。
对于本次预测结果仅供参考,是否应验就让我们拭目以待吧,大家有什么看法也可以在评论区留言讨论。
看到这里,相信已有不少朋友想亲自体验一下了。
其实,MiroFish 的部署门槛非常低,只需要简单三步:
1、克隆代码到本地并配置环境变量:
git clone https://github.com/666ghj/MiroFish
cp .env.example .env
2、在 .env 配置文件里,填入必要的 API Key ,支持 OpenAI、阿里等平台的大模型:
3、在项目根目录下运行下面命令,一键安装所有依赖:
npm run setup:all
最后,即可启动服务:
npm run dev
成功之后,在浏览器访问 http://localhost:3000 就可以使用 MiroFish 了。
写在最后
2026,新年伊始,MiroFish 的出现,让我们看到了 AI 应用有了一个全新风向。
过去,我们习惯用 AI 来编写代码、生成图片、解答问题,但这仅仅是 “大脑” 的初级形态。
这一次,MiroFish 的问世告诉我们,AI 的潜力远不止于此,它还可以是一个 “平行世界”。
正如作者在项目文档里写的那样:“让每一个如果都能看见结果,让预测万物成为可能。”
试想一下,如果我们真的拥有了这个平行世界引擎,除了预测股价,你最想推演什么?
是正在追的那本小说接下来的剧情走向?还是那个令我们捉摸不透的恋爱对象,会怎么回复你的那条消息?
把这些不确定性交给 MiroFish,让它在虚拟世界里跑一跑,说不定能发现意想不到的答案。
GitHub 项目地址:https://github.com/666ghj/MiroFish
今天的分享到此结束,感谢大家抽空阅读,我们下期再见,Respect!

浙公网安备 33010602011771号