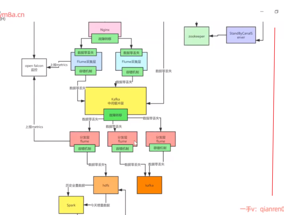
105-09-企业级离线数据仓库(一)_ev 有用 大数据平台原型图片 数据治理 看2





-----


-----

-----

-----


6




-----




-----

各个功能页面原型




-----

-----

-----




-----

-----








-----


-----

-----

-----


6




-----




-----

各个功能页面原型




-----

-----

-----




-----

-----


