SenseGlove R1力反馈数据手套:为人类与机器人的未来交互而生
SenseGlove R1力反馈数据手套:为人类与机器人的未来交互而生
在具身智能与人形机器人技术爆发的2026年,如何让机器人真正学会“触摸”世界?SenseGlove R1外骨骼力反馈数据手套给出了终极答案。它专为遥操作人形机器人手和模仿学习而设计,将高保真触觉感知与毫米级精度完美融合。
【设备详情参数在最下方】
核心亮点:
-
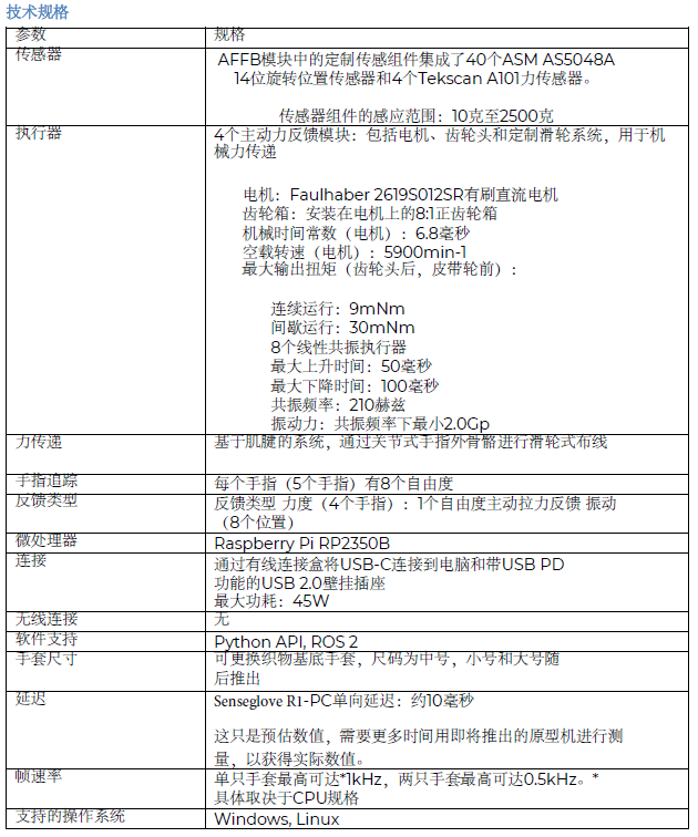
四指主动力反馈:拇指到无名指配备主动力反馈模块,通过1kHz高速控制回路实时渲染抓握阻力,让你在操控机器人时,能真切感受到物体的软硬与轻重,即便是拿起一枚脆弱的鸡蛋也能恰到好处。
-
毫米级精准追踪:内置40个霍尔效应传感器,每根手指拥有8个自由度,实现指尖到指节的毫米级动作捕捉,确保每一个细微手势都能被机器人精准复刻。
-
多维触觉感知:5个指尖与3个掌心的振动触觉执行器,不仅能传递接触质感,还能让你分辨光滑与粗糙的差异,真正实现“身临其境”的远程操控。
-
开放生态与低延迟:提供Python API及ROS 2支持,无缝对接主流机器人开发框架,单向延迟仅约10ms,确保指令与反馈实时同步。




应用价值:
研究数据表明,借助R1的触觉反馈,机器人操作员的数据采集速度提升6%,AI模型在开门等复杂任务中的操作效果改善11%。无论你是进行机器人遥操作、力感知模仿学习,还是灵巧操控算法研究,SenseGlove R1都将成为你连接人类意图与机器人动作的关键桥梁,为下一代人机交互研究注入全新动


浙公网安备 33010602011771号