• 博客园logo
  • 会员
  • 众包
  • 新闻
  • 博问
  • 闪存
  • 赞助商
  • HarmonyOS
  • Chat2DB
    • 搜索
      所有博客
    • 搜索
      当前博客
  • 写随笔 我的博客 短消息 简洁模式
    用户头像
    我的博客 我的园子 账号设置 会员中心 简洁模式 ... 退出登录
    注册 登录
缘幻域
博客园 | 首页 | 新随笔 | 新文章 | 联系 | 订阅 订阅 | 管理

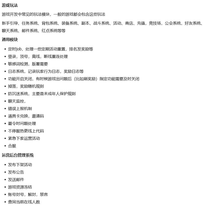
游戏服务器开发

 

 

 

 

发表于 2021-11-15 11:48  缘幻域  阅读(44)  评论(0)    收藏  举报
 
刷新页面返回顶部

公告


博客园  ©  2004-2025
浙公网安备 33010602011771号 浙ICP备2021040463号-3