初始接口测试08

接口测试

接口测试的含义

对接口的功能、性能、安全性等方面进行验证的一种测试类型

接口功能测试

主要用于验证接口是否正确实现和处理需要的各种业务

将不同的数据传递给同一个接口,判断各个返回值是否正确

接口测试的方法

测试工具:postman、jmeter、loadrunner

接口自动化测试:python、pycharm、requets库、unittest、pytest

接口自动化测试的含义

通过编写脚本实现接口测试,可以使用python语言或Java语言

接口自动化测试能做什么

自动准备初始化数据

自动执行测试用例

自动验证接口返回结果的正确性

自动验证数据库数据的正确性

自动生成测试报告等

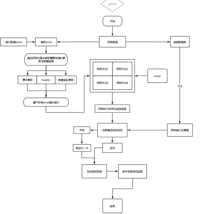
接口自动化测试的基本流程

获取需求

  获取需求规格说明书,作为业务规则依据

  获取接口文档,开发方在设计阶段编写的,作为接口测试核心依据

编写接口测试用例

部署接口测试环境

编写与调试测试脚本

执行自动化测试脚本

接口测试流程图(V模型)

 

posted @ 2021-04-28 16:01  暄总-tester  阅读(108)  评论(0)    收藏  举报