第三次作业--团队项目:需求分析
一、贡献比例
沈陈强 1713033127 $w_i$=0.25$
卫苏苏 1713033129 $w_i$=0.25$
栾玉佳 1713033111 $w_i$=0.2$
朱玉娟 1713033120 $w_i$=0.1$
翟露露 1713033117 $w_i$=0.1$
夏 烨 1713033130 $w_i$=0.1$
二、电梯演说模板
各位领导/用户/投资人/合作伙伴:
*我们的产品网上书店管理系统的创新点是在于解决人们对于一些图书馆内珍藏版书籍的阅读需求,对于此类藏品书籍我们采用借阅式的付费形式,到期后需要续费才可继续阅览,能够以消费的形式来促进用户的阅读效率。
*此外,网上书店管理系统还拥有基础性的功能,一方面可以实现网上实体店的书籍销售,另一方面也可以进行网络电子书的销售。此类功能主要是通过两个管理系统进行实现,前台系统是由用户自行选择电子书或实体书进行信息的浏览,添加购物车、产生订单等功能,后端系统是由管理员对电子书或实体书进行分类与管理,拥有对图书的增删改查等功能。
*同时,我们拥有目前市场上没有的图书藏品借阅的功能,能够很快的占据市场的需求,以拉动社会阅读量的增长为目标,并进一步的宣传。
三、系统需求分析
1.产品特点
此次所设计的网上书店系统采用JSP技术,为用户在购买或观看电子书籍时提供良好的网络环境。该系统的主要优点有:
1.1易读性:网上书店针对电子书籍、实体书籍以及珍藏书籍有着明显的划分,用户可根据自身需求快速进行选择;在操作流程方面也容易上手。
1.2可维护性:网上书店在更新平台上相关书籍时能够准确操作,方便管理员与用户的正常操作。
1.3时效性:针对珍藏类的书籍设置付费的借阅期限,以此来促进用户的阅读积极性。
2.总体设计
2.1 为用户提供全面的、易读的使用平台
2.2 为系统管理员管理系统平台时提供充足的支持
2.3 提高系统平台的健壮性
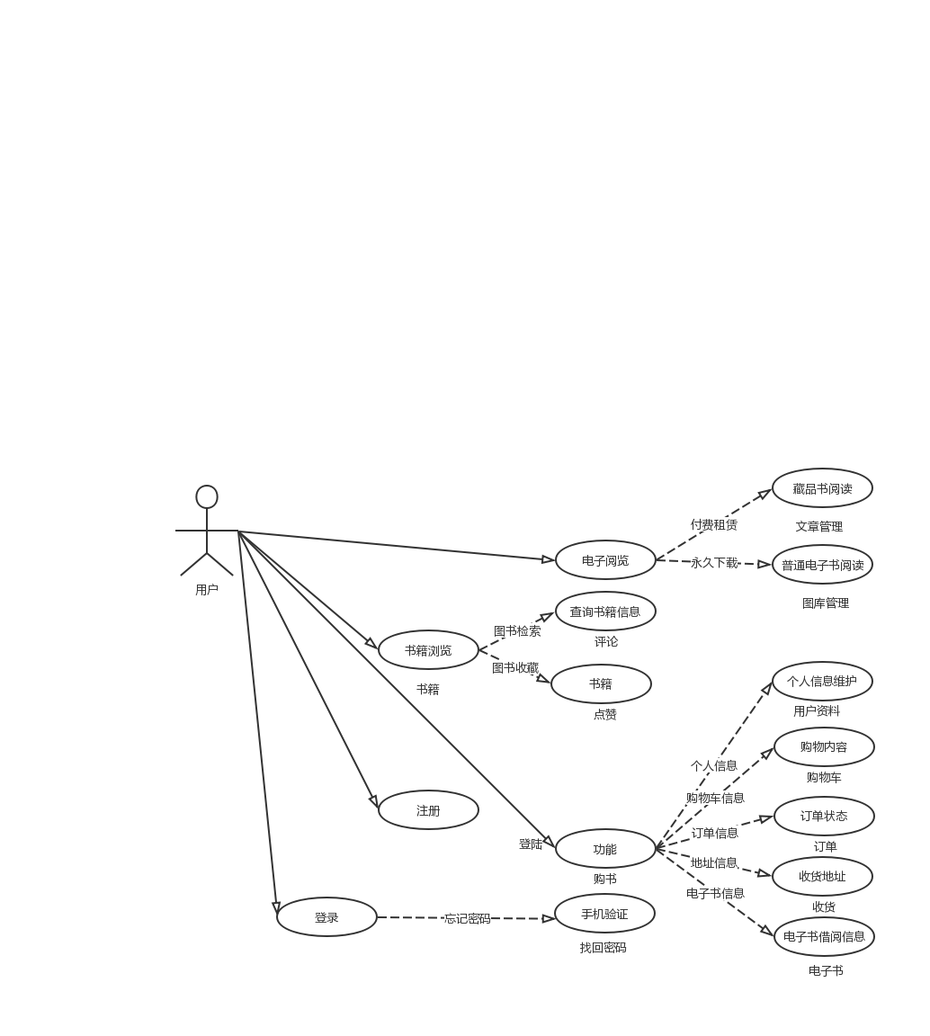
3. 系统功能
3.1书店管理系统前台
3.1.1 用户注册
3.1.2用户登录
3.1.3搜索线路
3.1.4个人中心
3.1.5联系客服
3.1.6查看详情
3.1.7藏品书推荐
3.1.8退出登录

3.2书店管理系统后台
3.2.1图书信息
3.2.1.1书籍上架下架
3.2.1.2书籍信息修改
3.2.1.3书籍信息删除
3.2.1.4书籍信息查找
3.2.1.5书籍售后保障
3.2.2管理员管理
3.2.2.1用户管理
3.2.2.2图书管理
3.2.2.3订单管理
3.2.2.4书籍录入管理
3.2.2.5电子书管理

四、WBS

五、任务分配表

六、团队协作问题
由于团队成员都是初步接触团队合作项目,在经验积累上存在明显的不足,导致在对网上书店系统平台进行需求分析时难以达成统一的意见,进度也就无法快速提升。为有效解决该问题对团队项目的影响,小组成员决定取意见中最优的方法作为需求分析阶段的主要思想,将书籍划分为三类:实体书籍,电子书籍和珍藏书籍,再根据每种书籍的性质给予一定的功能,最终将需求分析阶段的任务圆满完成。此外,所有成员也意识到团队项目最需要的是成员间能够以良好的心态、配合才能实现各个功能模块的协调进行,而这也是未来系统设计过程中小组成员需要加强培养的一大关键。