会员
众包
新闻
博问
闪存
赞助商
HarmonyOS
Chat2DB
所有博客
当前博客
我的博客
我的园子
账号设置
会员中心
简洁模式
...
退出登录
注册
登录
精灵中的二丫
博客园
首页
新随笔
联系
管理
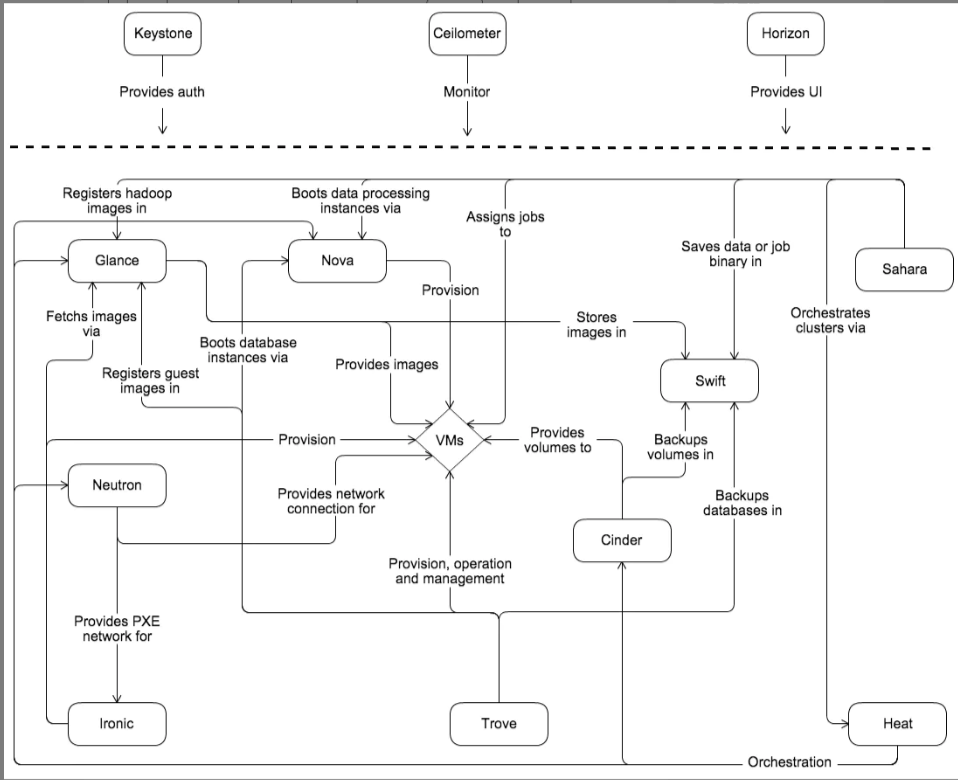
000-openstack组件及逻辑架构
openstack通信流程
openstack逻辑架构
欢迎转载,但要标明出处.否则追究.欢迎大家阅读收藏和评论,会更新很多精粹。
posted @
2020-03-06 09:24
精灵中的二丫
阅读(
232
) 评论(
0
)
收藏
举报
刷新页面
返回顶部
公告