类加载器与双亲委派机制

类加载器与双亲委派机制

  • public static void main(String[] args) {
        Demo01 demo01 = new Demo01();
        Demo01 demo02 = new Demo01();
        Class<? extends Demo01> aClass = demo01.getClass();
        Class<? extends Demo01> aClass1 = demo02.getClass();
        System.out.println(aClass);
        System.out.println(aClass1);  //类模板只有一个
        //获取类加载器
        ClassLoader classLoader = aClass.getClassLoader();
        System.out.println(classLoader);   //AppClassLoader:应用类加载器
        System.out.println(classLoader.getParent());   //ExtClassLoader:扩展类加载器
        System.out.println(classLoader.getParent().getParent());  //null:1.不存在 2.java程序获取不到
    
    }
    

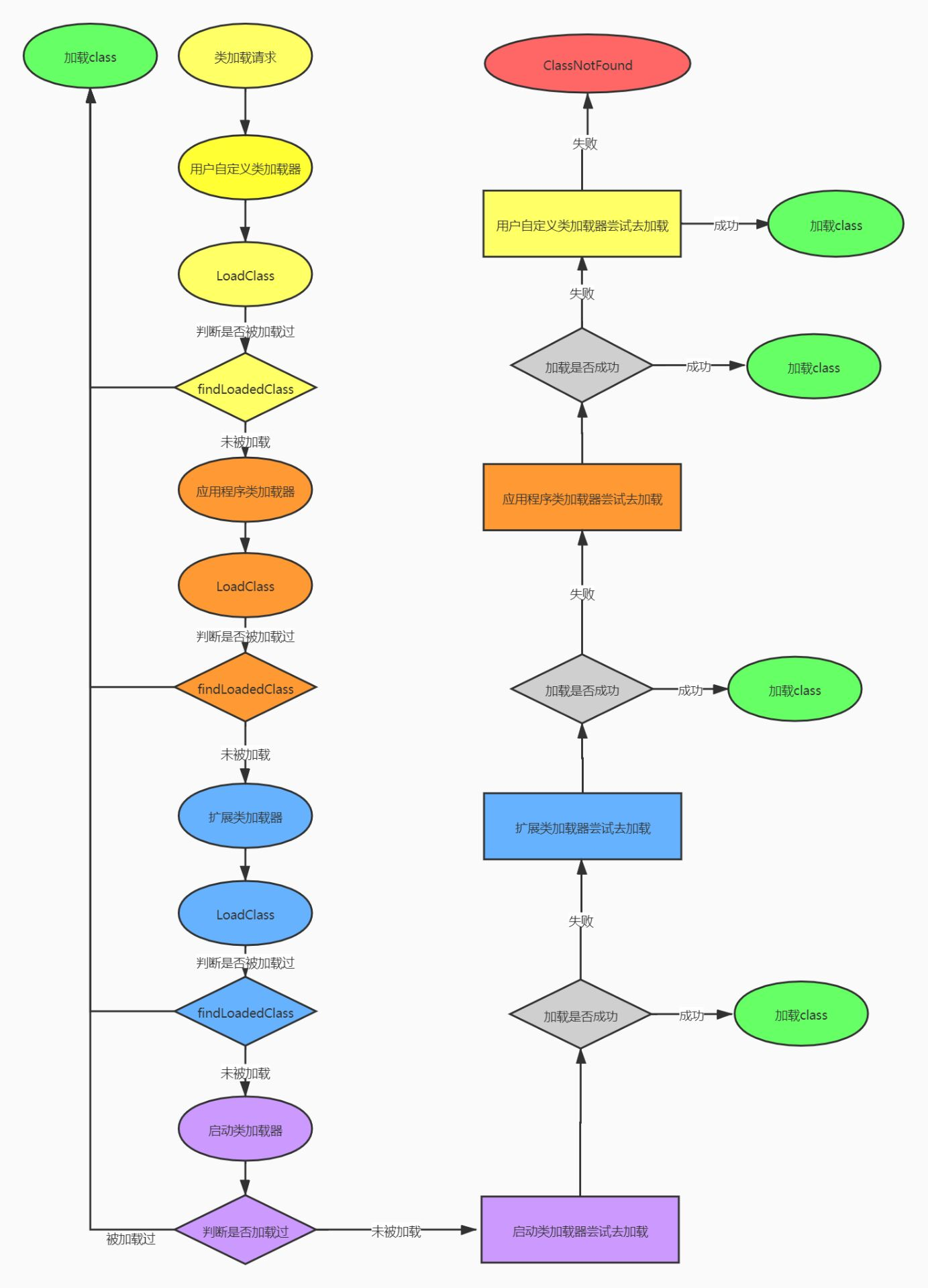
  • 双亲委派机制

posted @ 2021-04-29 10:05  saxon宋  阅读(49)  评论(0)    收藏  举报