图解MyBatis的SQL执行流程v
前言
MyBatis可能很多人都一直在用,但是MyBatis的SQL执行流程可能并不是所有人都清楚了,那么既然进来了,通读本文你将收获如下:
- 1、Mapper接口和映射文件是如何进行绑定的
- 2、MyBatis中SQL语句的执行流程
- 3、自定义MyBatis中的参数设置处理器typeHandler
- 4、自定义MyBatis中结果集处理器typeHandler
PS:本文基于MyBatis3.5.5版本源码
概要
在MyBatis中,利用编程式进行数据查询,主要就是下面几行代码:
SqlSession session = sqlSessionFactory.openSession();
UserMapper userMapper = session.getMapper(UserMapper.class);
List<LwUser> userList = userMapper.listUserByUserName("孤狼1号");
123
第一行是获取一个SqlSession对象在上一篇文章分析过了,想要详细了解的可以点击这里,第二行就是获取UserMapper接口,第三行一行代码就实现了整个查询语句的流程,接下来我们就来仔细分析一下第二和第三步。
获取Mapper接口(getMapper)
第二步是通过SqlSession对象是获取一个Mapper接口,这个流程还是相对简单的,下面就是我们调用session.getMapper方法之后的运行时序图:
- 1、在调用getMapper之后,会去Configuration对象中获取Mapper对象,因为在项目启动的时候就会把Mapper接口加载并解析存储到Configuration对象
在这里插入图片描述
- 2、通过Configuration对象中的MapperRegistry对象属性,继续调用getMapper方法
- 3、根据type类型,从MapperRegistry对象中的knownMappers获取到当前类型对应的代理工厂类,然后通过代理工厂类生成对应Mapper的代理类
- 4、最终获取到我们接口对应的代理类MapperProxy对象
而MapperProxy可以看到实现了InvocationHandler,使用的就是JDK动态代理。
至此获取Mapper流程结束了,那么就有一个问题了MapperRegistry对象内的HashMap属性knownMappers中的数据是什么时候存进去的呢?
Mapper接口和映射文件是何时关联的
Mapper接口及其映射文件是在加载mybatis-config配置文件的时候存储进去的,下面就是时序图:
- 1、首先我们会手动调用SqlSessionFactoryBuilder方法中的build()方法:
- 2、然后会构造一个XMLConfigBuilder对象,并调用其parse方法:
- 3、然后会继续调用自己的parseConfiguration来解析配置文件,这里面就会分别去解析全局配置文件的顶级节点,其他的我们先不看,我们直接看最后解析mappers节点
- 4、继续调用自己的mapperElement来解析mappers文件(这个方法比较长,为了方便截图完整,所以把字体缩小了1号),可以看到,这里面分了四种方式来解析mappers节点的配置,对应了「4种mapper配置方式」,而其中蓝框内的两种方式是直接配置的xml映射文件,红框内的两种方式是解析直接配置Mapper接口的方式,从这里也可以说明,「不论配置哪种方式,最终MyBatis都会将xml映射文件和Mapper接口进行关联」。
- 5、我们先看第2种和第3中(直接配置xml映射文件的解析方式),会构建一个XMLMapperBuilder对象并调用其parse方法。
但是这里有一个问题,如果有多重继承或者多重依赖时在这里是可能会无法被完全解析的,比如说三个映射文件互相依赖,那么if里面(假设是最坏情况)只能加载1个,「失败2个」,然后走到下面if之外的代码又只能加载1个,「还有1个会失败」(如下代码中,只会处理1次,再次失败并不会继续加入incompleteResultMaps):
「当然,这个还是会被解析的,后面执行查询的时候会再次通过不断遍历去全部解析完毕,不过有一点需要注意的是,互相引用这种是会导致解析失败报错的,所以在开发过程中我们应该避免循环依赖的产生」。
- 6、解析完映射文件之后,调用自身方法bindMapperForNamespace,开始绑定Mapper接口和映射文件:
- 7、调用Configuration对象的addMapper
- 8、调用Configuration对象的属性MapperRegistry内的addMapper方法,这个方法就是正式将Mapper接口添加到knownMappers,所以上面getMapper可以直接获取:
到这里我们就完成了Mapper接口和xml映射文件的绑定
- 9、注意上面红框里面的代码,又调用了一次parse方法,这个parse方法主要是解析注解,比如下面的语句:
@Select("select * from lw_user")
List<LwUser> listAllUser();
12
所以这个方法里面会去解析@Select等注解,需要注意的是,「parse方法里面会同时再解析一次xml映射文件,因为上面我们提到了mappers节点有4种配置方式,其中两种配置的是Mapper接口,而配置Mapper接口会直接先调用addMapper接口,并没有解析映射文件,所以进入注解解析方法parse之中会需要再尝试解析一次XML映射文件。」解析完成之后,还会对Mapper接口中的方法进行解析,并将「每个方法的全限定类名作为key」存入存入Configuration中的mappedStatements属性。
需要指出的是,这里存储的时候,同一个value会存储2次,「一个全限定名作为key,另一个就是只用方法名(sql语句的id)来作为key」:所以最终mappedStatements会是下面的情况:
事实上如果我们通过接口的方式来编程的话,最后来getStatement的时候,都是根据全限定名来取的,「所以即使有重名对我们也没有影响,而之所以要这么做的原因其实还是为了兼容早期版本的用法,那就是不通过接口,而是直接通过方法名的方式来进行查询」:
session.selectList("com.lonelyWolf.mybatis.mapper.UserMapper.listAllUser");
1
这里如果shortName没有重复的话,是可以直接通过简写来查询的:
session.selectList("listAllUser");
1
但是通过简写来查询一旦shortName重复了就会抛出以下异常:这里的异常其实就是StrickMap的get方法抛出来的:
sql执行流程分析
上面我们讲到了,获取到的Mapper接口实际上被包装成为了代理对象,所以我们执行查询语句肯定是执行的代理对象方法,接下来我们就以Mapper接口的代理对象MapperProxy来分析一下查询流程。
整个sql执行流程可以分为两大步骤:
- 一、寻找sql
- 二、执行sql语句
寻找sql
首先还是来看一下寻找sql语句的时序图:
- 1、了解代理模式的应该都知道,调用被代理对象的方法之后实际上执行的就是代理对象的invoke方法
- 2、因为我们这里并没有调用Object类中的方法,所以肯定走的else。else中会继续调用MapperProxy内部类MapperMethodInvoker中的方法cachedInvoker,这里面会有一个判断,判断一下我们是不是default方法,因为Jdk1.8中接口中可以新增default方法,而default方法是并不是一个抽象方法,所以也需要特殊处理(刚开始会从缓存里面取,缓存相关知识我们这里先不讲,后面会单独写一篇来分析一下缓存))。
- 3、接下来,是构造一个MapperMethod对象,这个对象封装了Mapper接口中对应的方法信息以及对应的sql语句信息:
这里面就会把要执行的sql语句,请求参数,方法返回值全部解析封装成MapperMethod对象,然后后面就可以开始准备执行sql语句了
执行sql语句
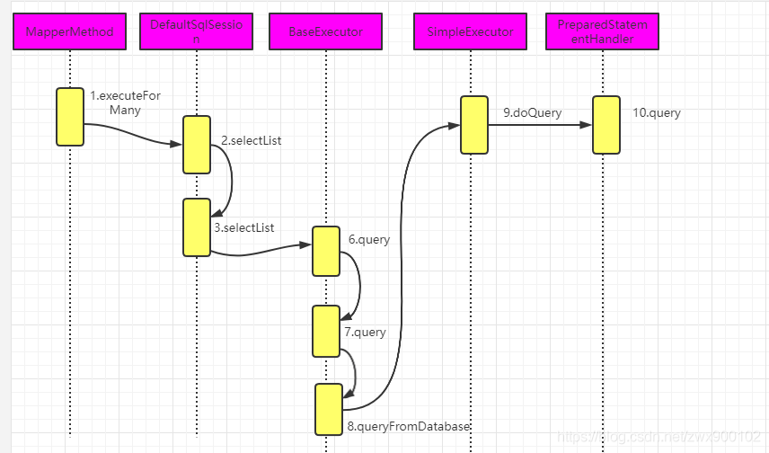
还是先来看一下执行Sql语句的时序图:
- 1、我们继续上面的流程进入execute方法:
- 2、这里面会根据语句类型以及返回值类型来决定如何执行,本人这里返回的是一个集合,故而我们进入executeForMany方法:
- 3、这里面首先会将前面存好的参数进行一次转换,然后绕了这么一圈,回到了起点SqlSession对象,继续调用selectList方法:
- 4、接下来又讲流程委派给了Execute去执行query方法,最终又会去调用queryFromDatabase方法:
- 5、到这里之后,终于要进入正题了,一般带了这种do开头的方法就是真正做事的,Spring中很多地方也是采用的这种命名方式:
注意,前面我们的sql语句还是占位符的方式,并没有将参数设置进去,所以这里在return上面一行调用prepareStatement方法创建Statement对象的时候会去设置参数,替换占位符。参数如何设置我们先跳过,等把流程执行完了我们在单独分析参数映射和结果集映射。
- 6、继续进入PreparedStatementHandler对象的query方法,可以看到,这一步就是调用了jdbc操作对象PreparedStatement中的execute方法,最后一步就是转换结果集然后返回。
到这里,整个SQL语句执行流程分析就结束了,中途有一些参数的存储以及转换并没有深入进去,因为参数的转换并不是核心,只要清楚整个数据的流转流程,我们自己也可以有自己的实现方式,只要存起来最后我们能重新解析读出来就行。
参数映射
现在我们来看一下上面在执行查询之前参数是如何进行设置的,我们先进入prepareStatement方法:我们发现,最终是调用了StatementHandler中的parameterize进行参数设置,接下来这里为了节省篇幅,我们不会一步步点进去,直接进入设置参数的方法:
上面的BaseTypeHandler是一个抽象类,setNonNullParameter并没有实现,都是交给子类去实现,而每一个子类就是对应了数据库的一种类型。下图中就是默认的一个子类StringTypeHandler,里面没什么其他逻辑,就是设置参数。
可以看到String里面调用了jdbc中的setString方法,而如果是int也会调用setInt方法。看到这些子类如果大家之前阅读过我前面讲的MyBatis参数配置,应该就很明显可以知道,这些子类就是系统默认提供的一些typeHandler。而这些默认的typeHandler会默认被注册并和Java对象进行绑定:
正是因为MyBatis中默认提供了常用数据类型的映射,所以我们写Sql的时候才可以省略参数映射关系,可以直接采用下面的方式,系统可以根据我们参数的类型,自动选择合适的typeHander进行映射:
select user_id,user_name from lw_user where user_name=#{userName}
1
上面这条语句实际上和下面这条是等价的:
select user_id,user_name from lw_user where user_name=#{userName,jdbcType=VARCHAR}
1
或者说我们可以直接指定typeHandler:
select user_id,user_name from lw_user where user_name=#{userName,jdbcType=VARCHAR,typeHandler=org.apache.ibatis.type.IntegerTypeHandler}
1
这里因为我们配置了typeHandler,所以会「优先以配置的typeHandler为主」不会再去读取默认的映射,如果类型不匹配就会直接报错了:看到这里很多人应该就知道了,如果我们自己自定义一个typeHandler,然后就可以配置成我们自己的自定义类。所以接下来就让我们看看如何自定义一个typeHandler
自定义typeHandler
自定义typeHandler需要实现BaseTypeHandler接口,BaseTypeHandler有4个方法,包括结果集映射,为了节省篇幅,代码没有写上来:
package com.lonelyWolf.mybatis.typeHandler;
import org.apache.ibatis.type.BaseTypeHandler;
import org.apache.ibatis.type.JdbcType;
import java.sql.CallableStatement;
import java.sql.PreparedStatement;
import java.sql.ResultSet;
import java.sql.SQLException;
public class MyTypeHandler extends BaseTypeHandler<String> {
@Override
public void setNonNullParameter(PreparedStatement preparedStatement, int index, String param, JdbcType jdbcType) throws SQLException {
System.out.println("自定义typeHandler生效了");
preparedStatement.setString(index,param);
}
1234567891011121314151617
然后我们改写一下上面的查询语句:
select user_id,user_name from lw_user where user_name=#{userName,jdbcType=VARCHAR,typeHandler=com.lonelyWolf.mybatis.typeHandler.MyTypeHandler}
1
然后执行,可以看到,自定义的typeHandler生效了:
结果集映射
接下来让我们看看结果集的映射,回到上面执行sql流程的最后一个方法:
resultSetHandler.handleResultSets(ps)
1
结果集映射里面的逻辑相对来说还是挺复杂的,因为要考虑到非常多的情况,这里我们就不会去深究每一个细节,直接进入到正式解析结果集的代码,下面的5个代码片段就是一个简单的但是完整的解析流程:从上面的代码片段我们也可以看到,实际上解析结果集还是很复杂的,就如我们上一篇介绍的复杂查询一样,一个查询可以不断嵌套其他查询,还有延迟加载等等一些复杂的特性 的处理,所以逻辑分支是有很多,但是不管怎么处理,最后的核心还是上面的一套流程,最终还是会调用typeHandler来获取查询到的结果。
是的,你没猜错,这个就是上面我们映射参数的typeHandler,因为typeHandler里面不只是一个设置参数方法,还有获取结果集方法(上面设置参数的时候省略了)。
自定义typeHandler结果集
所以说我们还是用上面那个MyTypeHandler 例子来重写一下取值方法(省略了设置参数方法):
package com.lonelyWolf.mybatis.typeHandler;
import org.apache.ibatis.type.BaseTypeHandler;
import org.apache.ibatis.type.JdbcType;
import java.sql.CallableStatement;
import java.sql.PreparedStatement;
import java.sql.ResultSet;
import java.sql.SQLException;
public class MyTypeHandler extends BaseTypeHandler<String> {
/**
* 设置参数
*/
@Override
public void setNonNullParameter(PreparedStatement preparedStatement, int index, String param, JdbcType jdbcType) throws SQLException {
System.out.println("设置参数->自定义typeHandler生效了");
preparedStatement.setString(index,param);
}
/**
* 根据列名获取结果
*/
@Override
public String getNullableResult(ResultSet resultSet, String columnName) throws SQLException {
System.out.println("根据columnName获取结果->自定义typeHandler生效了");
return resultSet.getString(columnName);
}
/**
* 根据列的下标来获取结果
*/
@Override
public String getNullableResult(ResultSet resultSet, int columnIndex) throws SQLException {
System.out.println("根据columnIndex获取结果->自定义typeHandler生效了");
return resultSet.getString(columnIndex);
}
/**
* 处理存储过程的结果集
*/
@Override
public String getNullableResult(CallableStatement callableStatement, int columnIndex) throws SQLException {
return callableStatement.getString(columnIndex);
}
}
12345678910111213141516171819202122232425262728293031323334353637383940414243444546
改写Mapper映射文件配置:
<resultMap id="MyUserResultMap" type="lwUser">
<result column="user_id" property="userId" jdbcType="VARCHAR" typeHandler="com.lonelyWolf.mybatis.typeHandler.MyTypeHandler" />
<result column="user_name" property="userName" jdbcType="VARCHAR" />
</resultMap>
<select id="listUserByUserName" parameterType="String" resultMap="MyUserResultMap">
select user_id,user_name from lw_user where user_name=#{userName,jdbcType=VARCHAR,typeHandler=com.lonelyWolf.mybatis.typeHandler.MyTypeHandler}
</select>
12345678
执行之后输出如下:因为我们属性上面只配置了一个属性,所以只输出了一次。
工作流程图
上面介绍了代码的流转,可能绕来绕去有点晕,所以我们来画一个主要的对象之间流程图来更加清晰的展示一下MyBatis主要工作流程:从上面的工作流程图上我们可以看到,SqlSession下面还有4大对象,这4大对象也很重要,后面学习拦截器的时候就是针对这4大对象进行的拦截,关于这4大对象的具体详情,我们下一篇文章再展开分析。
总结
本文主要分析了MyBatis的SQL执行流程。在分析流程的过程中,我们也举例论证了如何自定义typeHandler来实现自定义的参数映射和结果集映射,不过MyBatis中提供的默认映射其实可以满足大部分的需求,如果我们对某些属性需要特殊处理,那么就可以采用自定义的typeHandle来实现,相信如果本文如果读懂了,以下几点大家应该至少会有一个清晰的认识:
- 1、Mapper接口和映射文件是如何进行绑定的
- 2、MyBatis中SQL语句的执行流程
- 3、自定义MyBatis中的参数设置处理器typeHandler
- 4、自定义MyBatis中结果集处理器typeHandler
当然,其中很多细节并没有提到,而看源码我们也并不需要追求每一行代码都能看懂,就比如我们一个稍微复杂一点的业务系统,即使我们是项目开发者如果某一个模块不是本人负责的,恐怕也很难搞清楚每一行代码的含义。所以对于MyBatis及其他框架的源码中也是一样,首先应该从大局入手,掌握整体流程和设计思想,然后如果对某些实现细节感兴趣,再深入进行了解。
源于:blog.csdn.net/zwx900102/article/details/108455514

浙公网安备 33010602011771号